Blog
What is a Metal Dab Tool? Importance, Origins, and Features Explained
Introduction
Picture yourself diving into the vibrant world of cannabis extracts, where the right tools can truly transform your experience. Enter the metal dab tool, or dabber, a must-have for anyone looking to master concentrates like wax and shatter. This essential instrument not only ensures precision and efficiency but also elevates your dabbing game to new heights.
Yet, with so many options flooding the market, how do you sift through the noise to find the real gems? By exploring the origins, significance, and standout features of metal dab tools, you’ll uncover their vital role in enhancing your dabbing experience and witness the evolution of cannabis culture itself.
Define Metal Dab Tool: Essential Overview
Imagine diving into the world of cannabis extracts, where the right tools can elevate your experience to new heights! Enter the metal dab tool, which is affectionately known as a dabber. This compact, handheld marvel is your trusty sidekick for managing cannabis concentrates like wax, shatter, or oil. Made from tough materials such as stainless steel or titanium, these dabbers come with either a pointed or scooped end, making it a breeze to pick up and apply your favorite concentrates onto a heated surface, like a nail or banger on your dab rig.
But here’s the catch: not all dabbers are created equal. Using subpar tools can lead to a frustrating experience, where the joy of your cannabis journey is overshadowed by the hassle of poor performance. That’s where the brilliance of the metal dab tool shines through! Designed to withstand high temperatures without breaking down, they promise a reliable and efficient experience every time. Their durability and heat resistance are game-changers, making them essential for both newcomers and seasoned pros alike, ensuring that every dab is a delightful adventure.
As the global smoking accessories market is set to soar from USD 6.82 billion in 2024 to an astounding USD 10.31 billion by 2032, the importance of high-quality implements such as the metal dab tool becomes crystal clear. Investing in these tools not only enhances your experience but also guarantees that you’re getting the most out of your cannabis. Just remember, routine cleaning and maintenance of your dabbers are key to keeping them in top shape, ensuring that every session is as seamless and enjoyable as possible!
Contextualize Metal Dab Tools: Importance in Dabbing
The metal dab tool is absolutely essential in the dabbing process, where cannabis extracts are vaporized for consumption, delivering a more potent and flavorful experience than traditional smoking methods. Imagine this: extracts packed with elevated levels of cannabinoids and terpenes, and with the precision that metal dab implements provide, users can apply just the right amount of extract to the heated surface. This not only cuts down on waste but also amplifies the flavor, making every dab a delightful experience. It’s no wonder that more and more cannabis users are gravitating towards concentrates over flower, signaling a thrilling shift towards more efficient consumption methods.
The durability of a metal dab tool, especially those made from titanium or stainless steel, makes it a top choice among enthusiasts. These materials are built to withstand the rigors of frequent use without losing their edge, ensuring a reliable application experience every time. Users rave about the enhanced safety and cleanliness that a metal dab tool brings to the table, as it helps prevent burns and keeps concentrates free from contamination that can occur when handling with fingers. Plus, the way a metal dab tool retains heat so effectively leads to a smoother, more enjoyable experience, underscoring its vital role in the cannabis community.
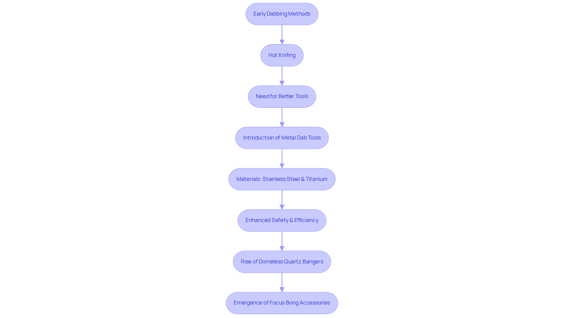
Trace Origins: Evolution of Metal Dab Tools
The journey of metal dab instruments is a thrilling tale that traces back to the early days of dabbing, where the clunky method of ‘hot knifing’ reigned supreme. Picture this: heated knives attempting to vaporize cannabis extracts, but the experience was anything but efficient or safe. As the appetite for extracts grew, it became crystal clear that we needed better tools. Enter the metal dab tool, a game changer that brought safety and efficiency to the forefront of the dabbing experience.
Fast forward to today, and materials like stainless steel and titanium have taken center stage, celebrated for their incredible heat resistance and durability. This evolution not only bolstered safety but also transformed the entire experience into something truly enjoyable. Today’s metal dab tools are designed with precision, featuring ergonomic designs and innovative attributes that align with the evolving preferences of cannabis enthusiasts.
In recent years, the landscape of concentrate consumption has shifted dramatically. The rise of domeless quartz bangers paired with carb caps for low-temperature sessions marks a thrilling advancement in the concentrate community. And let’s not forget the emergence of focus bong accessories, designed to elevate the experience of consuming extracts, allowing users to maximize their enjoyment. The growing popularity of bangers and nectar collectors showcases the evolution of smoking implements, underscoring how design and material improvements have revolutionized the way we savor extracts.
Case studies reveal a vibrant acceptance and embrace of these tools within the dabbing community, reflecting a broader trend towards quality and efficiency in concentrate consumption. The transition from basic methods to sophisticated tools, such as the metal dab tool, highlights the dynamic evolution of cannabis culture, emphasizing the importance of innovation in enhancing the user experience. This is not just about tools; it’s about celebrating the art of dabbing and the joy it brings to enthusiasts everywhere.
Identify Key Features: Characteristics of Metal Dab Tools
When it comes to dabbing, the right tools can make all the difference. Imagine struggling with flimsy implements that warp or melt under heat-frustrating, right? Enter the world of metal dab tools, the game-changers in the realm of concentrates! Crafted from durable stainless steel or titanium, these implements are built to last, standing up to the rigors of heat without a hitch.
Their clever designs, often featuring pointed or scooped ends, allow for versatile applications across a range of concentrates. And let’s not forget the paddle-tipped dabbers-perfect for those who love to explore different textures and consistencies! Comfort is key, and many of these metal instruments come equipped with ergonomic handles, ensuring a secure grip and precise control during your dabbing sessions. You deserve that level of comfort!
But wait, there’s more! Advanced models boast interchangeable tips, letting you switch between shapes tailored for specific tasks. Precision-machined tips enhance efficiency, making your dabbing experience smoother and more enjoyable. Plus, it’s clear that consumers are leaning towards high-quality materials that prioritize safety and performance.
All these features come together to elevate your dabbing experience, which makes the metal dab tool the go-to choice for both casual users and seasoned connoisseurs. So why settle for less when you can embrace the joy and excitement of dabbing with the best?
Conclusion
Metal dab tools are truly game-changers in the world of cannabis concentrates! They offer the precision and reliability that every enthusiast craves, elevating the dabbing experience to new heights. Imagine savoring the full spectrum of flavors and benefits that concentrates provide, all while ensuring safety and efficiency – this is what these incredible tools bring to the table.
Throughout this journey, we’ve seen just how vital metal dab tools are. Their durability, heat resistance, and ergonomic designs make them stand out. From the early days of dabbing to the exciting innovations we see today, these tools have evolved beautifully to meet the ever-growing demands of cannabis users. With features like pointed or scooped ends, interchangeable tips, and robust materials such as stainless steel and titanium, they’ve become essential for both newcomers and seasoned dabbers alike.
Ultimately, embracing high-quality metal dab tools doesn’t just enhance the dabbing experience; it mirrors a broader trend within the cannabis community that celebrates quality and innovation. As the landscape of concentrate consumption continues to shift and grow, investing in the right tools is crucial for maximizing enjoyment and ensuring a safe, satisfying experience. Whether you’re a casual user or a dedicated enthusiast, the right metal dab tool can truly transform how you enjoy cannabis concentrates!
Frequently Asked Questions
What is a metal dab tool?
A metal dab tool, also known as a dabber, is a compact, handheld tool used for managing cannabis concentrates like wax, shatter, or oil.
What materials are metal dab tools typically made from?
Metal dab tools are usually made from tough materials such as stainless steel or titanium.
What are the different types of ends available on metal dab tools?
Metal dab tools come with either a pointed or scooped end, allowing users to easily pick up and apply concentrates onto a heated surface.
Why is it important to use a high-quality metal dab tool?
Using a high-quality metal dab tool ensures a reliable and efficient experience, as subpar tools can lead to frustration and hinder the enjoyment of cannabis extracts.
How do metal dab tools perform under high temperatures?
Metal dab tools are designed to withstand high temperatures without breaking down, making them durable and effective for use with heated surfaces like nails or bangers.
Who can benefit from using a metal dab tool?
Both newcomers and seasoned pros can benefit from using a metal dab tool, as it enhances the overall dabbing experience.
What is the projected growth of the smoking accessories market?
The global smoking accessories market is expected to grow from USD 6.82 billion in 2024 to USD 10.31 billion by 2032.
How can users maintain their metal dab tools?
Routine cleaning and maintenance of metal dab tools are essential for keeping them in top shape and ensuring enjoyable dabbing sessions.



