Blog
What is a Dab Rig Bong Attachment? Key Features and Uses Explained
Introduction
Picture this: a device that takes your standard bong and elevates it into a dynamic powerhouse for vaporizing cannabis concentrates. It’s not just a tool; it’s a game-changer that transforms how enthusiasts savor their experience! The dab rig bong attachment acts as a bridge, connecting the classic world of smoking with the cleaner, more potent realm of dabbing. This innovation opens the door to a universe of rich flavors and enhanced effects, inviting users to explore like never before.
But with the surge in popularity of these attachments, a question arises: what are the standout features that make them the go-to choice for cannabis consumers? And how do they seamlessly fit into the ever-evolving landscape of marijuana culture? Let’s dive in!
Define Dab Rig Bong Attachment: Key Features and Functionality
Imagine transforming your standard bong into an exhilarating dab rig! A dab rig bong attachment is your ticket to vaporizing plant concentrates like wax, shatter, or oil, taking your cannabis experience to a whole new level. The magic lies in its compatibility with a banger or nail, which you heat to a high temperature, allowing the concentrate to vaporize beautifully.
Now, let’s face it: traditional bongs are great for smoking dry herb, but they can’t compete with the clean, potent experience that dab devices offer. With water filtration, these rigs cool and purify the vapor before it reaches your lungs, enhancing flavor and reducing harshness. It’s no wonder that many cannabis enthusiasts are making the switch! In fact, recent surveys reveal that nearly 70% of seasoned dabbers consider precise temperature control a must-have feature in their setups. This growing preference for the dab rig bong attachment over traditional bongs is a testament to the evolving cannabis culture.
Expert Max Sargent puts it perfectly: “With a dab rig, you vaporize the concentrate, as opposed to burning it, which means you’re inhaling mostly vapor.” This shift not only elevates your experience but also makes it more enjoyable. Plus, if you’re looking for high-quality dabbing products, Ali Bongo is a trusted source that equips you with everything you need to optimize your consumption methods.
But remember, safety first! When using dab devices, it’s crucial to handle those high temperatures with care to minimize risks. Embrace the excitement of dabbing and elevate your cannabis journey!
Contextualize Dab Rigs: Their Role in Cannabis Consumption
Dab devices, particularly those with a dab rig bong attachment, have truly revolutionized the marijuana consumption scene, especially as concentrates gain traction among enthusiasts. As consumers crave more potent and flavorful experiences, these devices emerge as the ultimate solution, efficiently vaporizing concentrated forms of cannabis. The surge in dabbing is no accident; it’s driven by remarkable advancements in extraction techniques, making high-quality concentrates more accessible than ever.
But it doesn’t stop there! There’s a cultural shift happening, one that leans towards cleaner consumption methods, and dab rigs have become the go-to choice for both recreational and medicinal users alike. This evolution isn’t just a trend; it’s a reflection of a broader movement within the marijuana sector, where innovation and consumer preferences are at the forefront of product development.
Consider this: the UK medical marijuana market is projected to soar to a staggering £300 million by 2025! This figure underscores the growing acceptance and use of marijuana products. Industry leaders are buzzing about the rising demand for concentrates, which is reshaping consumer habits. Many are now favoring the dab rig bong attachment, not just for its efficiency but for the incredible flavor profiles it offers.
And let’s not overlook the statistics: 6.8% of individuals aged 16 to 59 in the UK reported using marijuana in the past year. This highlights the undeniable significance of dab devices in modern marijuana culture. They’re not just tools; they’re gateways to a richer, more enjoyable cannabis experience!
Trace the Evolution of Dab Rigs: Historical Background and Development
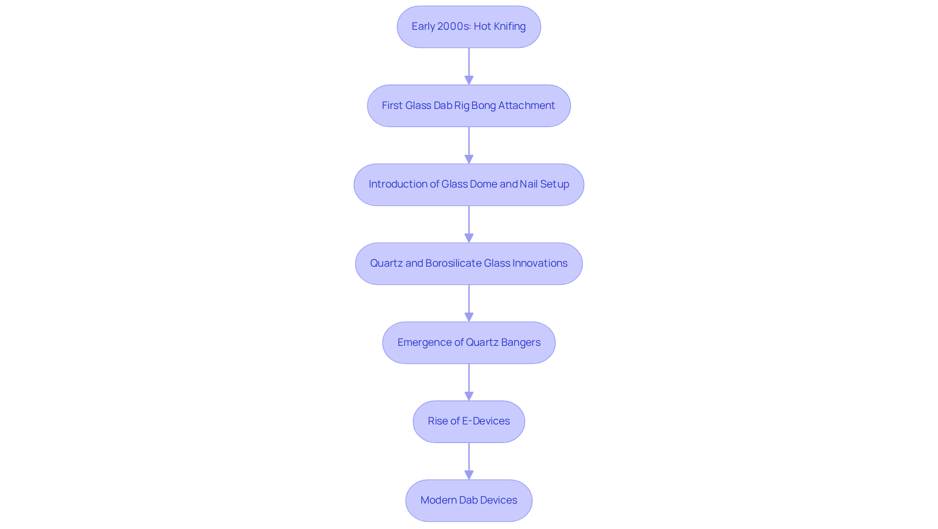
The evolution of dab devices, particularly the dab rig bong attachment, has been nothing short of revolutionary since the early 2000s, marking a pivotal shift in how we enjoy cannabis. Initially, dabbers relied on rudimentary techniques like ‘hot knifing,’ where heated knives would vaporize concentrates. This method was not only inefficient but also posed safety risks, leaving enthusiasts yearning for something better. As the popularity of dabbing surged, the demand for more sophisticated devices resulted in the invention of the first glass dab rig bong attachment. These innovative setups featured a nail or banger, allowing for precise temperature control and a much-improved vaporization experience.
The introduction of the glass dome and nail setup was a game changer, trapping vapor more effectively than ever before. Over the years, innovations have continued to refine the concentrate experience. The rise of quartz and borosilicate glass in the 1980s and 90s laid the foundation for the quartz bangers that emerged in the 2010s, revolutionizing the market with their enhanced durability and superior heat retention. Moreover, the explosion of the concentrate culture in the 2010s ushered in electronic devices (e-devices) and the dab rig bong attachment, making it easier than ever for users to enjoy concentrates at stable temperatures without the hassle of torches.
Various percolation systems have also been developed, enhancing filtration and cooling, which leads to smoother inhalation. Traditional heating methods often struggled with temperature control and convenience, igniting a quest for better solutions. Today, dab devices come in a dazzling array of styles and materials, from intricate glass masterpieces to portable e-devices, catering to a wide spectrum of consumer preferences. This ongoing evolution showcases the cannabis community’s desire for safer, more effective ways to enjoy concentrates, solidifying dabbing’s place in the vibrant tapestry of contemporary cannabis culture.
Explore Components and Variations: Types of Dab Rigs
Dab devices are not just tools; they’re gateways to an exhilarating experience! Imagine the thrill of finding the perfect rig that elevates your dabbing game. The key components, like the banger or nail where your concentrate transforms into vapor, and the water chamber that cools and filters that vapor, play a crucial role in this journey.
But here’s the catch: not all dab devices are created equal! Traditional glass models deliver outstanding flavor and filtration, while mini versions offer the convenience of portability without sacrificing quality. And let’s not forget about electronic units – these e-devices bring precision to the table, allowing you to control the temperature for that perfect vaporization every time.
For those who crave an even smoother experience, some dab rigs come equipped with advanced percolation systems that enhance both filtration and cooling. This means you can enjoy those hits without the harshness, making every session a delight. Understanding these elements and variations isn’t just about choosing a dab rig bong attachment; it’s about finding the one that resonates with your style and preferences, ensuring every dab is a celebration!
Examine Popular Dab Rig Models: Examples and Uses
When it comes to dab rigs, the Puffco Peak is truly a standout, celebrated for its groundbreaking e-rig design that perfectly marries portability with effortless operation. This model shines with its precise temperature control and efficient vaporization, making it a beloved choice for both newcomers and seasoned enthusiasts alike. The Puffco Peak Pro, priced at $235 and boasting an impressive review score of 4.8, takes things up a notch with an enlarged water chamber and enhanced temperature settings, resulting in smoother hits and a more refined consumption experience. As one thrilled reviewer exclaimed, ‘The Puffco Peak produces dense, tasty vapor, making it a game-changer for concentrate enthusiasts!’
On the flip side, traditional glass devices from esteemed brands like GRAV and MJ Arsenal are revered for their exquisite craftsmanship and exceptional filtration capabilities. These rigs often feature intricate designs and robust materials, delivering a timeless experience that many aficionados cherish. One user passionately shared, “The craftsmanship of my GRAV rig is unmatched; it not only looks stunning but also elevates the flavor profile of my concentrates.”
For those keeping an eye on their budget, mini dab devices from brands like Waxmaid offer a compact and wallet-friendly alternative without compromising on performance. These smaller models are crafted for convenience and portability, making them perfect for users who value ease of use and travel-friendly options. Consumer feedback reveals that these mini devices still pack a punch in vapor quality, with one user noting, “I was surprised at how well my Waxmaid apparatus performs; it’s perfect for on-the-go dabbing!”
Overall, the buzz around the Puffco Peak highlights its ability to deliver thick, flavorful vapor, with countless users praising its efficiency and easy cleaning. In comparison, traditional glass rigs are celebrated for their aesthetic charm and the rich flavor profiles they offer through water filtration. Each of these models caters to a variety of user preferences, whether it’s portability, ease of use, or visual appeal, solidifying their status as favorites among cannabis consumers.
Conclusion
Transforming a standard bong into a dab rig with a bong attachment isn’t just a clever upgrade; it’s a thrilling leap into the vibrant world of vaporizing concentrates! This innovative device invites users to savor the rich flavors and potent effects of wax, shatter, or oil, all while enjoying the soothing and purifying benefits of water filtration. As cannabis culture evolves, the dab rig bong attachment stands out as a favorite among enthusiasts, symbolizing a shift towards cleaner, more enjoyable consumption methods that truly elevate the experience.
Let’s dive into the key features and functionalities of these remarkable dab rig bong attachments! With precise temperature control and enhanced flavor profiles, they represent the evolution of dabbing techniques over the years. From the early days of dabbing to the sophisticated glass rigs and electronic devices we see today, the advancements in this sector reflect a commitment to safety and efficiency. Popular models like the Puffco Peak and traditional glass rigs from renowned brands showcase the diverse options available, catering to a wide range of user preferences and making every session a unique adventure.
As the cannabis landscape continues to flourish, embracing dab rigs and their attachments can lead to a more flavorful and satisfying experience. For those eager to enhance their dabbing journey, exploring the various types and models available is essential. Whether for recreational enjoyment or medicinal relief, the shift towards dab rigs signifies a broader acceptance and appreciation of cannabis concentrates, inviting both newcomers and seasoned users to partake in this exciting evolution of consumption. Get ready to elevate your experience and enjoy every moment!
Frequently Asked Questions
What is a dab rig bong attachment?
A dab rig bong attachment is an accessory that transforms a standard bong into a device for vaporizing cannabis concentrates like wax, shatter, or oil. It works by using a banger or nail, which is heated to a high temperature to vaporize the concentrate.
How does a dab rig enhance the cannabis experience compared to traditional bongs?
Dab rigs provide a cleaner and more potent experience than traditional bongs by utilizing water filtration to cool and purify the vapor before it reaches the lungs, enhancing flavor and reducing harshness.
What is the importance of temperature control in dab rigs?
Precise temperature control is considered a must-have feature by nearly 70% of seasoned dabbers, as it allows for optimal vaporization of concentrates, improving the overall dabbing experience.
What safety precautions should be taken when using dab devices?
It is crucial to handle high temperatures with care when using dab devices to minimize risks associated with burns or accidents.
Why are dab rigs becoming more popular among cannabis consumers?
Dab rigs are gaining popularity due to the cultural shift towards cleaner consumption methods, the increasing accessibility of high-quality concentrates, and the enhanced flavor profiles they offer compared to traditional smoking methods.
What does the future look like for the marijuana market, particularly regarding concentrates?
The UK medical marijuana market is projected to reach £300 million by 2025, indicating a growing acceptance and use of marijuana products, including concentrates, which are reshaping consumer habits.
What statistics reflect the usage of marijuana in the UK?
A reported 6.8% of individuals aged 16 to 59 in the UK have used marijuana in the past year, highlighting the significance of dab devices in modern marijuana culture.




