Cannabis Consumption Methods

RAW Wick vs. Traditional Papers: Which Offers Better Smoking Quality?

RAW Wick vs. Traditional Papers: Which Offers Better Smoking Quality?

Introduction

Choosing between RAW Wick and traditional rolling papers can truly transform your smoking experience, yet so many smokers don’t realize how these options can elevate their enjoyment.

RAW Wick, crafted from natural hemp fibers and beeswax, delivers a cleaner, more flavorful smoke that resonates with health-conscious users and cannabis connoisseurs alike.

On the flip side, traditional papers, often packed with additives, can overshadow the true essence of cannabis, leaving you missing out on the full experience.

With such distinct differences at play, it begs the question: which option truly offers the best smoking quality? And how do our personal preferences shape this exciting decision?

Understand RAW Wick and Traditional Rolling Papers

Imagine lighting up with a raw wick, crafted from natural hemp fibers and beeswax, and experiencing a burn that’s not just cleaner but bursting with flavor! This isn’t just about smoking; it’s about savoring every moment. With its slow and even combustion, raw wick lets you truly enjoy the full essence of your cannabis, free from the harshness of butane or other chemicals that can dull the experience.

Now, let’s talk about traditional rolling materials. Often made from wood pulp or rice, they can be a mixed bag – varying in thickness and burning properties. Sure, some might feel familiar, but many come loaded with additives and chemicals that can ruin the taste and quality of your vapor. It’s frustrating, isn’t it? You deserve better!

But here’s the good news: unbleached wood pulp products, with their natural brown hue, are a healthier choice, appealing to those who care about what they consume. And rice sheets? They might offer a unique experience, but they can interfere with the flavor you crave. For those who prioritize purity and flavor, understanding these differences is essential, especially as we move towards a more sustainable future. Hemp rolling products are not only biodegradable but also require less water to produce, making them a win-win for both you and the planet. So why settle for less when you can elevate your cannabis experience using raw wick?

The central node represents the overall topic, while the branches show the two types of rolling papers. Each sub-branch highlights specific characteristics, helping you understand the differences and benefits of each option.

Compare Smoking Quality: RAW Wick vs. Traditional Papers

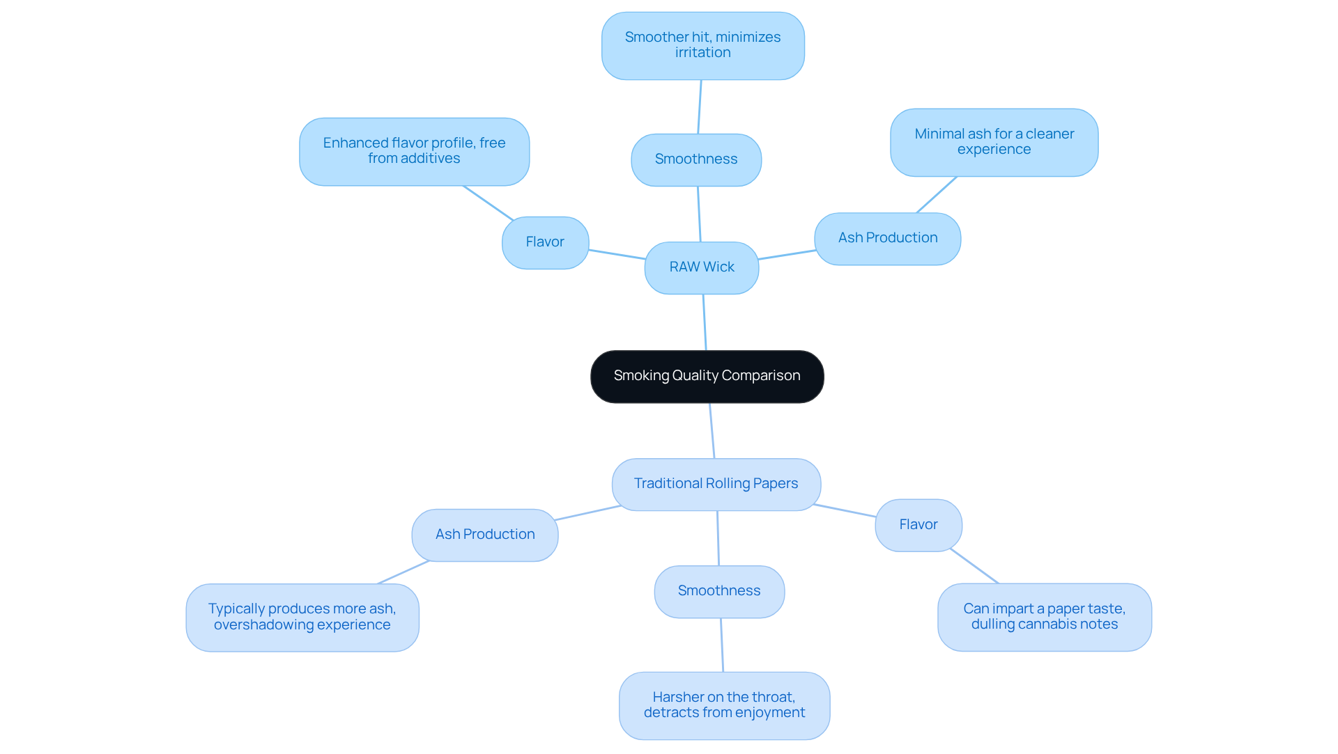
When it comes to smoking quality, RAW truly stands out, offering a remarkable edge over conventional rolling papers. Imagine savoring a smoother, more flavorful smoke – this is what users rave about with RAW products! Thanks to their natural composition, the absence of chemicals allows the true essence of cannabis to shine through, making RAW the go-to choice for connoisseurs who appreciate every puff.

Smoking Quality Comparison:

  • RAW Wick:

    • Flavor: Experience an enhanced flavor profile that bursts with authenticity, free from any additives.
    • Smoothness: Enjoy a smoother hit that caresses your throat, minimizing irritation and maximizing pleasure.
    • Ash Production: Revel in minimal ash, contributing to a cleaner, more enjoyable smoking experience.
  • Traditional Rolling Papers:

    • Flavor: Unfortunately, these can impart a paper taste, especially if bleached, dulling the vibrant notes of your cannabis.
    • Smoothness: Often harsher on the throat, particularly with thicker materials, they can detract from the joy of your smoke.
    • Ash Production: Typically, they produce more ash, which can overshadow the overall experience, leaving you wanting more.

The central node represents the overall comparison, while the branches show how each product performs in terms of flavor, smoothness, and ash production. The colors help differentiate between RAW Wick and Traditional Papers.

Evaluate Advantages and Disadvantages of Each Option

RAW Wick

  • Advantages:

    • Crafted from natural materials, RAW wicks offer a cleaner smoke that elevates the flavor profile of your cannabis, turning each puff into a delightful experience.
    • Their slow-burning nature, when paired with a raw wick, means better flavor retention, allowing you to savor every moment of your session, making it truly enjoyable.
    • As an eco-friendly choice, the raw wick resonates with environmentally conscious consumers who prioritize sustainability in their lifestyle, making every smoke a step towards a greener planet.
  • Disadvantages:

    • However, there’s a bit of a learning curve when it comes to using wicks, especially for those who are used to the simplicity of traditional rolling methods. It might take some time to get the hang of it!
    • And if you’re someone who craves quick smoking sessions, wicks might not be the most convenient option compared to conventional wraps, which allow for speedy preparation.

Traditional Rolling Papers

  • Advantages:

    • Traditional rolling papers are everywhere and familiar to most smokers, making them a reliable choice for many enthusiasts. They’re the classic go-to!
    • Plus, they’re generally easier to use for those quick rolls, especially for beginners who might find more complex methods a bit daunting.
  • Disadvantages:

    • But beware! Many traditional papers come with additives that can compromise both flavor and health, raising red flags for health-conscious users who want the best experience.
    • And let’s not forget, these papers can burn unevenly, which can really detract from the overall experience, leading to frustration and dissatisfaction. Nobody wants that!

The central node represents the overall evaluation topic. Each main branch shows one option, with sub-branches detailing the pros and cons. This layout helps you quickly see what each option offers and what to watch out for.

Determine Suitability for Different Smoking Preferences

Suitability of RAW Wick:

  • Connoisseurs: For those who truly savor the rich flavors of cannabis, RAW Wick is a game-changer! It offers a natural smoking experience that elevates the taste of your favorite herbs, making every puff a delightful journey.
  • Health-Conscious Smokers: If you’re looking to steer clear of chemicals and additives often found in conventional materials, raw wick is the perfect match for you. This choice promotes a cleaner inhalation experience, aligning beautifully with the growing trend of health-conscious habits. In 2023, more and more users are embracing products that minimize harmful additives, and the raw wick offered by RAW Wick stands out as a beacon of purity.
  • Eco-Friendly Consumers: For those who care deeply about sustainability, the raw wick is a fantastic option. Crafted from organic materials, it significantly reduces environmental impact compared to disposable lighters and traditional materials, allowing you to enjoy your smoke while being kind to the planet.

Suitability of Traditional Rolling Papers:

  • Casual Smokers: Traditional rolling papers are the go-to for those who value convenience and familiarity in their smoking routine. They’re a beloved choice among many users, offering a reliable and straightforward experience.
  • Beginners: If you’re just starting out, traditional materials are often easier to handle and roll. They serve as a perfect introduction for novices, helping you grasp the basics of rolling without any added complexity, making the learning process enjoyable.
  • Budget-Conscious Smokers: For those keeping an eye on their wallets, traditional rolling materials are generally more affordable and widely available. They cater to budget-conscious smokers, ensuring that everyone can access a satisfying smoking experience without breaking the bank.

This exciting shift towards natural options like RAW Wick resonates with health-aware consumers, as shown by the drop in smoking prevalence from 11.2% in 2022 to 10.5% in 2023. Meanwhile, traditional rolling papers continue to play a crucial role for casual and beginner smokers, providing a dependable and economical choice that keeps the enjoyment alive.

The central node represents the overall topic of smoking preferences. Each branch shows a type of smoking material, and the sub-branches detail the specific types of smokers who prefer each option. This layout helps you understand who might choose which smoking material and why.

Conclusion

When it comes to choosing between RAW Wick and traditional rolling papers, it’s all about personal preferences and smoking styles. But let’s be real – if you’re someone who values flavor, health, and environmental sustainability, RAW Wick is a game-changer! Its natural composition not only elevates your smoking experience but also meets the rising demand for cleaner, chemical-free options. For both connoisseurs and eco-conscious users, RAW Wick is not just an option; it’s a significant upgrade in smoking quality.

Now, let’s dive into what sets these two apart. RAW Wick delivers a smoother, more flavorful smoke with minimal ash production, making it the go-to choice for discerning smokers who truly appreciate their sessions. On the flip side, traditional rolling papers, while familiar and convenient, often come packed with additives that can dull the experience. They might work well for casual and beginner smokers, offering an easy entry into the world of rolling, but they just can’t compete with the richness that RAW Wick brings.

Ultimately, the choice between RAW Wick and traditional papers reflects a larger trend in smoking preferences, where health, flavor, and environmental impact take center stage. By embracing RAW Wick, you’re not just enhancing your smoking experience; you’re also contributing to a more sustainable lifestyle. So why not savor every moment and make mindful choices that elevate your sessions? With RAW Wick, you’re not just smoking – you’re enjoying a vibrant, flavorful journey!

Frequently Asked Questions

What is a RAW wick made from?

A RAW wick is crafted from natural hemp fibers and beeswax.

What are the benefits of using a RAW wick for smoking?

Using a RAW wick provides a cleaner burn, enhances flavor, and allows for slow and even combustion, letting users enjoy the full essence of their cannabis without the harshness of butane or chemicals.

How do traditional rolling papers differ from RAW wicks?

Traditional rolling papers are often made from wood pulp or rice and can vary in thickness and burning properties. Many contain additives and chemicals that may negatively affect the taste and quality of the vapor.

What are the characteristics of unbleached wood pulp products?

Unbleached wood pulp products have a natural brown hue and are considered a healthier choice for those who are conscious about what they consume.

What are the drawbacks of using rice rolling papers?

Rice rolling papers can offer a unique experience, but they may interfere with the flavor of the cannabis.

Why are hemp rolling products considered more sustainable?

Hemp rolling products are biodegradable and require less water to produce, making them an environmentally friendly option.

How can using a RAW wick elevate the cannabis experience?

By using a RAW wick, smokers can enjoy a purer, more flavorful experience that prioritizes the quality of their cannabis, enhancing their overall enjoyment.

Leave a Reply

Your email address will not be published. Required fields are marked *