Blog
Maximize Your Vaping Experience with a 510 Battery for Vape
Introduction
Picture this: a vaping experience that goes beyond just inhalation, turning every puff into a thrilling flavor adventure! The 510 battery stands as a cornerstone in the vaping universe, delivering an incredible mix of compatibility and performance. It empowers users to fully unleash the potential of their beloved oils and concentrates.
But here’s the catch – amidst the sea of options and features, how can you ensure you’re truly maximizing your vaping journey? This article dives deep into the vital elements of the 510 battery, offering insights and practical tips that promise to elevate each vaping session to exhilarating new heights!
Understand the 510 Battery: Definition and Functionality
Imagine a world where your vaping experience is not just about inhaling but truly savoring every moment. Enter the 510 battery for vape – a rechargeable energy source crafted specifically for vape containers that embrace the 510 threading standard. This standardization isn’t just a technical detail; it’s a gateway to compatibility across a vibrant array of devices and containers, making it the go-to choice for vapers everywhere.
But here’s the catch: without the right power supply, you might miss out on the full potential of your favorite oils and concentrates. The 510 power supply fuels the heating element within your cartridge, transforming your chosen substance into a delightful vapor that dances on your palate. By understanding the essential features of a 510 battery – like adjustable voltage settings, preheat functions, and activation methods (button versus draw activation) – you can elevate your sessions to new heights. These features aren’t just technical specs; they’re your ticket to tailored experiences that optimize flavor and potency, perfectly aligning with your unique preferences.
And let’s not forget about convenience! The portability of 510 power sources means you can enjoy discreet use wherever you go. As the market share of devices utilizing the 510 battery for vape continues to surge in the vaping industry, their versatility and performance capabilities are becoming indispensable for both newcomers and seasoned enthusiasts alike. So why settle for anything less? Embrace the 510 power supply and transform your vaping journey into an exhilarating adventure!
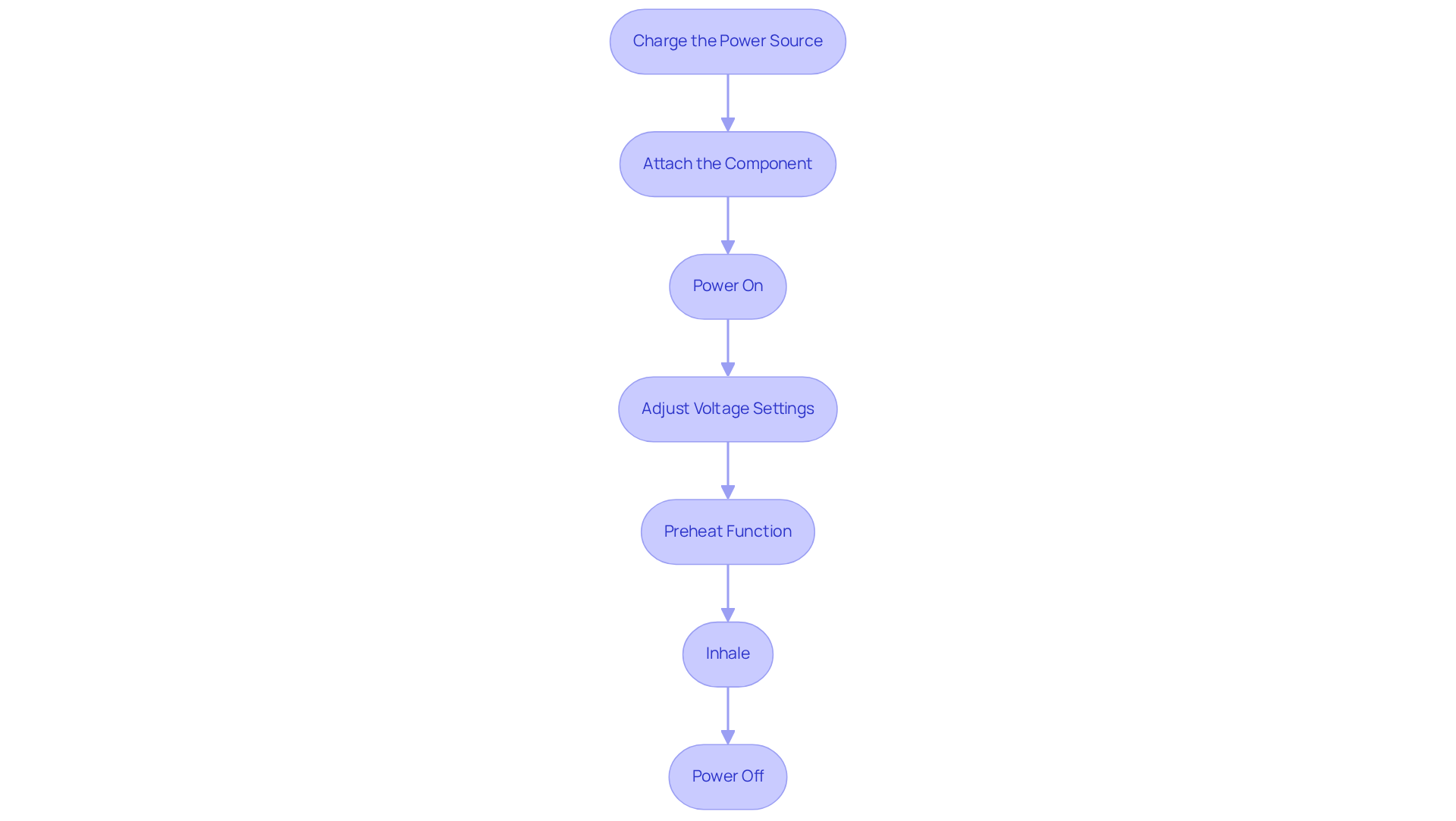
Utilize Your 510 Battery: Step-by-Step Usage Guide
-
Charge the Power Source: Ready to dive into your vaping adventure? Before you fire up your 510 device for the first time, make sure it’s fully charged! Most power sources need about 2-4 hours to reach that sweet spot, so grab the USB-C or micro-USB charger that came with it. As TVape points out, charging your 510 battery for vape correctly is key to keeping your power source alive and kicking, and using a dedicated charger ensures you get that stable energy you crave.
-
Attach the Component: Now, let’s get that compatible 510 unit securely screwed onto the power source. A snug connection is vital to avoid any pesky leaks or disconnections while you’re enjoying your session. Don’t forget to check for any residue or buildup regularly; it’s a simple way to prevent clogs and keep your experience smooth and enjoyable.
-
Power On: Time to bring your device to life! If you’ve got a button-activated power source, just press that power button five times in quick succession. For draw-activated models, all you need to do is inhale through the mouthpiece to activate it. Keep in mind, your inhalation style can really impact how your vape hardware performs and lasts, so find what works best for you!
-
Adjust Voltage Settings: If your battery allows for adjustable voltage, now’s the time to play around with it! Choose the right setting based on your cartridge type – lower voltages can enhance flavor, while higher ones give you that thick vapor you might be after. Experts suggest experimenting with different configurations to discover your ultimate smoking sensation.
-
Preheat Function: If your device has a preheat function, activate it by pressing the button twice. This gentle warming of the oil makes vaporization a breeze! As Dr. Clemens Tscheka emphasizes, prioritizing quality and safety in your vaping experience is absolutely essential.
-
Inhale: Take a slow, steady inhale through the mouthpiece. Don’t hesitate to experiment with different inhalation techniques to find what gives you the best experience. Your inhalation patterns can really influence the concentration of compounds in the vapor, which can affect your overall satisfaction.
-
Power Off: After your session, don’t forget to save some energy by turning off the device. Just press that power button five times again to ensure it’s powered down. Keeping up with regular maintenance routines can help you spot any issues early on and extend the life of your beloved vape device.
Maintain Your 510 Battery: Care and Troubleshooting Tips
-
Regular Cleaning: Keep your vaping experience at its peak by ensuring the power source and cartridge connections are squeaky clean! Grab a cotton swab, dip it in some isopropyl alcohol, and gently scrub those threads and contact points. This simple act can breathe new life into your device, restoring its function and enhancing vapor production. Regular cleaning isn’t just a chore; it’s your ticket to preventing pesky short circuits from poor connections that could lead to frustrating device malfunctions.
-
Proper Storage: Treat your power source like the treasure it is! Store it in a cool, dry spot, away from the harsh rays of the sun and extreme temperatures. Leaving it in a hot car or freezing conditions? No way! Those environments can wreak havoc on its lifespan and performance. Proper storage is crucial for keeping the cell integrity intact and ensuring your safety.
-
Avoid Overcharging: Let’s talk about charging habits! To keep your power source happy and healthy, unplug it once it hits a full charge. Aim to charge it when it dips to around 20%. This little trick not only ensures longevity but also boosts reliability. Overcharging can lead to safety hazards, so keep a watchful eye on those charging habits!
-
Monitor Usage: Stay in tune with your power source’s performance. If it starts blinking or refuses to activate, it might be time for a charge or some troubleshooting. Regularly checking in can help you catch issues before they snowball into bigger problems. And if you notice any damage to the power source or container, stop using it immediately to avoid potential dangers.
-
Troubleshooting Common Issues: Battery not charging? Check those connection points for any debris that might be blocking contact. If vapor production is low, make sure the cartridge is snugly attached and not running on empty. For persistent issues, don’t hesitate to consult the manufacturer’s guidelines for troubleshooting steps. Real-world experiences show that many users have successfully tackled problems by following these straightforward checks, leading to a more satisfying vaping journey. As Transpring puts it, “By adhering to the best practices detailed in this guide, users can optimize power longevity, avoid mishaps, and relish the finest vaping experience.
Choose the Right 510 Battery: Factors to Consider
-
Battery Capacity: Imagine the freedom of vaping without the constant worry of recharging! Choosing a battery with a higher mAh rating, ideally between 300-600 mAh, can make all the difference. For those who love to vape regularly, a capacity of 500 mAh or more is often the sweet spot, allowing for all-day enjoyment without the hassle of frequent recharges. Just remember to check compatibility with your supplies to keep everything running smoothly!
-
Voltage Options: Picture this: you’re in the mood for a rich, flavorful experience, and your battery can deliver just that! Opt for a battery with adjustable voltage settings. This feature lets you tailor your vaping experience to match the specific cartridge you’re using, enhancing both flavor and vapor production. Many seasoned vapers swear by this flexibility, as it allows them to create a truly personalized experience that aligns with their unique preferences.
-
Preheat Function: Have you ever struggled with thick oils that just won’t vaporize? A preheat function is your new best friend! This fantastic feature warms the oil before you take a puff, making vaporization a breeze. It’s especially helpful for those thicker oils, ensuring a smooth draw and preventing any annoying clogs.
-
Size and Portability: Think about your lifestyle-do you need something compact and discreet for on-the-go use, or are you looking for a powerhouse that can handle extended sessions? The right power source, like a 510 battery for vape, can align perfectly with your needs. Smaller models are perfect for travel, while larger ones often provide more energy for those longer vaping adventures. It’s all about finding the balance that suits your individual habits!
-
Build Quality: When it comes to your vaping experience, quality matters! Investing in a power source from a reputable brand known for its reliability can elevate your sessions. High-quality batteries not only boost performance but also ensure longevity, minimizing issues like rapid battery drain or inconsistent hits. Look for essential safety features like overcharge and short-circuit protection to keep your experience safe and enjoyable. And don’t forget to check out user reviews-they can offer valuable insights into the durability and satisfaction of specific models!
Conclusion
Choosing the right 510 battery for your vape can truly elevate your vaping experience, turning it into an exhilarating journey of flavor and satisfaction. This adaptable power source not only guarantees compatibility with a wide array of devices but also allows users to tailor their sessions, transforming every inhale into a moment to relish. By grasping the unique features and functionalities of a 510 battery, vapers can fully unleash the potential of their favorite oils and concentrates.
In this article, we’ve shared essential insights on how to effectively utilize and maintain a 510 battery. From smart charging practices and proper attachment techniques to fine-tuning voltage settings and utilizing preheat functions, each step is vital in optimizing performance. Plus, keeping things clean and being mindful of usage habits are key to extending the battery’s life and ensuring a consistently delightful experience.
Ultimately, the choice of a 510 battery can dramatically impact the quality of your vaping sessions. By weighing factors like battery capacity, voltage options, and build quality, vapers can find the perfect power source that resonates with their personal preferences and lifestyle. With the right 510 battery in hand, the chance to elevate each vaping experience is right at your fingertips, inviting you to explore and savor the endless possibilities this technology has to offer.
Frequently Asked Questions
What is a 510 battery?
A 510 battery is a rechargeable power source specifically designed for vape containers that utilize the 510 threading standard, allowing for compatibility across various devices and containers.
How does a 510 battery function in vaping?
The 510 battery powers the heating element within a vape cartridge, transforming oils and concentrates into vapor for inhalation, enhancing the overall vaping experience.
What are some key features of a 510 battery?
Key features of a 510 battery include adjustable voltage settings, preheat functions, and different activation methods such as button activation or draw activation.
Why is the 510 battery popular among vapers?
The 510 battery is popular due to its versatility, compatibility with a wide range of devices, and the ability to optimize flavor and potency according to individual preferences.
Is the 510 battery portable?
Yes, the 510 battery is designed for portability, making it convenient for discreet use wherever you go.
Who can benefit from using a 510 battery?
Both newcomers and seasoned vaping enthusiasts can benefit from using a 510 battery, as its performance capabilities and versatility enhance the vaping experience for all users.



