Blog
Maximize Your Dabbing Experience with the Right Banger for a Bong
Introduction
Dabbing has taken the cannabis world by storm, becoming a thrilling way to savor concentrates. But here’s the catch: the secret to an unforgettable experience lies in your choice of banger. This crucial piece doesn’t just vaporize your concentrates; it plays a pivotal role in shaping the flavor and potency of every hit.
With so many materials and designs out there, how do you find the perfect banger that truly enhances your enjoyment? By diving into the functions, comparing materials like:
- quartz
- glass
- titanium
and mastering effective techniques, you can elevate each session to exhilarating new heights, ensuring that every inhale is a burst of flavorful delight!
Understand the Function of a Banger in Dabbing
Dab rigs are more than just tools; they’re the gateway to an exhilarating cannabis experience! At the heart of these rigs lies the nail, a crucial component designed to vaporize cannabis concentrates at high temperatures. Unlike traditional bowls meant for flowers, nails provide a robust surface that can withstand intense heat, ensuring that every dab delivers optimal vaporization.
Imagine placing a dab on the nail, watching as it heats up and transforms into rich, flavorful vapor that you can inhale. But here’s the catch: the choice of nail can make or break your experience. A well-crafted nail guarantees even heat distribution, which is vital for avoiding those pesky hot spots that can scorch your concentrates and ruin the flavor. Think about it – when you invest in a nail made from premium materials like quartz or titanium, you’re not just enhancing taste retention; you’re also improving heat retention, leading to smoother, more potent hits that elevate your session to new heights.
And let’s not forget about insert cups! These nifty little containers placed inside the nail can further boost heat retention and flavor, making each inhale even more delightful. Did you know that heating a dab tool usually takes between 20 to 45 seconds? After that, allowing it to cool for another 20 to 40 seconds is crucial to hit that sweet spot of 350°F to 500°F. Plus, using terp pearls with spinner caps can enhance heat retention and airflow, taking your experience to the next level.
Real-world innovations, like thermo-chromatic devices that change color with temperature, show just how creative designs can enhance your dabbing process. They help you reach that ideal vaporization temperature without any guesswork. And remember, keeping your device clean is key to maintaining flavor and performance, ensuring that every session is consistently enjoyable. So gear up, and let the adventure of dabbing begin!
Compare Banger Materials: Quartz, Glass, and Titanium
Choosing the right device can feel overwhelming, especially when it comes to the material that shapes your dabbing experience. Quartz bangers for a bong are a top choice, celebrated for their incredible heat retention and the clean, pure taste they deliver. Imagine savoring those low-temperature dabs, where every flavor note shines through! With options in joint sizes like 10mm, 14mm, and 19mm, they fit seamlessly with various rigs, making them a versatile pick. Users rave about how thicker quartz retains heat better, enhancing both durability and taste – it’s a game changer!
But wait, there’s more! Enter the Cold Start banger for a bong, a fantastic option for those who crave flavorful hits. It allows you to heat the concentrate slowly, unlocking a world of taste that’s simply irresistible. On the other hand, glass pieces can offer a delightful taste experience, yet they often fall short in durability and can struggle with high temperatures. They’re great for beginners or those who dab occasionally, thanks to their affordability, but frequent users might find themselves longing for something sturdier.
Now, let’s talk about titanium devices! They’re incredibly tough and heat up in a flash, perfect for those who dab regularly. However, be warned: they can sometimes impart a metallic taste to the vapor and may overheat, which is why many connoisseurs opt for a banger for a bong made of quartz or glass for a more refined experience. Each material has its perks:
- Quartz shines in flavor
- Glass captivates with its visual appeal
- Titanium boasts robustness for everyday use
And remember, keeping your devices clean is crucial for maintaining that fresh-tasting experience – it’s all part of the joy of dabbing!
Implement Effective Dabbing Techniques with Your Banger
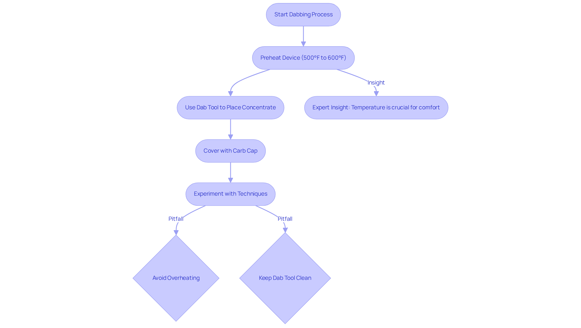
Elevate your dabbing experience to new heights! It’s all about employing effective techniques that can truly transform your sessions. Start by preheating your device to that sweet spot-typically between 500°F to 600°F for low-temperature dabs. This range is crucial; it preserves the rich flavors while ensuring a smooth inhale that you’ll savor. Grab your dab tool and carefully place your concentrate into the banger for a bong, then cover it immediately with a carb cap. This simple step traps the vapor, enhancing both flavor and potency, making every hit a delight.
Expert Insight: Mariano Bustamante, Content Quality Supervisor at TVape, passionately states, “Temperature is one of the biggest factors in how comfortable dabbing feels.” This insight underscores just how vital it is to maintain the right temperature for an enjoyable experience.
But don’t stop there! Experimenting with different methods can yield impressive results that elevate your enjoyment. Take the cold start technique, for example. By placing the concentrate in the banger for a bong before applying heat, you allow for a gentler vaporization process, leading to a smoother experience that’s simply divine. Plus, incorporating terp pearls can significantly improve heat distribution and maximize vapor production, further enhancing the quality of your dabs.
Statistics: Research shows that lower temperatures during the process can maintain more essence and scent, making these methods not just effective but essential for a pleasurable session. Master these techniques, and you’ll ensure a flavorful and enjoyable experience that keeps you coming back for more.
Common Pitfalls to Avoid: Watch out! Overheating your device can lead to burnt flavors that ruin the experience. And don’t forget to keep your dab tool clean-contamination can spoil your concentrates and diminish the joy of your session.
By following these structured techniques and steering clear of common mistakes, you can significantly enhance your dabbing experience and truly enjoy every moment!
Maintain Your Banger for Optimal Performance
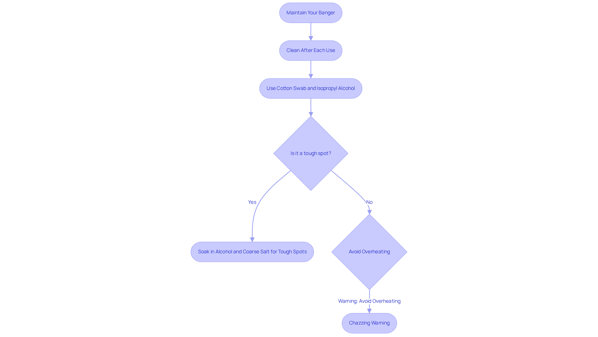
To keep your vehicle running at its peak, regular maintenance is a must! After each use, take a moment to clean the attachment while it’s still warm. Grab a cotton swab dipped in isopropyl alcohol and wipe away any residue. As Gina Coleman wisely points out, “If you do clean your device after each and every dab, you won’t need to do deep cleans as often.” This simple practice is key to preventing buildup that can dull flavor and hinder performance.
Now, for those tougher spots, soak the item in a mix of alcohol and coarse salt to tackle stubborn residue. And remember, overheating your device is a big no-no! It can lead to chazzing-a term that describes that unsightly blackened, burnt residue that can accumulate over time. To truly savor the experience, make sure to dab within the sweet spot of 450°F to 600°F. This not only preserves flavor but also protects your device from damage. By taking care of your banger for a bong, you’re not only extending its lifespan but also ensuring every dab is cleaner and bursting with flavor!
Conclusion
Choosing the right banger for your bong isn’t just a detail; it’s the key to unlocking an unforgettable dabbing experience! The quality and material of your banger can dramatically influence the flavor, potency, and sheer enjoyment of each session. Imagine savoring every dab, knowing you’ve selected a well-crafted banger – be it quartz, glass, or titanium – that elevates your experience to new heights.
Let’s face it: without proper temperature control and effective dabbing techniques, you might miss out on the full spectrum of flavors. Regular maintenance of your banger is just as crucial! Techniques like cold starts and tools such as carb caps and terp pearls can truly enhance your sessions. And don’t forget about cleaning! Keeping your banger in top shape ensures optimal performance and flavor, making every dab a delightful adventure.
Ultimately, investing in the right banger and mastering effective techniques can transform dabbing into a true art form. For those eager to refine their experience, understanding the nuances of banger materials and maintenance is essential. So, embrace the thrilling journey of dabbing! Make informed choices that lead to flavorful, enjoyable sessions every single time.
Frequently Asked Questions
What is the function of a banger in dabbing?
A banger is a crucial component of a dab rig designed to vaporize cannabis concentrates at high temperatures, providing an optimal vaporization experience.
How does a banger differ from traditional bowls?
Unlike traditional bowls meant for flowers, bangers have a robust surface that can withstand intense heat, ensuring better vaporization of concentrates.
Why is the choice of nail important in dabbing?
The choice of nail affects heat distribution; a well-crafted nail ensures even heat, preventing hot spots that can scorch concentrates and ruin flavor.
What materials are recommended for bangers?
Premium materials like quartz or titanium are recommended for bangers as they enhance taste retention and improve heat retention for smoother hits.
What are insert cups, and how do they benefit dabbing?
Insert cups are small containers placed inside the nail that boost heat retention and flavor, enhancing the overall dabbing experience.
How long does it typically take to heat a dab tool?
Heating a dab tool usually takes between 20 to 45 seconds.
Why is it important to let the dab tool cool after heating?
Allowing the tool to cool for another 20 to 40 seconds is crucial to reach the ideal vaporization temperature of 350°F to 500°F.
What are terp pearls and spinner caps?
Terp pearls are used with spinner caps to enhance heat retention and airflow, improving the dabbing experience.
What innovations can enhance the dabbing process?
Innovations like thermo-chromatic devices that change color with temperature help users reach the ideal vaporization temperature without guesswork.
How can I maintain flavor and performance in my dab rig?
Keeping your device clean is essential for maintaining flavor and performance, ensuring that each dabbing session is consistently enjoyable.



