Blog
Master Your Glass Weed Pen: 6 Steps for Beginners to Enjoy
Introduction
Imagine the thrill of elevating your cannabis experience to exhilarating new heights with a device that seamlessly blends sophistication and portability – the glass weed pen! This innovative vaporizer doesn’t just transform concentrates into smooth, flavorful vapor; it also offers a healthier alternative to traditional smoking methods. But here’s the catch: for beginners, diving into the world of glass weed pens can feel a bit overwhelming. What essential steps do you need to take to ensure your vaping journey is both enjoyable and effective?
Understand the Glass Weed Pen: Basics and Functionality
Imagine a world where your cannabis experience is elevated to new heights! Enter the glass weed pen, a sophisticated and portable vaporizer designed to transform cannabis concentrates or flower into smooth, flavorful vapor for inhalation. Unlike traditional smoking, which can be harsh and laden with harmful byproducts, this innovative method offers a cleaner, more enjoyable alternative. With its battery-operated heating component and a transparent chamber that ensures cleanliness during vaporization, this pen is a game-changer. Plus, many models come with adjustable temperature settings, allowing you to tailor your experience to perfection.
Users rave about the flavorful and pleasurable experience that glass weed pens provide compared to traditional smoking methods. The absence of combustion means fewer toxins are inhaled, making it a healthier choice. And let’s not forget the transparent design, which enhances flavor delivery by preserving the terpenes that give each cannabis strain its unique profile.
Industry experts are buzzing about these features! Sylph Wu, Digital Marketing Director, puts it perfectly: “Live rosin users aren’t just chasing effects. They’re pursuing knowledge: flavor, smoothness, authenticity.” This highlights how the construction of transparent cannabis devices not only maintains the quality of the oil but also minimizes the risk of leaching or oxidation, ensuring a purer vapor. Real users have shared their insights, emphasizing that the smoothness and flavor preservation of the glass weed pen significantly enhance their overall enjoyment. By understanding these essentials, you can truly elevate your pleasure and efficiency when using a transparent cannabis pen!
Identify the Components of Your Glass Weed Pen
Imagine this: you’re ready to dive into a flavorful cannabis experience, but wait-are you equipped with the right tools? A typical glass weed pen is your gateway to that perfect session, and it’s made up of several key components that work in harmony to elevate your vaping game:
- Battery: This powerhouse fuels your device, heating the chamber to just the right temperatures-between 315-430 °F-to unlock the full spectrum of flavor and potency.
- Heating Element: Think of it as the heart of your pen, transforming electrical energy into heat that efficiently vaporizes your cannabis. It’s all about preserving those precious terpenes and cannabinoids when using a glass weed pen to minimize any harmful byproducts.
- Glass Chamber: Here’s where the magic happens! This is the space where your cannabis is placed in a glass weed pen for vaporization, ensuring a clean and flavorful encounter that tantalizes your taste buds.
- Mouthpiece: The part you inhale from, often detachable for easy cleaning and maintenance. It’s your direct link to that rich vapor, making every puff a delight.
- Control Buttons: These little gems let you turn the device on/off and adjust temperature settings, giving you the power to customize your vaping experience just the way you like it.
Now, here’s the kicker: familiarizing yourself with these components is just the beginning. By practicing proper maintenance-like regular cleaning and safe storage-you’ll not only enhance your pen’s performance but also ensure every session is nothing short of satisfying. So, gear up and get ready to enjoy the vibrant world of cannabis like never before!
Prepare Your Glass Weed Pen: Charging and Loading
-
Charge the Battery: Get ready to embark on your cannabis journey! Start by connecting your cannabis pen to a power source with the handy USB cable provided. Most pens need about 1-2 hours to fully charge, so sit back and let the anticipation build. Keep an eye on that light indicator – it’ll let you know when you’re all set to go!
-
Load the Chamber: Now, let’s get to the fun part! Open up the transparent chamber of the glass weed pen and gently place a small amount of your favorite cannabis concentrate or flower inside. Remember, less is more here – overloading can mess with airflow and vapor quality, and we want nothing but the best experience!
-
Secure the Chamber: Once you’ve loaded it just right, close the chamber tightly. This step is crucial to prevent any leaks or spills while you’re enjoying your session. Proper loading is the key to unlocking the ultimate experience with a glass weed pen!
Operate Your Glass Weed Pen: Turning On and Adjusting Settings
-
Ignite your experience: Are you ready to explore the world of glass weed pens? First things first, you need to turn it on! Most of these beauties require a quick press of the power button five times. Listen closely for that satisfying click or watch for the light indicator to confirm it’s alive and kicking!
-
Set the Perfect Temperature: Now that your glass weed pen is powered up, let’s talk about temperature settings. If your pen offers adjustable options, this is where the fun begins! Choose your ideal temperature based on what you crave. Lower temps deliver those smooth, silky hits that glide effortlessly, while higher temps pack a punch with denser vapor that’ll leave you wanting more.
-
Anticipate the Heat: Patience is key! Give your pen a few seconds to heat up. Keep an eye on that indicator light – it’ll let you know when it’s ready to take you on an exhilarating journey. Get ready to enjoy!
Inhale Vapor: Techniques for a Smooth Experience
-
Take a Slow Draw: Imagine savoring each moment as you inhale gently and steadily through the mouthpiece. This technique allows the vapor to fill your lungs gradually, creating a smoother sensation that feels just right and minimizing the chance of a cough. As UniK SEO beautifully puts it, slow vaping is “more like a leisurely stroll through the countryside.” This approach is especially perfect for beginners who want to sidestep overwhelming sensations and harsh throat hits, making the experience all the more enjoyable.
-
Pause Between Hits: After that first satisfying inhale, take a moment to really tune into how you feel before going for another hit. This pause is key to avoiding overconsumption, particularly for those just starting their vaping journey. Many users discover that pacing their inhalation allows them to relish the effects without the discomfort of dizziness or nausea that can come from quick draws. And let’s be real – chronic users might find they need a few more hits to reach that sweet buzz, highlighting just how crucial moderation is for newcomers.
-
Stay Hydrated: Vaping can sometimes leave your throat feeling dry, so keeping water close at hand during your session is a must. Staying hydrated not only boosts your comfort but also elevates your overall vaping experience. Experts agree that proper hydration can ease some of the discomfort that might come with vaping, letting you truly enjoy the rich flavors and effects of your cannabis products.
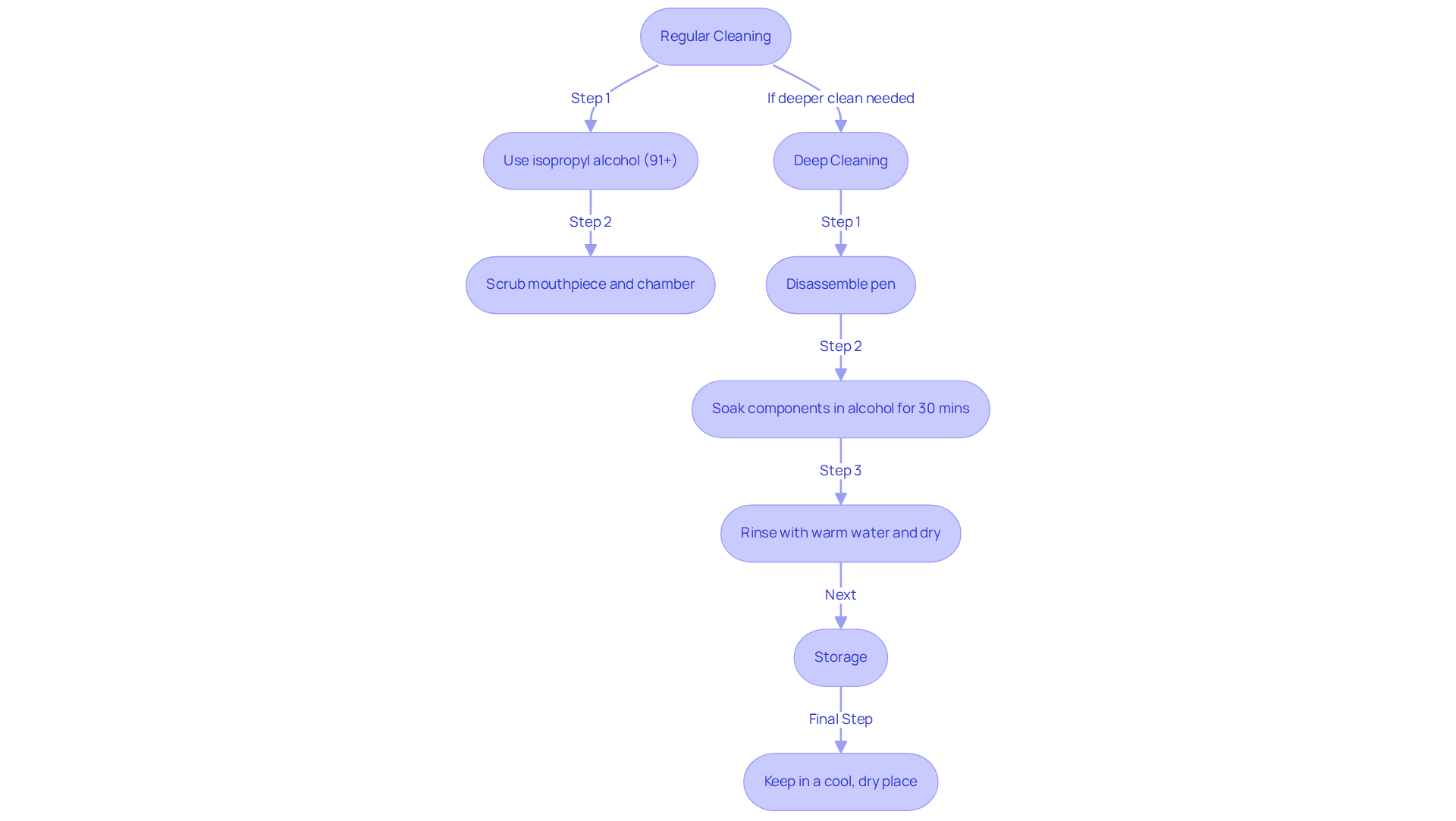
Maintain Your Glass Weed Pen: Cleaning and Care Tips
-
Regular Cleaning: Imagine the joy of a smooth, flavorful hit! To keep that experience alive, it’s crucial to clean your glass weed pen after every few uses. Grab some isopropyl alcohol at a concentration of 91% or higher and a cotton swab, and give that mouthpiece and chamber a thorough scrub. This ensures optimal airflow and flavor, letting you savor every puff. As Dr. Leeds wisely points out, “Leftover residue not only degrades performance but can also lead to permanent damage if not addressed.” Don’t let that happen to your beloved pen!
-
Deep Cleaning: Now, for those times when your pen needs a little extra love, a deep clean is in order! Disassemble your pen and let the glass components soak in isopropyl alcohol for about 30 minutes. After that, rinse them with warm water and let everything dry completely before putting it back together. This simple ritual not only keeps your glass weed pen performing at its best but also extends its lifespan. If you’re a daily user, aim for a thorough clean once a week; moderate users can get away with cleaning every two weeks. Keep that excitement alive!
-
Storage: When your pen is taking a break, make sure it’s resting in a cool, dry spot. Steer clear of extreme temperatures or direct sunlight – these can wreak havoc on the battery and other components, ruining the quality of your sessions. And hey, if you’re looking for budget-friendly cleaning alternatives, consider household items like white vinegar and baking soda. They can work wonders without breaking the bank!
Conclusion
Mastering the art of using a glass weed pen opens up a vibrant world of cannabis enjoyment that’s both flavorful and exhilarating! This innovative device not only offers a cleaner alternative to traditional smoking but also invites users to dive deep into the rich profiles of various cannabis strains, thanks to its advanced functionality. For any beginner eager to elevate their vaping journey, understanding how to operate, maintain, and truly savor the benefits of a glass weed pen is absolutely essential.
In this guide, we’ve highlighted key aspects that will transform your experience:
- Components of the glass weed pen
- Preparation techniques
- Operational tips
- Maintenance practices
Imagine charging the battery, loading the chamber, and mastering inhalation techniques that maximize flavor while minimizing discomfort-each step is crafted to ensure a smooth and satisfying experience. Plus, regular cleaning and proper storage are crucial; they play a vital role in keeping your pen performing at its best and extending its longevity.
Ultimately, embracing the glass weed pen not only enriches your enjoyment of cannabis but also fosters a more mindful approach to consumption. By applying the insights shared in this guide, you’ll be able to fully appreciate the delightful nuances of flavor, potency, and overall satisfaction that each session brings. So, step into the world of glass weed pens and discover a new level of enjoyment that truly transforms your cannabis experience!
Frequently Asked Questions
What is a glass weed pen?
A glass weed pen is a portable vaporizer designed to transform cannabis concentrates or flower into smooth, flavorful vapor for inhalation, providing a cleaner and more enjoyable alternative to traditional smoking.
How does a glass weed pen improve the cannabis experience?
It offers a flavorful and pleasurable experience by eliminating combustion, which reduces the inhalation of toxins and preserves the terpenes that enhance the unique profile of each cannabis strain.
What are the key components of a glass weed pen?
The key components include the battery, heating element, glass chamber, mouthpiece, and control buttons, all of which work together to create an optimal vaping experience.
What role does the battery play in a glass weed pen?
The battery powers the device and heats the chamber to temperatures between 315-430 °F, unlocking the full spectrum of flavor and potency from the cannabis.
What is the function of the heating element in a glass weed pen?
The heating element transforms electrical energy into heat, efficiently vaporizing the cannabis while preserving terpenes and cannabinoids and minimizing harmful byproducts.
How does the glass chamber contribute to the vaping experience?
The glass chamber is where the cannabis is placed for vaporization, ensuring a clean and flavorful encounter that enhances the overall taste.
What is the purpose of the mouthpiece in a glass weed pen?
The mouthpiece is the part from which the user inhales the vapor. It is often detachable for easy cleaning and maintenance.
How can users customize their experience with a glass weed pen?
Users can customize their experience by using the control buttons to turn the device on/off and adjust the temperature settings according to their preferences.
What maintenance practices are recommended for a glass weed pen?
Regular cleaning and safe storage are recommended to enhance the pen’s performance and ensure a satisfying vaping experience during each session.




