Blog
Master Your Dab Glass Tube: Step-by-Step for Beginners
Introduction
Picture this: you step into a vibrant world where dabbing isn’t just a practice – it’s an exhilarating art form! Yet, for many newcomers, the intricate components of a dab glass tube can feel overwhelming. This guide is here to change that! It not only demystifies the essential parts of a dab rig but also empowers you with the knowledge to elevate your experience, from preparation to troubleshooting.
With a plethora of options and innovations reshaping the dabbing landscape, how can you ensure you’re maximizing both enjoyment and efficiency? Let’s dive in and discover the joy that awaits!
Identify the Components of a Dab Glass Tube
Imagine diving into the world of dabbing, where every puff can be a thrilling experience! But wait-are you truly getting the most out of your dab rig? Understanding the essential components of a dab glass tube, commonly referred to as a dab rig or nectar collector, is crucial for enhancing your dabbing game.
First up, let’s talk about the Mouthpiece. This is your gateway to inhaling that delicious vapor, and it should feel just right in your mouth-comfort is crucial for those blissful sessions! Then there’s the Body, the heart of your rig, which holds the liquid and vapor. With so many shapes and sizes available, you can choose one that fits your style perfectly.
Now, let’s get to the Nail or Banger-this is where the magic happens! It’s the spot where your concentrates meet heat. Whether you opt for quartz, titanium, or ceramic, each material brings its own unique flair to the table, enhancing heat retention and flavor. And don’t forget the Carb Cap! This little accessory is a game-changer, covering the nail after you add your concentrate, trapping heat, and boosting vaporization efficiency.
The Downstem connects the nail to the liquid chamber, allowing vapor to flow through the water for that cool, filtered hit. Speaking of which, the Water Chamber is where the real magic occurs-it holds water that filters and cools the vapor, ensuring a smooth inhale that feels just right.
By grasping these components, you not only refine your technique but also appreciate the latest innovations in dab rig design. Take modern e-rigs like the Focus V Carta 2 and Puffco Peak Pro 3DXL, for example. With features like precise temperature control and Bluetooth connectivity, they eliminate the hassle of torches, making your sessions safer and more enjoyable. As the global cannabis vaporizer market is projected to nearly double to $9.85 billion by 2029, the evolution of materials and designs promises an even safer and more pleasurable experience. So, are you ready to elevate your dabbing journey?
Prepare Your Dab Glass Tube for Use
To ensure an unforgettable dabbing experience, let’s dive into the essential steps for preparing your dab glass tube:
-
Clean the Rig: First things first – ensure you give your dab glass tube a thorough cleaning! Rinse it with warm water, then grab some isopropyl alcohol and coarse salt to scrub away any residue from previous sessions. Consistent cleaning is key; neglecting this can lead to debris floating in your liquid, which raises the risk of bacteria or mold. Remember, cleaning your dab rig is just as important as swapping out old liquid for fresh!
-
Fill the Liquid Chamber: Next, add liquid to the chamber, making sure it covers the downstem without splashing into your mouth when you inhale. Getting the water levels just right enhances filtration and cooling, leading to a smoother hit that you’ll truly enjoy.
-
Assemble the Components: Now, securely attach the nail or banger to the rig, ensuring all connections are tight to prevent any pesky air leaks. A well-assembled rig is crucial for maintaining airflow and performance, so don’t skip this step!
-
Gather Your Tools: Get your dab tool, concentrates, and torch ready. Having everything prepped makes the application process a breeze and elevates your overall experience.
-
Check for Damage: Finally, inspect the glass for any cracks or chips that could compromise safety or performance. A clean and intact rig is vital for savoring the full spectrum of flavors from your concentrates.
By meticulously preparing your dab glass tube, you are ensuring a successful and enjoyable dabbing session. Remember, keeping your rig clean isn’t just about aesthetics; it’s about consistency and maximizing your enjoyment!
Use the Dab Glass Tube: Step-by-Step Instructions
Ready to elevate your dabbing experience? Let’s dive into the essential steps for mastering the use of your dab glass tube like a pro!
- Heat the Tool or Banger: Grab your butane torch and heat that tool or banger until it glows a fiery red-this usually takes about 30 seconds. Feel the anticipation build as you prepare for the flavorful journey ahead!
- Let it Cool: Now, let that nail cool down for about 30 seconds to 1 minute. The sweet spot for dabbing is between 545°F and 570°F (around 285°C to 299°C). Remember, hot dabs can hit between 570-600°F, while low-temp dabs chill out around 400-500°F. Finding that perfect temperature is key to unlocking the full flavor potential!
- Prepare Your Concentrate: Use your dab tool to scoop up a small amount of concentrate-think of a grain of rice-sized portion. This way, you won’t overwhelm yourself, and you’ll be ready to savor every moment.
- Apply the Concentrate: As you inhale slowly through the mouthpiece, gently touch that concentrate to the heated surface or banger. Watch in awe as it vaporizes on contact, releasing a burst of potent flavors and effects that will tantalize your senses.
- Cover with Carb Cap: Quickly place the carb cap over the surface to trap that precious heat and maximize vaporization. This little step can truly enhance your overall experience, making every hit count!
- Inhale: Keep inhaling slowly and steadily until you reach your desired hit. Pay attention to the vapor’s density-adjust your inhalation to find that sweet balance.
- Exhale: After inhaling, exhale gently and take a moment to savor the effects. Let the experience wash over you!
- Clean Your Equipment: Don’t forget to clean your quartz tool after each use! It might seem like a commitment, but as one seasoned user wisely said, “Yes, you should clean your quartz nail after every dab!” This simple act can make a world of difference in your smoking game.
By following these steps, you’ll not only master the use of your dab glass tube but also ensure a more enjoyable and effective experience with dabbing. Get ready to embrace the excitement!
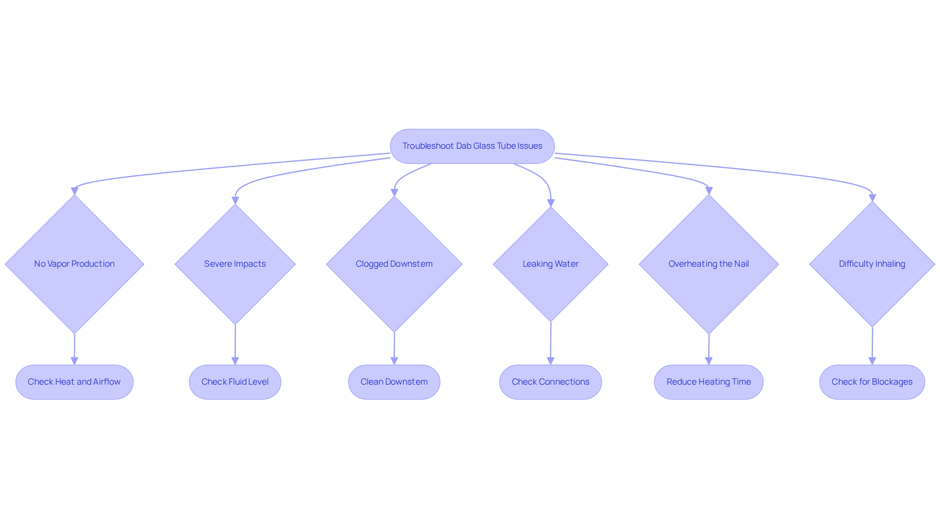
Troubleshoot Common Issues with Dab Glass Tubes
Are you encountering issues with your dab glass tube? Don’t worry! Let’s dive into some troubleshooting tips that can elevate your dabbing experience to new heights:
-
No Vapor Production: If you’re not seeing any vapor, it’s time to check the heat! An inadequately heated tool can leave you high and dry. A cold nail is often the culprit behind low smoke production. Many users find that improper heating or airflow leads to vapor production woes. So, crank up that heat and get ready for some satisfying clouds!
-
Severe Impacts: Are those hits hitting too hard? Check your fluid level! Insufficient liquid can lead to a dry hit, which is definitely not what you want. Adding more liquid to the chamber can enhance filtration and ensure a smoother experience. Remember, the right fluid level is crucial for those enjoyable sessions!
-
Clogged Downstem: If your downstem is clogged, it’s time for a little TLC. Grab a pipe cleaner or soak it in isopropyl alcohol to dissolve any buildup. Blocked airflow can hinder smoke escape, leading to disappointing dabs. Keep that downstem clean for optimal performance!
-
Leaking Water: Water leaking from your rig? Check those connections! Make sure everything is secure and tighten any loose parts to prevent leaks. A well-sealed rig is essential for a seamless experience.
-
Overheating the Nail: Is your nail getting too hot? Reduce the heating time! Overheating can scorch your concentrates and ruin those delightful flavors. Aim to keep the temperature below 600 degrees. Remember, scorched bangers can turn dark brown or black, and that’s not the look you want!
-
Difficulty Inhaling: Struggling to inhale? Check for blockages in the downstem or mouthpiece. Cleaning any obstructions will ensure smooth airflow, making your dabbing experience much more enjoyable.
By tackling these common issues, you can truly enhance your dabbing experience while ensuring your dab glass tube functions at its best. As MJ Arsenal wisely puts it, “As long as you treat your dab rigs right, you’ll enjoy full sessions without a hitch.” Regular maintenance and a little attention to detail can make all the difference!
Conclusion
Mastering the art of using a dab glass tube isn’t just about technique; it’s about unlocking a world of rich, flavorful experiences that elevate your dabbing sessions to new heights. Imagine the thrill of each inhale, the smoothness that comes from understanding the essential components of your rig, and the satisfaction of a well-prepared setup. Every part, from the mouthpiece to the nail, plays a vital role in crafting an enjoyable and safe dabbing experience.
But here’s the catch: without clean equipment, the right temperature, and a knack for troubleshooting, you might miss out on the full spectrum of flavors your concentrates have to offer. Regularly cleaning your rig, keeping an eye on liquid levels, and mastering heat management are not just chores; they’re your ticket to flavorful hits and unforgettable sessions. Embracing these practices means diving deep into the nuances of your concentrates, allowing you to savor every moment.
Ultimately, embarking on this dabbing journey is both thrilling and rewarding. By dedicating time to master your dab glass tube, you’re not just honing your skills; you’re joining a vibrant community of enthusiasts who cherish quality and enjoyment in every session. So gear up, immerse yourself in the experience, and let those incredible flavors unfold!
Frequently Asked Questions
What is a dab glass tube commonly referred to as?
A dab glass tube is commonly referred to as a dab rig or nectar collector.
What is the purpose of the mouthpiece in a dab rig?
The mouthpiece is the gateway for inhaling vapor, and it should be comfortable to ensure an enjoyable dabbing experience.
What does the body of a dab rig do?
The body of the dab rig holds the liquid and vapor, and it comes in various shapes and sizes to fit individual styles.
What is the function of the nail or banger in a dab rig?
The nail or banger is where concentrates meet heat, and it can be made from materials like quartz, titanium, or ceramic, each offering unique benefits for heat retention and flavor.
How does a carb cap enhance dabbing?
A carb cap covers the nail after adding concentrate, trapping heat and boosting vaporization efficiency.
What role does the downstem play in a dab rig?
The downstem connects the nail to the liquid chamber, allowing vapor to flow through the water for a cooler, filtered hit.
What is the purpose of the water chamber in a dab rig?
The water chamber holds water that filters and cools the vapor, ensuring a smooth inhale.
What are modern e-rigs, and how do they differ from traditional dab rigs?
Modern e-rigs, like the Focus V Carta 2 and Puffco Peak Pro 3DXL, feature precise temperature control and Bluetooth connectivity, eliminating the need for torches and making dabbing safer and more enjoyable.
What is the projected growth of the global cannabis vaporizer market?
The global cannabis vaporizer market is projected to nearly double to $9.85 billion by 2029.



