Blog
Master Your 5 10 Vape Battery: Safety, Performance, and Troubleshooting Tips
Introduction
Vaping opens up a thrilling adventure, but it all revolves around one essential element: the 510 thread vape battery. This compact powerhouse not only links you to your favorite oils and concentrates but also plays a crucial role in crafting a safe and satisfying experience.
As these batteries gain popularity, it’s vital to grasp their nuances – from safety guidelines to performance optimization.
What happens when users overlook these key details? How can they steer clear of potential pitfalls and truly savor their vaping journey?
Understand the 510 Thread Vape Battery
Imagine diving into the world of vaping, where every puff can be a delightful experience! A 5 10 vape battery serves as your trusty sidekick in this adventure – a compact, rechargeable power source specifically designed for oil and distillate containers. The name ‘510’ comes from the ten threads that secure the component to the power source, ensuring a rock-solid connection.
But here’s the catch: not all power sources are created equal! Most of them sport a lithium-ion design, including the 5 10 vape battery, with capacities ranging from 300 to 900mAh. This capacity is crucial because it determines how long you can enjoy your vaping sessions before needing a recharge. Understanding the ins and outs of your power source, including voltage settings and compatibility with various cartridges, is essential for enhancing your vaping experience with a 5 10 vape battery.
Picture this: many 510 power sources come with adjustable voltage settings, allowing you to customize your vaping experience based on the type of oil or concentrate you’re using. This flexibility is a game-changer, making 510 connectors a favorite among cannabis enthusiasts.
Looking ahead, market trends show that 510 connector cells are set to dominate the cannabis vape market in 2026, thanks to exciting innovations in performance and safety features. Industry leaders stress the importance of voltage control, pointing out that precise adjustments can truly enhance your experience – especially with thicker oils that need higher settings for optimal vaporization.
As the market evolves, the latest advancements in power source specifications are all about boosting user satisfaction and safety. So, whether you’re a newbie or a seasoned vaper, 510 connection options are your reliable choice for an exhilarating vaping journey!
Follow Safety Guidelines for 510 Thread Batteries
To ensure you enjoy your vaping experience safely, it’s crucial to follow these essential guidelines:
-
Always opt for certified power sources, like a 5 10 vape battery, from reputable brands. This isn’t just about quality; it’s about your safety! Those cheap, unbranded options might seem tempting, but they often lack vital safety features. Using unsuitable power sources like the 5 10 vape battery can lead to dangerous situations that no one wants to face.
-
Practice proper charging by using the charger provided by the manufacturer for your 5 10 vape battery. Overcharging your power source can lead to overheating and potential damage, which heightens the risk of fire incidents. You wouldn’t want your excitement to turn into a disaster, right?
-
Steer clear of extreme temperatures: Keep your power source away from extreme heat or cold. Temperature fluctuations can jeopardize the performance and safety of a 5 10 vape battery, so it’s essential to store your energy cells in stable environments. Think of it as giving your battery the cozy home it deserves!
-
Inspect regularly: Make it a habit to check for any signs of damage, like frayed wires or dents. If you spot any issues, stop using it immediately. It’s better to be safe than sorry, and a quick inspection can prevent accidents that could ruin your day.
-
When you’re not using your 5 10 vape battery, store it properly in a cool, dry place, ideally in a protective case. This helps avoid unintended activation or harm, ensuring your device is always ready for your next session.
Recent statistics reveal a troubling trend: improper disposal of vaping devices has led to a significant rise in fire incidents. By October 2025, there were 65 lithium-ion battery-related fires reported, marking a 6.6% increase from the previous year. Authorities stress that using certified power sources is crucial for minimizing risks associated with thermal runaway reactions, which can be triggered by factors like physical damage, crushing, short-circuiting, overcharging, and internal defects. A tragic incident involving Karlo Bogdan and Natasha Johnson-Mall, who lost their lives in a house fire caused by a lithium-ion source, underscores the importance of these safety measures. By following these guidelines, you can ensure a safe and enjoyable vaping experience, allowing you to focus on what truly matters: the joy of your cannabis journey!
Maximize Performance and Longevity of Your Battery
Want to get the most out of your 5 10 vape battery? Let’s dive into some essential tips that will not only boost its performance but also extend its lifespan, making your vaping experience even more enjoyable!
-
Charge Wisely: Picture this: your battery is running low, and you’re tempted to let it fully discharge. Resist that urge! Recharge your power source when it hits around 20-30% capacity. This simple habit helps preserve the health of your battery and keeps it running longer. Frequent deep discharges can really strain those power cells, cutting down on their longevity.
-
Utilize the Correct Voltage: If your battery has adjustable voltage options, start low and gradually increase it. This way, you can find that sweet spot for your device without risking overheating. Trust me, this not only prolongs the life of your battery but also keeps your cartridge in top shape. And don’t forget – always use the charger that came with your battery to avoid any damage to the power cell.
-
Keep Contacts Clean: Imagine trying to connect with someone who’s a bit messy – frustrating, right? The same goes for your battery! Regularly clean the contact points with a cotton swab dipped in isopropyl alcohol. This little step removes any residue that could hinder connectivity, ensuring reliable power transfer and enhancing performance.
-
Avoid Overheating: If your battery starts to feel like it’s on fire during use, it’s time to stop! Overheating can be a sign of a malfunction or that your battery is being overworked, which can seriously cut down its lifespan. Be cautious with incompatible cartridges, as they can damage the threads and internal circuitry of your unit.
-
Store Properly: When your battery isn’t in use, treat it right! Store it in a cool, dry place, away from direct sunlight and extreme temperatures. Proper storage is key to keeping your battery functional and long-lasting. If you’re not using it for a while, aim to keep it charged at around 40-60%.
By following these tips, you’ll not only enhance the longevity of your 5 10 vape battery but also elevate your overall vaping experience. Get ready to enjoy every puff!
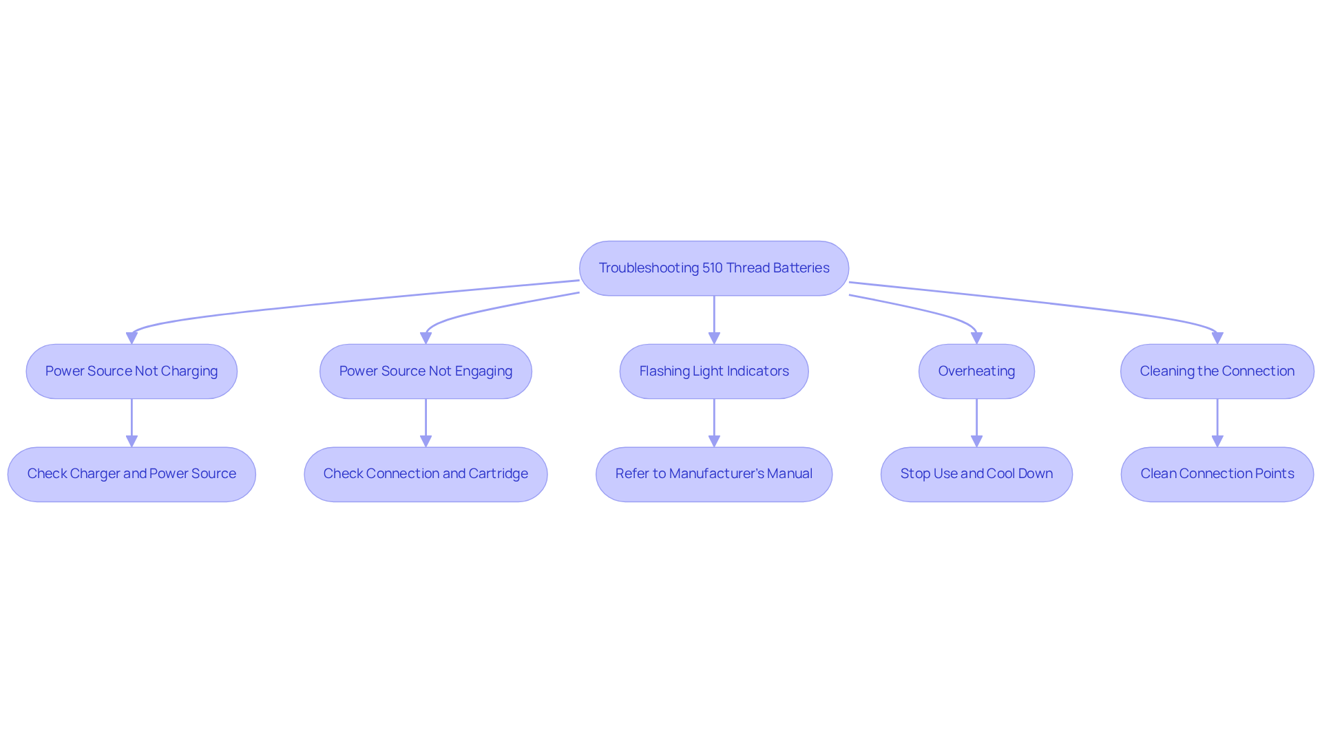
Troubleshoot Common Issues with 510 Thread Batteries
Are you ready to elevate your vaping experience? When you encounter issues with your 5 10 vape battery, don’t fret! Follow these troubleshooting steps to get back on track and enjoy every puff:
-
Power Source Not Charging: First things first, check that your charger is snugly connected and that the power cell is squeaky clean. If you see a persistent green light on the charger, it might be hinting at a power issue. Don’t hesitate – try a different charger or power source to rule out any external hiccups. You’re not alone; many users have reported charging woes often linked to faulty chargers, damaged USB ports, or issues with the 5 10 vape battery.
-
Power Source Not Engaging: If your power source lights up but isn’t producing vapor, it’s time to investigate the connection. Make sure the container is firmly attached and that your cartridge isn’t running low on liquid. You want to savor every drop!
-
Flashing Light Indicators: A blinking light on your power source? That’s usually a sign something’s amiss. Grab your manufacturer’s manual and decode that light pattern – it’s your guide to understanding what’s going on.
-
Overheating can happen if your 5 10 vape battery feels like it’s on fire; stop using it right away! This could mean it’s malfunctioning or overworked. Let it cool down before you give it another go. Safety first!
-
Cleaning the Connection: Connectivity issues can be a real buzzkill. Grab a cotton swab dipped in isopropyl alcohol or a soft brush and clean the threading of your power source and cartridge connection point. Don’t forget to check the charging port for any signs of damage or corrosion; a little cleaning can go a long way! Regular maintenance is key to preventing common problems and ensuring a smooth, enjoyable vaping experience.
By embracing these troubleshooting techniques, you’ll not only tackle common battery issues but also prolong the life of your device and enhance your overall vaping journey. Let’s keep the good vibes rolling!
Conclusion
Mastering the use of a 510 vape battery isn’t just important; it’s the key to unlocking a truly enjoyable and safe vaping experience! When you dive into the world of vaping, understanding your battery’s design, functionality, and safety guidelines can elevate your sessions and minimize the risks that come with improper use. The 510 thread battery shines brightly in this realm, offering adaptability that allows you to customize your vaping experience to fit your unique preferences.
Let’s face it: choosing the right power source is crucial. Selecting certified options, practicing proper charging habits, and regularly inspecting your batteries for any signs of damage are all essential steps. And don’t forget the little things that can make a big difference! Tips for maximizing performance – like maintaining voltage settings, cleaning contacts, and steering clear of extreme temperatures – are vital for prolonging battery life and ensuring reliability. Plus, troubleshooting common issues can significantly boost your satisfaction and safety, making every vaping session smooth and enjoyable.
Ultimately, embracing these best practices not only enhances the longevity and performance of your 510 vape batteries but also creates a safer vaping environment. By following these guidelines, you can immerse yourself in the pleasure of your experience, confident that you’re equipped with the knowledge to handle your devices responsibly. So, prioritize safety, stay informed, and embark on your vaping journey with excitement and confidence!
Frequently Asked Questions
What is a 510 thread vape battery?
A 510 thread vape battery is a compact, rechargeable power source designed specifically for oil and distillate containers, named for the ten threads that secure it to the component.
What type of battery design is commonly used in 510 vape batteries?
Most 510 vape batteries use a lithium-ion design.
What is the capacity range for 510 vape batteries?
The capacity of 510 vape batteries typically ranges from 300 to 900mAh.
Why is the capacity of a 510 vape battery important?
The capacity determines how long you can enjoy your vaping sessions before needing to recharge the battery.
What features do many 510 power sources offer?
Many 510 power sources come with adjustable voltage settings, allowing users to customize their vaping experience based on the type of oil or concentrate being used.
Why are 510 connectors popular among cannabis enthusiasts?
510 connectors are favored because their adjustable voltage settings provide flexibility, enhancing the overall vaping experience.
What is the market trend for 510 connector cells in the cannabis vape market?
Market trends indicate that 510 connector cells are expected to dominate the cannabis vape market by 2026 due to innovations in performance and safety features.
How does voltage control impact the vaping experience?
Precise voltage control allows for adjustments that can enhance the vaping experience, especially with thicker oils that require higher settings for optimal vaporization.
What is the focus of the latest advancements in 510 power source specifications?
The latest advancements aim to boost user satisfaction and safety in vaping experiences.



