Blog
Master Metal Bong Care: 4 Essential Best Practices for Users
Introduction
Metal bongs have quickly become the go-to choice for cannabis lovers, and it’s easy to see why! Their incredible durability and low-maintenance nature make them perfect companions for any adventure. Whether you’re out in nature or just chilling at home, these sturdy devices are not only built to last but also offer a wallet-friendly way to elevate your smoking experience.
But here’s the catch: while metal bongs are fantastic in many ways, they do need a little extra love and care to keep them in top shape. Rust can be a sneaky foe, threatening to ruin your sessions if you’re not careful. So, how can you enjoy every puff while ensuring your beloved bong stays pristine? Let’s dive into the art of maintaining your metal bong, so you can keep the good times rolling!
Understand the Benefits of Metal Bongs
When it comes to enjoying cannabis, a metal bong shines as a top choice for enthusiasts, and it’s easy to see why! The first thing that stands out is their incredible durability. Imagine this: you’re out in nature, ready to unwind, and you drop your pipe. With metal, you don’t have to worry about a shattered piece ruining your vibe. Unlike fragile glass pipes that can break at the slightest mishap, a metal bong is practically indestructible! Crafted from robust materials like stainless steel and brass, this metal bong not only boasts strength but also excels in heat retention, ensuring every puff is just right.
But wait, there’s more! Metal bongs are often easier on the wallet, making them a fantastic budget-friendly option for cannabis lovers. Plus, cleaning a metal bong is a breeze! Many metal bongs can be disassembled, allowing for thorough maintenance without the headache of complicated cleaning rituals. This means you can savor a fresh experience every time you light up, free from the hassle of residue build-up.
And let’s talk about the metal bong experience itself. Metal bongs hold heat like champions, leading to smoother inhalations that elevate your enjoyment to new heights. As experts point out, cone pieces made of alloy are intended to endure for an extended period, making metal bongs an excellent option for individuals who utilize metallic pipes. With larger bowl sizes in these cone components, you can enjoy longer sessions, enhancing your overall experience.
However, a quick note: while metal pipes are fantastic, they do require a bit of care to prevent rust. But don’t let that deter you! Understanding these benefits empowers you to make informed choices about your smoking devices, ensuring that every session is as enjoyable as it should be.
Implement Effective Cleaning Techniques
Keeping your metal bong in top shape is crucial for an amazing smoking experience! Start by disassembling the device, if you can, to access every nook and cranny. Mix up some isopropyl alcohol (91% or higher) with coarse salt – this powerful combo is your secret weapon for maintenance. Pour it into the bong and give it a good shake to break free any stubborn resin buildup. For those pesky spots that just won’t budge, grab a pipe cleaner or a soft brush and scrub those interior surfaces like a pro.
And don’t forget to soak the bowl and downstem in that magical solution for at least 30 minutes to really tackle any residue. After that, rinse everything thoroughly with warm water to wash away any lingering cleaning solution. It’s best to clean your device after a few uses or at least once a week if you’re a regular. This not only boosts the flavor of your smoke but also keeps your experience healthier by cutting down on harmful residues.
Remember, routine upkeep is key! As one expert puts it, ‘like any smoking apparatus, metal bongs require regular maintenance and cleaning to operate effectively and endure over time.’ Finally, let all parts air dry completely before putting everything back together to keep your device in pristine condition.
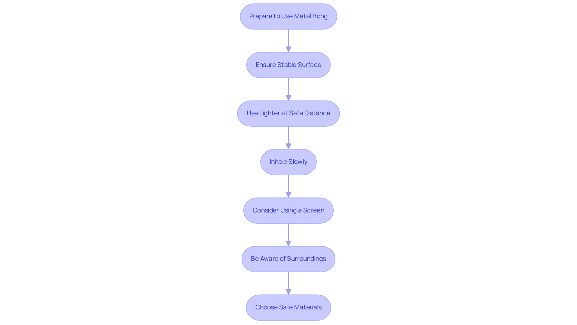
Adopt Safe and Efficient Usage Practices
When it comes to enjoying your metal bong, prioritizing safety is absolutely essential! Picture this: you’ve got your device ready, but before diving in, make sure it’s on a stable surface. This simple step can significantly reduce the risk of spills or falls, letting you focus on the fun ahead. Now, as you prepare to ignite the cannabis in the bowl, grab your lighter or torch. Just remember to keep that flame at a safe distance – overheating the metal bong can ruin the vibe.
As you inhale, take it slow and steady. This isn’t just about getting your fix; it’s about savoring the experience! Allow the smoke to cool before it reaches your lungs, and you’ll notice how much smoother those hits can be. Want to elevate your smoke quality even further? Consider incorporating a screen in the bowl. It’s a game-changer, preventing ash and debris from sneaking in, making your sessions cleaner and more enjoyable.
But let’s not forget about your surroundings! Always be aware of where you are – finding a secure environment is key to fully enjoying your pipe. It’s crucial to acknowledge that regular pipe use can lead to some unwanted issues, like bronchitis, coughing, and phlegm production, as noted in a 2004 study. This is where being mindful of your choices comes into play. Specialists emphasize that the materials used in your metal bong can significantly impact safety. Opting for pipes made from heat-resistant materials like borosilicate glass or silicone can help lower those health risks.
And here’s a tip: avoid sharing your smoking devices. Just like swapping spit with a stranger, it can increase the risk of infections. So, keep your sessions personal and enjoy every moment!
Ensure Proper Storage and Handling
Want to keep your metallic pipe in top shape for years to come? It all starts with how you store and handle it! Picture this: your beloved smoking device, tucked away in a cool, dry spot, far from the harsh rays of the sun. Why? Because those rays can wreak havoc, causing discoloration and even structural damage over time. Imagine the disappointment of seeing your pipe fade and weaken, making it vulnerable to unsightly dents and scratches.
Now, let’s heighten the stakes! When you leave your device exposed to sunlight, it’s not just a minor inconvenience; it’s a recipe for disaster! But fear not! The solution is simple: invest in a padded case or a dedicated storage box. This extra layer of protection can save your pipe from accidental knocks or falls, keeping it safe and sound.
And here’s a crucial tip: when you’re done enjoying your smoke, make sure to give your device a thorough clean and dry. Residual moisture is a sneaky culprit that can lead to rust and corrosion, compromising the integrity of your precious piece. We’ve all heard the horror stories of users who neglected this step, only to find their devices marred by rust.
Also, be mindful of what you place on top of your pipe. Heavy items can cause dents or deformities that you definitely don’t want. By following these simple yet effective storage practices, you can ensure your metal bong stays in excellent condition, ready for your next session. Remember, as one insightful observer put it, ‘Regular maintenance not only enhances your smoking experience but also extends the life of your precious piece.’ So, let’s keep that excitement alive!
Conclusion
Diving into the world of metal bongs opens up a vibrant realm of durability, affordability, and effortless maintenance that truly enhances your smoking experience. Imagine enjoying a robust and reliable device that not only stands the test of time but also delivers smooth, enjoyable sessions every time. By embracing the unique advantages of metal bongs, you’re setting yourself up for a fantastic journey.
But let’s face it – without proper care, even the best devices can falter. Key practices like:
- Regular cleaning
- Safe usage
- Thoughtful storage
are essential to keep your bong in top shape. Disassembling and giving your device a thorough clean with effective solutions ensures that every hit is fresh and enjoyable. Plus, being mindful of your surroundings and safety can help you avoid accidents and health issues that could dampen your experience. And don’t forget – storing your bong in a cool, dry place is crucial for protecting it from damage and extending its lifespan.
Ultimately, adopting these best practices not only elevates the enjoyment of each session but also reinforces the importance of responsible usage and care. By prioritizing maintenance and safety, you can fully appreciate the incredible benefits of your metal bong, ensuring that every moment spent with it is both pleasurable and secure. So, let’s celebrate the joy of smoking and make the most of every session!
Frequently Asked Questions
What are the main benefits of using metal bongs for cannabis consumption?
Metal bongs are incredibly durable, resistant to breaking, and made from robust materials like stainless steel and brass. They also excel in heat retention, offer a budget-friendly option, and are easy to clean.
How do metal bongs compare to glass bongs in terms of durability?
Metal bongs are practically indestructible compared to fragile glass bongs, which can shatter easily with minor mishaps.
Why are metal bongs considered budget-friendly?
Metal bongs are often less expensive than glass options, making them a fantastic choice for cannabis lovers looking to save money.
How easy is it to clean a metal bong?
Cleaning a metal bong is straightforward as many can be disassembled for thorough maintenance, avoiding complicated cleaning rituals.
What impact does heat retention have on the smoking experience with metal bongs?
Metal bongs hold heat effectively, leading to smoother inhalations and an enhanced overall enjoyment during use.
Are there any maintenance concerns associated with metal bongs?
Yes, metal bongs require care to prevent rust, but this should not deter users from enjoying their benefits.
What features of metal bongs enhance longer smoking sessions?
Metal bongs often have larger bowl sizes in their cone components, allowing for longer sessions and an improved smoking experience.



