Blog
Master Bowls for Weed: Step-by-Step Packing and Smoking Guide
Introduction
Mastering the art of packing and smoking bowls for weed can turn an ordinary session into something truly extraordinary. Imagine diving into a world bursting with flavor and enjoyment, where every puff elevates your cannabis experience. Yet, many enthusiasts find themselves grappling with common pitfalls that can put a damper on their enjoyment. What if there was a step-by-step guide that not only clears up the confusion but also enhances every single puff? Let’s explore this journey together!
Gather Essential Tools and Materials
Choose your favorite strain from The Bitz 420’s exciting selection, like Stardawg or Blue Magic, tailored to your taste and the effects you crave. As a top online vendor of premium marijuana in the UK, The Bitz 420 boasts an impressive array of strains designed to elevate your enjoyment to new heights.
A quality grinder is a must-have for achieving that perfect texture, which not only ensures an even burn but also amplifies your overall experience. Picture this: using a grinder helps you reach the ideal consistency for smoking cannabis, making every puff a delight. The UK market is brimming with options, and the best grinders are celebrated for their efficiency and durability.
Now, let’s talk about the main bowls for weed that are used for smoking marijuana. Keeping it clean is crucial to avoid any unwanted flavors; bongs or pipes should be cleaned at least once a week to fend off harmful bacteria and odors, while promoting optimal airflow for a smoother hit.
A reliable ignition source is key for lighting up your cannabis. Consider using a hemp wick – it can enhance the flavor by providing a cleaner burn compared to traditional lighters, making your experience even more enjoyable.
While it’s not a necessity, a tamping tool can be a game-changer for packing your container evenly, ensuring balanced airflow for that smooth hit you desire. Packing your vessel requires a delicate balance for solid airflow and a steady burn, and this tool can help you achieve just that.
Though not mandatory, using a screen can be a lifesaver, preventing flower and ash from sneaking into your mouth, especially when working with finely ground weed.
Having these tools and materials ready will streamline your bowl-packing process with bowls for weed and significantly enhance your smoking experience, turning each session into a celebration of flavor and enjoyment!
Pack the Bowl: Step-by-Step Technique
Packing bowls for weed can be an exhilarating experience if you do it right! Let’s dive into how to make the most of it:
-
Prepare the Cannabis: Start by grabbing your grinder and breaking down that cannabis into a medium consistency. Don’t go too fine, though! If you do, you might find airflow restricted, which can really dampen your smoking experience. As James Reynolds wisely points out, “When rolling a joint we must get rid of stems because they clog up the cigarette and block airflow.”
-
Layering: Begin with a nug or two at the bottom of your bowl. This little trick acts as a natural screen, promoting airflow and keeping those smaller bits from slipping through. If you want to elevate your experience, consider using bowls for weed like the Unibowl Silicone Bowl-it’s designed for optimal airflow, making every puff a delight!
-
Add More Cannabis: Gradually sprinkle in more ground cannabis, packing it lightly at first. You want to strike that perfect balance-enough density for an even burn, but not so tight that airflow gets choked. Overpacking can ruin the fun, so keep it just right!
-
Final Touch: Once your bowl is filled, gently press down on the top layer. You want it packed well, but not too tight. This balance is key to achieving a smooth, flavorful smoking experience. And remember, if you underpack, you might end up with flower in your mouth-those pesky ‘Scooby Snacks’!
By embracing these techniques and remembering to clean your container before packing, you’ll create bowls for weed that maximize flavor and efficiency, enhancing your overall enjoyment. Get ready to savor every moment!
Smoke the Bowl: Lighting and Inhaling
Ready to elevate your smoking experience? Let’s dive into the art of enjoying your packed bowl with these vibrant steps:
-
Lighting the Vessel: Grab your lighter or hemp wick and position it above your bowls for weed at a slight angle. As you light the edge, gently inhale. This technique, known as ‘cornering,’ is a game-changer for those using bowls for weed! It preserves your herb for multiple hits, letting you savor every flavorful puff.
-
Inhale Slowly: As the bowl ignites, take slow, steady inhales. This method ensures the flame draws into the cannabis without burning it too quickly, enhancing the overall flavor and efficiency of your smoke. You’ll be amazed at how much richer the experience becomes!
-
Monitor the Ash: After a few puffs, take a moment to observe the ash layer forming on top. A light, even ash is a sign of proper burning. If it looks dark or the smoke feels harsh, it’s time to tweak your lighting technique. You deserve the best experience possible!
-
Enhance with Kief: Want to kick things up a notch using bowls for weed? Sprinkle a little kief on top of your bowls for weed. Just a dash can significantly boost potency and flavor, making your session even more enjoyable.
-
Enjoy Responsibly: Take your time with each hit, allowing the smoke to settle in your lungs before exhaling. This practice not only enhances your enjoyment but also helps you gauge your tolerance effectively. It’s all about savoring the moment!
-
Keep It Clean: Don’t forget to regularly clean your container to avoid resin buildup and maintain that delicious flavor. A simple mix of 90% isopropyl alcohol and coarse salt does wonders!
By mastering these techniques, you’re on your way to a smoother, more flavorful session, maximizing every bit of your herb. Enjoy the journey!
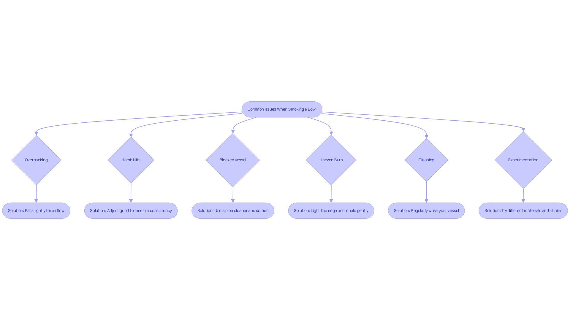
Troubleshoot Common Issues and Mistakes
When it comes to packing and smoking a bowl, you might run into a few common hiccups, but don’t worry-each one has a simple fix that can elevate your experience to new heights:
- Overpacking: Picture this: you’ve packed your bowl so tightly that it feels like trying to breathe through a straw! This can really put a damper on your enjoyment. To keep the good vibes flowing, pack your herb lightly, leaving enough room for that sweet airflow.
- Harsh Hits: If your smoke feels like it’s scratching your throat, it might be due to uneven burning or an overly fine grind. Let’s turn that around! Adjust your packing technique and aim for a medium consistency when grinding your cannabis. You’ll be rewarded with smoother, more enjoyable hits.
- Blocked Vessel: Nothing ruins a session faster than a blocked vessel. It’s like hitting a wall! To clear those pesky blockages, grab a pipe cleaner or a small tool designed for the job. Keeping your setup clean not only enhances your enjoyment but also makes for a more pleasant experience. And don’t forget a pipe screen to keep those tiny particles at bay!
- Uneven Burn: An uneven burn can feel frustrating, especially when one side ignites faster than the other. This often happens from improper lighting. Always light the edge of your bowl and inhale gently to encourage an even burn across the entire surface. You’ll be amazed at the difference it makes!
- Cleaning: Regularly washing your vessel is a must! It prevents bacteria buildup and hardened ash that can ruin the flavor and your overall experience. A clean bowl for weed is a happy bowl!
- Experimentation: Don’t shy away from trying different container materials and cannabis strains. It’s all about finding what tickles your taste buds and delivers the effects you crave. As one wise soul put it, “When prepared and done right, using bowls can be the most delightful way of consuming weed.”
By recognizing these common issues and applying the suggested solutions, you can significantly enhance your smoking experience and truly savor the rich nuances of your cannabis.
Conclusion
Mastering the art of packing and smoking bowls for weed isn’t just a skill; it’s a gateway to an exhilarating experience that transforms each session into a flavorful adventure. Imagine the thrill of taking smooth, enjoyable hits that maximize the potency and flavor of your cannabis! This guide is here to empower you with essential steps that elevate your smoking rituals to new heights.
Let’s face it: preparation is key. Selecting quality strains and using a grinder for optimal consistency can make all the difference. Picture this: proper layering, gentle packing, and mindful lighting all come together to create an even burn and rich flavor. And if you’ve ever faced the frustration of overpacking or uneven burns, fear not! Troubleshooting these common issues will keep your experience seamless and enjoyable.
Ultimately, embracing these best practices not only amplifies your personal enjoyment but also deepens your appreciation for the vibrant cannabis culture. Whether you’re experimenting with different strains or refining your packing techniques, each session is a chance to savor the unique nuances of cannabis. Engaging with this knowledge invites you to explore and relish every moment, making your journey through the world of cannabis even more rewarding!
Frequently Asked Questions
What strains can I choose from at The Bitz 420?
You can choose from a selection of exciting strains like Stardawg or Blue Magic, tailored to your taste and desired effects.
Why is a quality grinder important for smoking cannabis?
A quality grinder is essential for achieving the perfect texture, ensuring an even burn and amplifying your overall smoking experience.
How often should I clean my bong or pipe?
Bongs or pipes should be cleaned at least once a week to avoid unwanted flavors, harmful bacteria, and odors, while promoting optimal airflow for a smoother hit.
What is a reliable ignition source for lighting cannabis?
A reliable ignition source can be a hemp wick, which enhances the flavor by providing a cleaner burn compared to traditional lighters.
What is the purpose of a tamping tool in cannabis preparation?
A tamping tool helps pack your container evenly, ensuring balanced airflow for a smooth hit, which is important for a steady burn.
Why might I want to use a screen when smoking?
Using a screen can prevent flower and ash from entering your mouth, especially when working with finely ground weed.
How do these tools and materials enhance the smoking experience?
Having the right tools and materials ready streamlines the bowl-packing process and significantly enhances your smoking experience, making each session more enjoyable.



