Blog
Master Bong Smoking: Techniques for Safety and Enjoyment
Introduction
Bong smoking is more than just a pastime; it’s an exhilarating blend of enjoyment and relaxation that can truly elevate your experience. Yet, many enthusiasts miss out on essential techniques that can transform their sessions into something extraordinary. Understanding how a bong works not only amplifies the pleasure of each hit but also ensures your safety while indulging in this delightful ritual.
But here’s the catch: with the allure of those smooth, flavorful puffs comes the daunting challenge of navigating potential health risks tied to improper usage. So, how do you strike that perfect balance between the joy of bong smoking and minimizing these dangers? This article dives deep into the core techniques for safe and enjoyable bong usage, arming you with the knowledge to turn your sessions into truly delightful adventures.
Understand Bong Mechanics and Physics
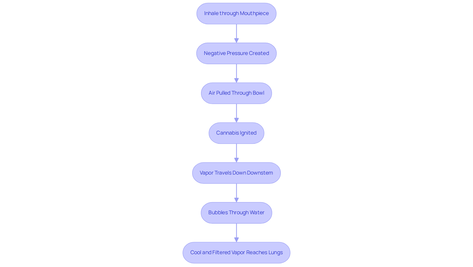
Bongs operate on fundamental principles of physics, and understanding them can truly elevate your cannabis experience! Picture this: when you inhale through the mouthpiece, a negative pressure is created, pulling air through the bowl where your cannabis is ignited. The vapor then travels down the downstem, bubbling through the water, which cools and filters it before it reaches your lungs. This process is not just about mechanics; it’s about enhancing your enjoyment!
Imagine taking smoother hits and savoring every moment. By familiarizing yourself with how bongs work, you can refine your bong smoking technique, making each session more pleasurable. And here’s a tip: using a water pipe with a percolator can take your experience to the next level! It diffuses the smoke even further, leading to cooler, smoother inhalations that feel just right. Embracing these mechanics can significantly enhance your enjoyment and safety while participating in bong smoking, transforming each session into a delightful adventure!
Master Proper Bong Usage Techniques
Ready to elevate your smoking experience? Let’s dive into the essential steps for bong smoking that’ll have you enjoying every moment!
To prepare for bong smoking, first grab a clean bong and fill it with fresh water, ensuring it covers the downstem by about half an inch. This isn’t just a detail; it’s crucial for optimal filtration and cooling during bong smoking to enjoy those flavorful fumes. You want every hit of bong smoking to be smooth and enjoyable, right?
-
Pack the Bowl: Next up, let’s talk about your cannabis. Grind it to a medium consistency for that perfect airflow. When you pack it into the bowl, do it loosely! This prevents choking and ensures an even burn, so you can savor every puff without any hassle.
-
Light and inhale while bong smoking: Now, here’s where the magic happens. While inhaling slowly, light the bowl to ignite your cannabis. As the vapor fills the chamber while bong smoking, remove the bowl to clear the air into your lungs. This technique is a game-changer, maximizing the effects of your session and letting you truly enjoy the experience.
-
Exhale: After that satisfying inhale, exhale gently. Let the smoke settle and take slow, deep breaths. This is key to avoiding overwhelming your lungs. Remember, studies show that marijuana-only smokers tend to have more healthcare visits related to respiratory issues than nonsmokers. So, take care of yourself!
By practicing these techniques, you’ll enjoy smoother hits and a greater level of satisfaction with bong smoking. And don’t forget to experiment with different liquid levels and bowl sizes to find your sweet spot. Routine upkeep is essential too! Replace the water daily and clean your device with coarse salt and isopropyl alcohol to prevent bacterial growth and keep your smoking experience healthy and enjoyable.
Evaluate Health Risks and Safety Considerations
Water pipes can definitely enhance your bong smoking experience, offering those smooth hits we all crave. But let’s not ignore the elephant in the room: they come with some serious health risks. Research shows that pipe smoking exposes users to harmful substances like tar and carcinogens. A revealing study from the University of California, Berkeley, highlighted that fine particulate matter levels in secondhand cannabis smoke can soar past federal air quality limits – sometimes more than twice those limits! This poses health risks that are alarmingly similar to those linked with tobacco smoke. Plus, if you’re smoking cannabis at home, you might be increasing PM2.5 levels by at least 100-fold compared to background levels. Yikes!
So, how can you enjoy your sessions while keeping those risks at bay? Here are some essential safety tips to consider:
- Use Quality Materials: Opt for glass or ceramic bongs. Plastic options might release harmful chemicals when heated, and we definitely don’t want that!
- Change Water Regularly: Stagnant water can turn into a breeding ground for bacteria and mold, which is not what you want to inhale.
- Practice Moderation: Start with smaller hits to gauge your tolerance. You want to savor the experience, not overwhelm your lungs with vapor.
- Be Mindful of Sharing: If you’re passing around your device, use a mouthpiece or clean it thoroughly between uses to cut down on the risk of spreading germs.
By understanding these health factors, including the potential dangers of cancer and heart attacks tied to secondhand cannabis vapor, you can truly enjoy your session of bong smoking while minimizing risks to yourself and others. These findings underscore the importance of being aware of the harmful substances lurking in smoking devices and the need for responsible usage. Let’s keep the good vibes rolling while staying safe!
Implement Bong Maintenance and Cleaning Routines
Keeping your device in top shape is not just about maintenance; it’s about enhancing your entire smoking experience! Regular cleaning is key to preserving functionality and ensuring every puff is as enjoyable as the last. Let’s dive into how you can keep your device sparkling clean and ready for action:
-
Empty and Rinse: After each session, don’t just toss your device aside! Dispose of the remnants and give it a quick rinse with warm water. This simple habit prevents resin buildup and keeps your device fresh. If you’re a regular smoker, aim for that quick rinse after every use – it makes thorough cleaning a breeze!
-
Deep Clean Weekly: Set aside some time each week for a deep clean. Grab some isopropyl alcohol (91% or higher) and coarse salt, and mix them together. Pour this powerful solution into your device, give it a gentle shake for one to two minutes, and rinse it out with warm water. This method is fantastic for tackling stubborn residue and keeping everything hygienic.
-
Use Specialized Cleaners: If you’re facing particularly tough buildup, don’t hesitate to reach for specialized cleaning solutions designed for water pipes. However, many seasoned users swear by the classic alcohol and salt combo for its unbeatable effectiveness.
-
Inspect Regularly: Make it a habit to check your device for any cracks or damage, especially in glass parts. These little imperfections can affect performance and safety. If you spot a small crack, food-grade silicone can offer a temporary fix, but don’t ignore significant issues – address them promptly!
Establishing a regular cleaning routine not only extends the life of your device but also ensures a healthier smoking experience. Remember, bong smoking with contaminated water can harbor harmful bacteria, which raises the risk of respiratory problems, as Dr. Christenson points out. So, changing the water daily or after each session is a must! By prioritizing cleanliness, you’ll enjoy smoother hits and richer flavors, making every session a delightful adventure.
Conclusion
Mastering the art of bong smoking is not just about enhancing enjoyment; it’s about prioritizing safety in a vibrant and exhilarating way. Picture this: understanding the mechanics behind bongs – from airflow to filtration – can transform your experience into something truly remarkable. By employing proper techniques, like packing the bowl just right and maintaining a steady inhale, you can maximize the joy of your sessions while minimizing any discomfort that might arise.
Let’s dive into some key insights! Regular maintenance and cleaning routines are essential for ensuring optimal performance and hygiene. It’s easy to overlook, but recognizing the health risks associated with bong smoking, such as exposure to harmful substances, can empower you to make more informed choices. Choosing quality materials and practicing moderation are vital steps in crafting each session to be both pleasurable and safe.
Ultimately, embracing these practices enriches your overall experience and fosters a culture of responsibility within the cannabis community. By putting safety and enjoyment at the forefront, you can continue to explore the exciting world of bong smoking while safeguarding your health and well-being. Whether you’re a seasoned user or just starting out, these techniques pave the way for a more satisfying and mindful approach to cannabis consumption.
Frequently Asked Questions
How do bongs work?
Bongs operate by creating negative pressure when you inhale through the mouthpiece, which pulls air through the bowl where the cannabis is ignited. The vapor then travels down the downstem, bubbling through water that cools and filters it before reaching your lungs.
What benefits does understanding bong mechanics provide?
Understanding bong mechanics can enhance your cannabis experience by allowing you to refine your smoking technique, leading to smoother hits and greater enjoyment during each session.
What is the role of water in bong smoking?
The water in a bong cools and filters the vapor, making the inhalation smoother and more pleasant.
What is a percolator, and how does it improve the bong experience?
A percolator is a feature in some water pipes that further diffuses the smoke, leading to cooler and smoother inhalations, which can enhance the overall smoking experience.
How can understanding bong physics enhance safety during use?
By familiarizing yourself with how bongs work, you can improve your technique and control, which can lead to a safer and more enjoyable smoking experience.



