Blog
How to Smoke a Bowl: Essential Steps for Beginners
Introduction
Smoking a bowl can be an exhilarating journey, but for newcomers, it might feel a bit overwhelming with a myriad of tools and techniques to navigate. This guide is here to light the way, offering essential steps to ensure your smoking session is not just smooth, but truly enjoyable.
From picking the perfect accessories to mastering the art of packing and lighting your bowl, we’ve got you covered. But what happens when things don’t go as planned? When common hiccups arise, it can throw a wrench in your experience. Understanding these challenges is key; it transforms your session from merely about the smoke to a delightful adventure where you savor every moment.
Gather Essential Tools for Smoking a Bowl
To smoke a bowl effectively, you’ll want to gather a few essential tools that truly elevate your experience:
- Bowl: This is your canvas for cannabis. Choose a bowl that feels just right in your hand; it’s all about comfort, and that comfort translates to a more enjoyable smoking experience.
- Pipe or Bong: Here’s where it gets exciting! A pipe offers simplicity and ease, while a bong delivers a smoother hit thanks to water filtration. It’s all about your personal vibe-do you crave flavor or intensity?
- Grinder: A top-notch grinder is a game changer! It breaks down your cannabis into smaller, uniform pieces, ensuring an even burn and maximizing that rich flavor you love.
- Lighter or Hemp Wick: You can’t light up without this! A lighter is essential for igniting your herb, but many enthusiasts swear by hemp wick for a cleaner taste and less butane exposure. It’s all about that pure experience!
- Cleaning Supplies: Don’t overlook this! Regular maintenance is key to keeping your tools in top shape. Grab some isopropyl alcohol and cotton swabs to keep everything clean, ensuring optimal performance and longevity.
Equipping yourself with these tools sets the stage for a smooth and enjoyable time when you smoke a bowl. And hey, consider sourcing your smoking accessories from reliable online sellers like The Bitz 420. They offer a fantastic range of high-quality marijuana products and accessories, plus they guarantee fast and discreet delivery. Your privacy and safety matter! Staying in the loop about the latest trends and exclusive product releases from The Bitz 420 can truly enhance your cannabis journey.
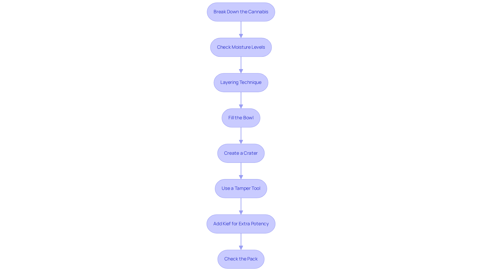
Pack the Bowl Properly for Optimal Smoking
Ready to elevate your smoking experience? Let’s dive into the art of how to smoke a bowl perfectly like a pro!
-
Break Down the Cannabis: Start by using a grinder to break your cannabis into small, even pieces. If you don’t have a grinder handy, no worries! Scissors or your hands will do the trick. Just remember, don’t grind it too finely – too much powder can lead to frustrating clogs in your bowl.
-
Check Moisture Levels: The moisture content of your herb is crucial! Too dry, and you’ll miss out on flavor; too moist, and it won’t burn right. Find that sweet spot for the best experience.
-
Layering Technique: Begin with a small, loose layer of herb at the bottom of your bowl. This initial layer is key to promoting airflow, setting the stage for a smooth smoke.
-
Fill the Bowl: Gradually add more cannabis, gently pressing it down. The top layer should be snug but not overly tight – think of it as a cozy hug for your herb, allowing air to flow freely.
-
Create a Crater: Now, let’s make a small indentation in the center of your packed cannabis. This little crater is your secret weapon for ignition, ensuring an even burn that’ll have you savoring every puff.
-
Use a Tamper Tool: If you’ve got a tamper tool, now’s the time to use it! Achieving the right packing density is essential for a smooth burn, so don’t skip this step.
-
Add Kief for Extra Potency: Want to take your experience to the next level? Sprinkle some kief on top of your packed bowl for an extra kick that’ll enhance your enjoyment.
-
Check the Pack: Finally, give your bowl a once-over. Make sure it’s not overflowing and that there’s enough space for air to flow through.
By following these steps, you’ll create a perfectly packed bowl that allows you to smoke a bowl, transforming your smoking experience and leading to smoother draws and richer flavors. Get ready to enjoy every moment!
Smoke the Bowl: Techniques for Enjoyment
Ready to elevate your smoking experience? Let’s dive into these essential steps to smoke your bowl effectively and enjoy every moment:
-
Light the Bowl: Grab your lighter or hemp wick and ignite that cannabis while gently inhaling through the mouthpiece. For an even burn, aim for the edge of the bowl – this little trick makes all the difference!
-
Inhale Slowly: Take a slow, steady breath to draw that delicious smoke into your lungs. Quick inhalation? That can lead to coughing fits, so pace yourself for a smoother, more enjoyable experience.
-
Hold and Exhale: After inhaling, hold that smoke in your lungs for just a moment. This brief pause enhances cannabinoid absorption, amplifying the effects of your session before you exhale. Trust me, it’s worth it!
-
Repeat as Desired: Keep lighting and inhaling until you hit your sweet spot. Remember to take breaks between hits to check in with how you’re feeling. The effects of marijuana can linger from 1 to 3 hours, and sometimes even up to 10 hours, depending on various factors. So, take it easy!
-
Fill the Device: For the best outcomes, scoop about half a teaspoon of ground marijuana into your device. This ensures proper airflow and an even burn, setting you up for success.
-
Corner the Vessel: Want to stretch your green hits? Corner the vessel by igniting just a small portion of the marijuana. This technique helps you savor every last bit!
-
Enjoy Responsibly: Know your limits and be mindful of the specific effects of the cannabis strain you’re using. Always smoke in a safe, comfortable environment to enhance your experience.
By incorporating these techniques, you’ll not only enhance your experience when you smoke a bowl but also truly savor every moment. Remember, practice makes perfect – before you know it, these steps will become second nature!
Troubleshoot Common Issues When Smoking a Bowl
Smoke a bowl can be a delightful experience, but sometimes, common issues can put a damper on your vibe. Don’t worry! With the right techniques, you can troubleshoot these hiccups and elevate your enjoyment:
-
Obstructed Vessel: Ah, the dreaded obstructed vessel! This is a common woe for many cannabis enthusiasts. But fear not! Grab a small tool or a pipe cleaner to clear that blockage. Regular cleaning after each session is key to preventing buildup and keeping that airflow smooth. And hey, keep some screens handy to stop any pesky plant matter from sneaking into your mouth!
-
Uneven Burn: Nothing’s worse than an uneven burn, right? This often happens when your herb is packed improperly. If it’s too tight, airflow gets choked; too loose, and you might have to smoke a bowl to achieve an even burn. Aim for a medium-coarse grind and pack it lightly and evenly to smoke a bowl for that perfect combustion. And here’s a tip: angle your bowl to save some unburned flower for your friends in a circle. It’s all about sharing the love and creating a more thoughtful experience together!
-
Harsh Smoke: If the smoke feels like it’s scratching your throat, it’s time to switch things up! Consider using a bong or adding water to your device to cool things down. You might also want to explore different strains, as some are known for their smoother effects. And remember, holding smoke in your lungs longer doesn’t boost THC absorption – it can actually be unhealthy!
-
Difficulty lighting: Are you having trouble when you try to smoke a bowl? This could mean your herb is too moist or not ground properly. Ensure your flower is dried just right and ground to a consistent texture for when you smoke a bowl. If it’s too damp, let it dry out a bit before packing. Proper storage is crucial too! Use stainless steel containers and humidity packs to keep your stash fresh and ready to go.
-
Feeling Overwhelmed: If you’re feeling a bit too high, take a moment to breathe and hydrate. Staying hydrated can help with that pesky cottonmouth, a common side effect for cannabis users. It’s all about pacing yourself, especially if you’re new to the scene. Start with smaller amounts to gauge your tolerance and enjoy a more pleasant experience.
By tackling these common issues head-on and embracing expert insights, you can transform your smoking sessions into something truly enjoyable. So, light up, relax, and savor every moment of your cannabis journey!
Conclusion
Mastering the art of smoking a bowl is all about diving into the essential tools and techniques that truly elevate your experience. Imagine gathering the perfect equipment – a cozy bowl, a trusty pipe or bong, and a top-notch grinder. This is where your journey begins, laying a solid foundation for those enjoyable sessions ahead. With the right packing techniques and mindful smoking practices, you can transform each draw into a smoother, richer flavor explosion.
But let’s face it: preparation is key. Think about it – checking the moisture levels of your cannabis and nailing that perfect packing density can make all the difference. Each step is crucial in crafting an optimal smoking experience. And when you encounter common hiccups like uneven burns or harsh smoke, knowing how to troubleshoot ensures that every session remains a joy, free from stress.
Ultimately, embracing these essential steps not only amplifies your personal enjoyment but also deepens your connection to the vibrant cannabis culture. Whether you’re just starting out or looking to refine your skills, being informed and prepared opens the door to a more fulfilling experience. So, gather your tools, practice the techniques we’ve explored, and embark on the exciting journey of discovering the pleasures of smoking a bowl – responsibly and thoughtfully!
Frequently Asked Questions
What are the essential tools needed for smoking a bowl?
The essential tools for smoking a bowl include a bowl, a pipe or bong, a grinder, a lighter or hemp wick, and cleaning supplies.
How does the choice of bowl affect the smoking experience?
The choice of bowl affects comfort; selecting a bowl that feels right in your hand can enhance the overall enjoyment of the smoking experience.
What is the difference between using a pipe and a bong?
A pipe offers simplicity and ease of use, while a bong provides a smoother hit due to water filtration. The choice depends on whether you prefer flavor or intensity.
Why is a grinder important for smoking cannabis?
A top-notch grinder is important because it breaks down cannabis into smaller, uniform pieces, ensuring an even burn and maximizing flavor.
What are the benefits of using a lighter versus a hemp wick?
A lighter is essential for lighting herb, but many enthusiasts prefer hemp wick for a cleaner taste and reduced butane exposure, enhancing the purity of the smoking experience.
Why should you keep cleaning supplies on hand?
Cleaning supplies, such as isopropyl alcohol and cotton swabs, are important for regular maintenance of your smoking tools, ensuring optimal performance and longevity.
Where can I purchase smoking accessories?
Smoking accessories can be sourced from reliable online sellers like The Bitz 420, which offers a variety of high-quality marijuana products and accessories with fast and discreet delivery.


