Blog
How to Get Weed Out of Grinder: Essential Steps for Cleanliness
Introduction
Cleaning a weed grinder is often overlooked, but it’s a game changer for your cannabis experience! Imagine savoring every puff, every flavor, and every moment – this is what a clean grinder can do for you. With the right tools and techniques, keeping your grinder spotless not only boosts efficiency but also elevates your sessions to a whole new level of enjoyment.
But here’s the kicker: many users are left scratching their heads, wondering how often they should clean their grinder and what the best methods are for tackling that stubborn residue and kief. This guide is here to unveil essential steps and practices that will transform the cleaning process into a rewarding part of your cannabis journey. Get ready to embrace the joy of a clean grinder and enhance your experience like never before!
Gather Essential Cleaning Tools and Materials
Isopropyl Alcohol (90% or higher): This is your go-to hero for tackling those pesky sticky residues and giving your metal parts a thorough sanitization! Immerse your disassembled mill in isopropyl alcohol for at least 30 minutes-this is the secret to achieving that sparkling cleanliness you crave.
Small Brush: Grab a toothbrush or a specialized cleaning brush! These little wonders are perfect for scrubbing away any leftover debris, ensuring your device shines. As Hayley Heidelbaugh wisely points out, a gentle touch is key to keeping your device safe and sound.
Scraper Tool: Don’t let stubborn residue get the best of you! A small knife or dedicated scraper can be your best friend in removing that clingy gunk from your milling device.
Container: You’ll need a small bowl or a resealable plastic bag for soaking those milling parts in alcohol. This step is crucial for a deep clean that leaves no stone unturned.
Warm Water and Soap: For those plastic mills, a warm soapy water mix works wonders! It’s effective and gentle, ensuring your materials stay intact. Just steer clear of harsh chemicals-they can wreak havoc on your precious plastic mills.
Freezing Technique: Here’s a fun tip: pop your mill in the freezer for about 30 minutes before you start cleaning! This makes any adhered plant material fragile, making it a breeze to remove.
Paper Towels or Fresh Cloth: Don’t forget these essentials for drying your mill after washing! You want to ensure no dampness lingers, which could affect your future sessions.
Having these tools at your disposal will make your cleaning process a breeze, allowing you to keep your device in top shape and elevate your overall cannabis experience. Just remember, boiling plastic mills is a big no-no-it can lead to warping and damage!
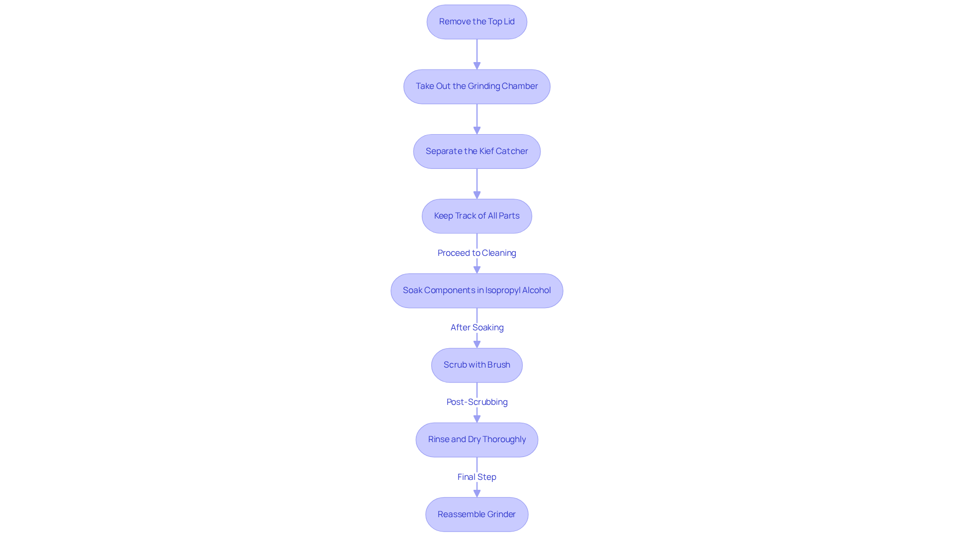
Disassemble Your Grinder for Effective Cleaning
Cleaning your grinder doesn’t have to be a chore; it can be a rewarding part of your cannabis journey! Let’s dive into the steps to disassemble it and keep your experience fresh and enjoyable:
- Remove the Top Lid: Gently twist or pull off the top lid to reveal the grinding chamber, where the magic happens!
- Take Out the Grinding Chamber: Carefully pull out the grinding chamber, home to the teeth that work tirelessly to grind your cannabis to perfection.
- Separate the Kief Catcher: If your device has a kief catcher, don’t forget to remove this gem! It collects those precious fine trichomes that fall through the screen, enhancing your experience.
- Keep Track of All Parts: Lay out all components on a clean surface, ensuring nothing gets lost in the process.
Now, why is this disassembly so crucial? It’s all about comprehensive maintenance! You want to ensure no remnants are left behind, which is crucial when learning how to get weed out of grinder, allowing your mill to operate at its best. If you’re using your grinder often, aim for a complete wash every month. After disassembly, immerse the components in a solution or 90%+ isopropyl alcohol for about 30 minutes to an hour. This will loosen any stubborn residue, making your cleaning a breeze!
And here’s a pro tip: using a toothpick or a soft-bristled brush can help you learn how to get weed out of grinder by scraping away any leftover plant material, especially after freezing. Just remember to dry everything thoroughly before reassembling to avoid clumping of your freshly ground cannabis.
Routine cleaning not only boosts your grinder’s efficiency but also reduces potential health risks associated with unclean devices. So, let’s keep that grinder sparkling and enjoy every moment of your cannabis experience!
Implement Cleaning Techniques to Remove Residue and Kief
Cleaning your grinder isn’t just a chore; it’s a vital step in knowing how to get weed out of grinder to enhance your cannabis experience! Let’s dive into these essential steps that will not only keep your grinder in top shape but also elevate your enjoyment.
-
Soak the Parts: Start by disassembling your metal grinder and placing the parts in a container filled with 90% isopropyl alcohol. Let them soak for 30 minutes to an hour. This soaking action works wonders, dissolving any sticky residue and ensuring everything is thoroughly sanitized. Remember, your grinder faces a lot of action depending on how often you indulge in cannabis, so regular maintenance is key to keeping it performing at its best!
-
Freeze for Kief Collection: Want to maximize your kief collection? Pop your grinder in the freezer for about 30 minutes before you start cleaning. This little trick makes the kief brittle and super easy to collect, making your cleaning process even more rewarding.
-
Scrub the Components: After soaking, grab a small brush and scrub each part with care, focusing on the teeth and grooves where residue loves to hide. This step is crucial! A clean grinder means optimal grinding efficiency, which translates to a better experience.
-
Rinse with Warm Water: Now, rinse those components under warm water to wash away any lingering alcohol and loosened debris. If you’re dealing with plastic parts, warm soapy water is your friend. Just steer clear of soap on wooden tools to keep them safe and sound.
-
Dry Thoroughly: Finally, use paper towels or a clean cloth to dry each part completely before putting everything back together. Ensuring all components are dry is essential; it prevents moisture from affecting your precious plant material and helps maintain your grinder’s effectiveness.
Regular maintenance not only enhances the quality of your cannabis experience but also shows you how to get weed out of grinder, thereby extending the life of your grinder. As Sam North wisely puts it, “By regularly cleaning your mill, you can eliminate this risk.” By following these techniques, you’ll keep your device free from unwanted residues and kief, ensuring a smoother, more flavorful experience every time you use it!
Establish Regular Maintenance Practices for Your Grinder
To keep your grinder in peak condition and elevate your cannabis experience, embrace these essential maintenance practices:
-
Clean After Each Use: After grinding, take a moment to brush out any leftover cannabis and kief. This simple act is an effective way of learning how to get weed out of grinder, preventing buildup and keeping your device running smoothly. Think about it – leftover residue can lead to clumping, which can dull the flavor, aroma, and strength of your favorite strains. So, make cleaning a habit!
-
Deep Clean Monthly: Set aside time for a thorough cleaning of your mill at least once a month, following the steps outlined in this guide. This proactive approach stops sticky residue from accumulating, ensuring your grinder remains efficient. For vapers who want to savor every puff, understanding how to get weed out of grinder with regular cleaning is a must.
-
Store Properly: When your grinder isn’t in use, stash it in a cool, dry spot. This prevents moisture from sneaking in, which can lead to mold or rust. Protect your investment!
-
Inspect Regularly: Keep an eye on your mill for any signs of wear or damage. If you spot any issues, don’t hesitate to replace components or the entire machine. Quality matters, and you deserve the best!
As experts remind us, understanding how to get weed out of grinder is crucial to maximizing your experience with marijuana. By adopting these maintenance practices, you’ll ensure your grinder stays effective, enhancing your overall enjoyment of cannabis.
Conclusion
Keeping your weed grinder clean isn’t just a chore; it’s a game-changer for your entire cannabis experience! Imagine savoring the rich flavors and aromas of your favorite strains, all thanks to a well-maintained grinder. By following the steps in this guide, you’ll discover that regular upkeep not only boosts your grinder’s efficiency but also elevates the purity and taste of the cannabis you prepare. A clean grinder paves the way for smoother, more enjoyable sessions, allowing you to truly relish the full benefits of your chosen strains.
Let’s face it: a dirty grinder can ruin your vibe. That’s why it’s crucial to arm yourself with the right tools – think isopropyl alcohol, brushes, and scrapers – to effectively disassemble and clean your grinder. Techniques like soaking components and using freezing methods to collect kief are not just clever tricks; they’re essential strategies for maintaining cleanliness. And don’t forget the importance of a routine cleaning schedule! By cleaning after each use and committing to a deep clean once a month, you’ll prevent residue buildup and extend the life of your grinder.
Ultimately, keeping your grinder clean goes beyond hygiene; it’s about enhancing your overall cannabis journey. Embracing these practices will lead to richer flavors, captivating aromas, and heightened potency in every session. By prioritizing cleanliness, you’ll unlock the full spectrum of your cannabis experience, making each use a truly rewarding adventure. So, dive into these cleaning techniques and maintenance habits, and elevate your cannabis journey today!
Frequently Asked Questions
What are the essential cleaning tools needed for cleaning a milling device?
The essential cleaning tools include isopropyl alcohol (90% or higher), a small brush (like a toothbrush or specialized cleaning brush), a scraper tool (such as a small knife), a container (like a small bowl or resealable plastic bag), warm water and soap, paper towels or a fresh cloth, and optionally, a freezer for the freezing technique.
How should isopropyl alcohol be used in the cleaning process?
Isopropyl alcohol should be used to soak the disassembled milling parts for at least 30 minutes to effectively tackle sticky residues and sanitize the metal parts.
What type of brush is recommended for cleaning?
A toothbrush or a specialized cleaning brush is recommended for scrubbing away leftover debris gently to ensure the device remains safe.
What can be used to remove stubborn residue from the milling device?
A small knife or dedicated scraper tool can be used to remove stubborn residue from the milling device.
How can warm water and soap be used for cleaning?
For plastic mills, a warm soapy water mix is effective and gentle for cleaning, but it is important to avoid harsh chemicals that could damage the plastic.
What is the freezing technique and how does it help in cleaning?
The freezing technique involves placing the mill in the freezer for about 30 minutes before cleaning. This makes any adhered plant material more fragile and easier to remove.
Why is it important to dry the milling device after washing?
It is important to dry the milling device with paper towels or a fresh cloth to ensure no dampness lingers, which could affect future sessions.
What should be avoided when cleaning plastic mills?
Boiling plastic mills should be avoided as it can lead to warping and damage.



