Blog
How to Clean Your Bong: Essential Steps for a Fresh Experience
Introduction
Cleaning a bong isn’t just a chore; it’s an essential ritual that can elevate an ordinary smoking session into something truly extraordinary. Over time, resin and grime build up, threatening to compromise both flavor and health. But don’t let that dampen your vibe! This article is your ultimate guide to effectively cleaning and maintaining your bong, ensuring that every hit is as delightful as the first.
But what do you do when stubborn residue and those tricky hard-to-reach spots threaten to throw a wrench in your plans? Fear not! We’re about to unveil the essential steps and tips that will make cleaning feel like a breeze, allowing you to enjoy a fresh and flavorful experience every single time.
Gather Essential Cleaning Supplies
Cleaning your bong is essential; it’s a vital step to enhance your smoking experience! Imagine taking a hit from a beautifully clean bong, where every puff is pure bliss. But let’s face it, over time, stubborn resin and grime can build up, turning that bliss into a bitter disappointment. So, what’s the solution? Let’s dive into the essentials you need to tackle this problem head-on!
First up, grab some Isopropyl Alcohol (91% or higher). This powerful cleaning agent is your best friend when it comes to breaking down that tough residue. Soaking your clean bong in isopropyl alcohol mixed with coarse salt for several hours – or even overnight – works wonders! It’s like giving your clean bong a spa day, and trust me, it deserves it.
Next, you’ll want some Coarse Salt. This abrasive gem is perfect for scrubbing away the toughest residue, making your cleaning process smoother and more effective. Pair it with hot water, which helps loosen built-up debris, and you’ll be amazed at how easily you can achieve a clean bong and restore it to its former glory.
Don’t forget your Cleaning Brush or Pipe Cleaners! These handy tools are essential for reaching those narrow areas and scrubbing hard-to-reach spots. You want to ensure no residue is left behind, right? And for those smaller parts like the bowl and downstem, Ziplock Bags or Containers are perfect for soaking, making maintenance a breeze.
Lastly, put on some Rubber Gloves. Protecting your hands from the cleaning solution and any residual grime is a must!
Now, here’s a little tip: deep clean your clean bong weekly to keep microbial growth at bay, and change the water daily to discourage unwanted microorganisms. Remember, your lungs, taste buds, and overall health will thank you for maintaining a clean smoking device! With these supplies at your fingertips, tidying up becomes a simple task, ensuring optimal results and a fresher, more enjoyable smoking experience.
Follow Step-by-Step Cleaning Instructions
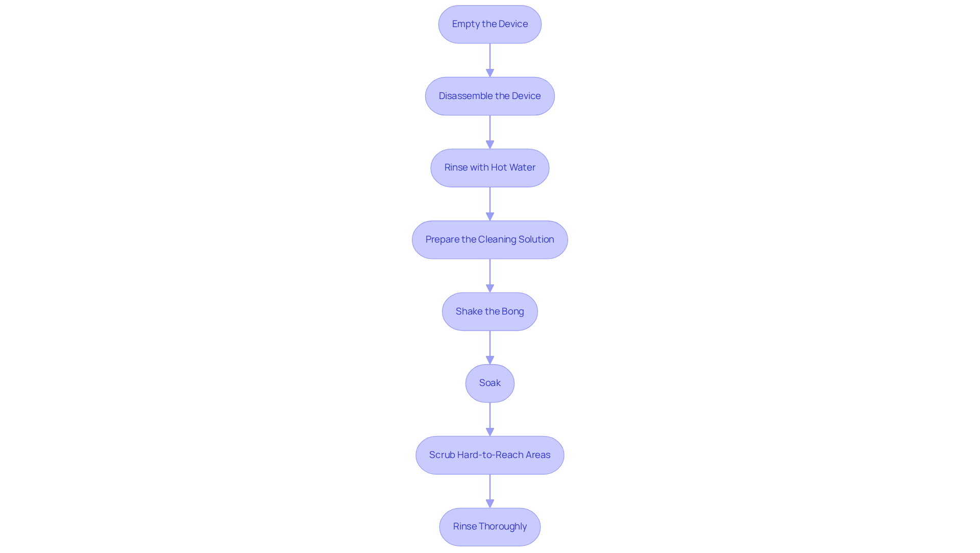
- Empty the Device: First things first, pour out any old water from your device. This simple step is crucial to prevent contamination while using a clean bong during your cleaning adventure!
- Disassemble the Device: Next, take apart the bowl and downstem from the apparatus. This allows you to dive deep into a thorough clean bong, ensuring that every nook and cranny shines.
- Rinse with Hot Water: Grab some hot water and give your device and its components a good rinse. This helps loosen any stubborn resin or debris, preparing the way for a clean bong and a sparkling finish.
- Prepare the Cleaning Solution: In your device, mix together isopropyl alcohol and coarse salt. Pour in enough alcohol to cover those dirty areas, and don’t be shy with the salt-this is where the magic begins!
- Shake the Bong: Seal those openings with your hands and shake the bong like you mean it! The salt acts as a scrubbing powerhouse, making it essential for a clean bong by helping to blast away the grime.
- Soak: Let that mixture sit for about 30 minutes. This gives the alcohol time to work its magic, breaking down the resin and making it easier to clean your bong.
- Scrub Hard-to-Reach Areas: Now, grab a brush or pipe cleaner and tackle those hard-to-reach spots in the bowl and downstem. Make sure every last bit of residue is gone from your clean bong-your next session will thank you!
- Rinse Thoroughly: Finally, rinse all parts with hot water until every trace of detergent is gone. It’s essential to ensure that your clean bong has no salt or alcohol lingering, as this can ruin the taste of your next smoking experience.
Maintaining a clean bong is key! If you’re a moderate user, aim to wash your devices thoroughly every 1-2 weeks. This not only ensures optimal performance but also makes it easy to have a clean bong for hygiene. As industry experts like Tom Wittneben point out, using a filthy device can significantly heighten the risk of respiratory infections and allergic reactions. So, let’s prioritize using a clean bong for a safe and enjoyable smoking experience! For the best results, consider using effective maintenance products like Orange Chronic or Randy’s Black Label Cleaner.
Troubleshoot Common Cleaning Challenges
Cleaning a clean bong can feel like a daunting task, but understanding common issues and their solutions can make the process a breeze! Let’s dive into some effective strategies to tackle those pesky cleaning challenges:
-
Stubborn Resin Buildup: Stubborn resin can be a real headache! For those tough spots, soak the affected areas in isopropyl alcohol (aim for 90% or higher) mixed with coarse salt for a while. This powerful combo breaks down even the most stubborn residues and is considered a gold standard in pipe maintenance.
-
Difficulty Reaching Areas: Those hard-to-reach spots can gather grime and even pose health risks. Grab some pipe cleaners or cotton swabs soaked in your favorite cleaning solution to scrub these areas thoroughly, ensuring no residue is left behind.
-
Lingering Odors: If unwanted scents linger after cleaning, rinse your device with a mix of vinegar and water. This natural remedy works wonders in neutralizing odors, followed by a good rinse with warm water to leave everything fresh and clean.
-
Cracked Glass: If you spot any cracks in your device, steer clear of boiling water or harsh chemicals – they can make things worse! Instead, opt for gentle cleaning with warm water and mild soap to keep your glass intact.
-
Regular Maintenance: To keep your device in top shape, aim to clean it at least once a week if you’re using it daily. Don’t forget to replace the liquid after each use to prevent mold and bacteria growth, which can develop in less than 24 hours if left unattended. By following these strategies, you’ll maintain a clean bong and functional device, enhancing your overall smoking experience!
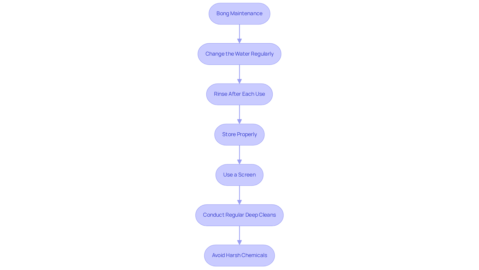
Maintain Your Bong for Longevity
To keep your bong in top condition and truly enjoy every puff, follow these essential maintenance tips that will elevate your experience:
- Change the Water Regularly: Stagnant water isn’t just a nuisance; it can turn into a breeding ground for bacteria and mold. Imagine taking a hit only to be met with unpleasant flavors! For optimal hygiene and flavor, aim to change the liquid in your clean bong after each use. If you’re a moderate user, changing the liquid every 2-3 days is a smart move. As Tom Wittneben wisely points out, a clean bong is important because a dirty smoking device is not just an eyesore; it can pose serious health risks.
- Rinse After Each Use: A quick rinse with hot water after each session is a game changer! It helps prevent resin buildup, making it easy to clean the bong deeply and ensuring a fresher smoking experience every time.
- Store Properly: When your bong isn’t in use, treat it right! Keep it in a cool, dry spot, away from direct sunlight and moisture to fend off mold. Storing it upright can also prevent accidental damage. Consider using a padded case for that extra layer of protection, keeping it in pristine condition.
- Use a Screen: Installing a screen in the bowl is a simple yet effective way to catch debris and reduce residue in your water pipe. This little addition enhances airflow and boosts overall performance, making each session smoother.
To maintain a clean bong, avoid harsh chemicals because your bong deserves the best! Stick to isopropyl alcohol mixed with coarse salt or a gentle commercial cleanser for effective maintenance. Harsh chemicals can harm the glass and leave behind residues that ruin your smoking experience. - Conduct Regular Deep Cleans: For those who enjoy frequent sessions, a thorough wash at least once a week is essential. This isn’t just about cleanliness; it’s about preserving the functionality of your bong! Rinse, use a cleaning solution, scrub, and let it air dry completely before your next use. Your bong will thank you!
Conclusion
Cleaning a bong isn’t just about keeping it pretty; it’s essential for a safe and enjoyable smoking experience! A sparkling clean bong not only boosts flavor but also cuts down on health risks, giving you that smooth hit you crave. Imagine savoring every moment of your session without the worry of what’s lurking in that grimy mess. By following the essential steps outlined, anyone can turn their smoking device into a pristine apparatus that enhances every puff.
Throughout this article, we’ve shared key techniques that make a difference. Using isopropyl alcohol and coarse salt for deep cleaning is a game changer, and we’ve thrown in practical tips for keeping your bong clean after each use. Regular maintenance – like changing the water often and doing thorough cleans – does wonders. It not only extends the life of your bong but also elevates your overall smoking experience. Tackling common challenges, such as stubborn resin and lingering odors, means you can enjoy your device without the nagging worry of health risks.
Ultimately, prioritizing bong cleanliness is a commitment to both your health and your enjoyment. By implementing these cleaning strategies, you’re not just protecting your device; you’re enhancing every single puff. Embracing these best practices leads to a more satisfying and safer smoking experience, encouraging you to take those necessary steps to maintain your beloved bongs!
Frequently Asked Questions
Why is it important to clean your bong?
Cleaning your bong is essential to enhance your smoking experience by removing stubborn resin and grime, which can negatively impact the taste and enjoyment of each hit.
What is the best cleaning agent for a bong?
Isopropyl Alcohol (91% or higher) is the best cleaning agent for breaking down tough residue in a bong.
How should I use isopropyl alcohol to clean my bong?
Soak your bong in isopropyl alcohol mixed with coarse salt for several hours or overnight for effective cleaning.
What role does coarse salt play in cleaning a bong?
Coarse salt acts as an abrasive scrubber that helps remove tough residue, making the cleaning process more effective when paired with hot water.
What tools do I need for cleaning hard-to-reach areas of my bong?
A cleaning brush or pipe cleaners are essential tools for reaching narrow areas and scrubbing hard-to-reach spots in your bong.
How can I clean smaller parts of my bong, like the bowl and downstem?
Use Ziplock bags or containers to soak smaller parts like the bowl and downstem, making maintenance easier.
Why should I wear rubber gloves while cleaning my bong?
Wearing rubber gloves protects your hands from the cleaning solution and any residual grime during the cleaning process.
How often should I deep clean my bong?
It is recommended to deep clean your bong weekly to prevent microbial growth.
How can I maintain a clean bong between deep cleans?
Change the water daily to discourage unwanted microorganisms and maintain cleanliness.



