Blog
How to Buy Weed Online: A Step-by-Step Guide for UK Users
Introduction
Navigating the vibrant world of online cannabis purchases in the UK can feel overwhelming, especially with the intricate legal landscape that surrounds it.
With marijuana still classified as a controlled substance, grasping the legal requirements is crucial for anyone eager to buy weed online.
This guide not only illuminates the steps to legally acquire cannabis but also underscores the importance of choosing a trustworthy dispensary to ensure a safe and enjoyable shopping experience.
So, how can users confidently dive into the online cannabis market, sidestepping potential pitfalls while ensuring they stay on the right side of the law?
Understand Legal Requirements for Online Cannabis Purchases
Are you considering purchasing weed online in the UK? Before you dive in, it’s crucial to grasp the legal landscape surrounding these transactions. Right now, marijuana is classified as a controlled substance under the Misuse of Drugs Act 1971. But here’s the good news: if you have a valid prescription from a licensed healthcare provider, you can legally access medical marijuana! Let’s walk through the steps to make sure you’re on the right side of the law:
- Check Your Eligibility: First things first, make sure you’re over 18. If you’re after medical marijuana, you’ll need to have a qualifying medical condition.
- Obtain a Prescription: Chat with a healthcare professional who can evaluate your situation and, if appropriate, provide you with a prescription. It’s all about getting the right help!
- Research Legal Sources: When it’s time to buy, stick to authorized online dispensaries like The 420 that follow UK regulations. The Bitz 420 is a fantastic option, prioritizing your privacy and safety. You can enjoy your marijuana without any awkward face-to-face interactions! Plus, all orders are handled discreetly and will arrive slightly overweight, ensuring a secure and satisfying experience. Just steer clear of unlicensed sellers to avoid any legal headaches.
- Stay Informed: Laws can change, so keep yourself updated! Websites like the UK Government’s official page are great resources for the latest information on marijuana legality.
Embrace the journey and enjoy the experience!
Choose a Reliable Online Dispensary
Choosing a reliable online store like The Bitz 420 is essential for a secure and enjoyable experience when buying weed online. But how do you find that perfect source? Let’s dive into some key steps that will guide you in your quest for quality and trust:
-
Research Reviews and Ratings: Start by exploring feedback from fellow cannabis enthusiasts on platforms like Trustpilot or dedicated forums. High ratings and glowing reviews are your best friends when it comes to spotting a trustworthy store. The Bitz 420 encourages community involvement, allowing customers to share their thoughts on products, which fosters transparency and trust. Engaging with the community can elevate your shopping experience, as businesses that participate in local events often forge stronger bonds with their clients.
-
Verify Licensing: It’s crucial to ensure that the establishment is licensed to operate in the UK. Look for certifications or licenses proudly displayed on their website. Compliance with regulations is not just a formality; it’s vital for guaranteeing product safety and quality.
-
Examine Product Range: A reputable dispensary like The Bitz 420 should boast a diverse selection of strains and products, complete with detailed descriptions and lab results. This level of transparency empowers you to make informed decisions tailored to your preferences and needs. Knowledgeable staff can offer valuable insights into product offerings, making your shopping experience even more enriching.
-
Customer Support: Don’t hesitate to test their customer service by reaching out with questions. A responsive and knowledgeable support team is a hallmark of a reputable business, enhancing your overall shopping journey.
-
Secure Payment Options: Make sure the dispensary provides secure payment methods to protect your financial information. This is a non-negotiable aspect of online shopping, especially in the cannabis industry, where privacy and security are paramount. The Bitz 420 prioritizes the safety and privacy of its clients, ensuring a discreet shopping experience through measures like encrypted transactions and confidential packaging.
By following these steps, you can confidently navigate the weed online market and select a shop that truly prioritizes quality, privacy, and customer satisfaction. Get ready to enjoy the vibrant world of cannabis with peace of mind!
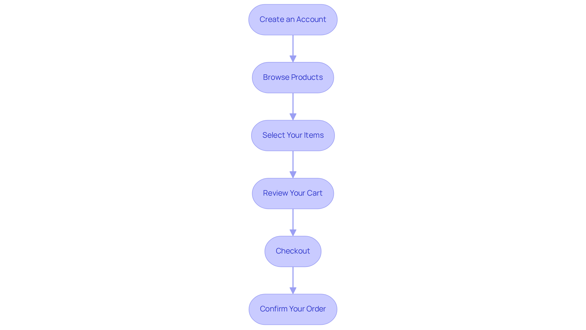
Place Your Order: Step-by-Step Process
Ready to dive into the world of cannabis with The Bitz 420? Placing your order with this reliable online dispensary is a breeze, and it all starts with a few simple steps that promise to enhance your experience!
-
Create an Account: Kick things off by signing up on The 420’s website. Just pop in your email address, create a catchy username, and set a password. This personal info will help tailor your journey through the site and keep your account secure.
-
Browse Products: Now, let the adventure begin! Explore the vibrant array of marijuana strains and products at your fingertips. Use handy filters to find exactly what you’re looking for-whether it’s indica, sativa, or hybrid varieties, there’s something for everyone!
-
Select Your Items: Found something that catches your eye? Click on the product to learn more! Read through the detailed description, pick your desired quantity, and add it to your cart. It’s that easy!
-
Review Your Cart: Before you rush to checkout, take a moment to review your cart. Double-check that everything looks right-this is your chance to avoid any little hiccups!
-
Checkout: Time to seal the deal! Head over to the checkout page, enter your shipping details, and choose your payment method. The 420 model makes it super convenient, accepting payments in cryptocurrency or bank transfer. Just remember to look for HTTPS in the URL to ensure a secure transaction.
-
Confirm Your Order: Almost there! Review all the details of your order and hit that confirm button. You’ll receive a confirmation email shortly, packed with your order details and estimated delivery time.
The 420 is all about discreet packaging and keeping your cannabis deliveries secure. With Tracked 24 shipping free for orders over £125, you can rest easy knowing your order is in good hands. And if your parcel doesn’t arrive (which is rare!), The Bitz 420 has your back with one free reship after 10 working days from the original delivery date.
Did you know that shopping for weed online in the UK is booming? More and more users are embracing the convenience of purchasing weed online for home delivery. The global marijuana market is set to explode, with projected weed online sales expected to skyrocket by 300% by 2025! This trend shows just how much people are accepting and demanding legal marijuana products. As Stephen Murphy, CEO of Prohibition Partners, puts it, “The sector has shown it can deliver huge levels of investment, economic growth, and jobs for economies that embrace it.”
But let’s not forget-while the excitement is real, it’s crucial to stay informed about the potential risks of online cannabis purchases. The ‘Buy Now, Pay Later’ campaign is here to educate everyone about the dangers of jumping into such activities without a second thought. So, gear up, stay safe, and enjoy the journey!
Understand Delivery Options and Customer Support
After placing your order, diving into the delivery options and tapping into customer support is absolutely essential:
-
Delivery Options: Picture this: you’ve just ordered your favorite cannabis product and are now faced with a range of delivery methods for weed online! From standard to express shipping, there’s something for everyone. Make sure to check out the estimated delivery times and costs for each option. Choosing the right one can make all the difference in your experience, so pick what suits your needs best!
-
Tracking Your Order: Imagine the thrill of knowing exactly where your order is at any moment! Most dispensaries provide tracking information, letting you follow your order’s journey right to your doorstep. This feature isn’t just a nice-to-have; it’s essential for keeping you in the loop and giving you peace of mind while you wait.
-
Customer Support: Don’t forget to get familiar with the establishment’s customer support channels! Whether it’s live chat, email, or phone assistance, having a responsive support team at your fingertips is crucial. They’re there to tackle any questions or issues that pop up, making your shopping experience smoother and more enjoyable.
-
Return Policy: Now, let’s talk about the return policy. It’s vital to know what to do if you receive an incorrect product or something that doesn’t quite meet your expectations. Understanding the return process can save you time and frustration, ensuring that if something goes awry, you can resolve it quickly and easily. This knowledge empowers you, enhancing your weed online journey and making it even more enjoyable!
Conclusion
Navigating the vibrant world of online cannabis purchases in the UK is an exhilarating journey, but it can also feel a bit overwhelming. The thrill of exploring this new frontier comes with the responsibility of understanding the legal framework, ensuring compliance, and finding a trustworthy dispensary. These crucial steps empower users to make informed decisions, transforming what could be a daunting task into an exciting adventure. By following the outlined steps, individuals can confidently dive into the process of buying weed online while staying on the right side of the law.
Key points to keep in mind include:
- The necessity of obtaining a valid prescription for medical marijuana
- Researching reliable online dispensaries like The Bitz 420
- Getting familiar with the order placement process
Each step, from creating an account to understanding delivery options and customer support, plays a vital role in crafting a seamless and secure shopping experience. Staying informed about legal requirements and potential risks is essential for enjoying the benefits of cannabis responsibly, allowing users to savor every moment of their journey.
As the online cannabis market continues to flourish, users are encouraged to embrace this opportunity with both caution and excitement. By prioritizing safety and legality, individuals can fully immerse themselves in the vibrant world of cannabis, contributing to a responsible and informed community. The journey of purchasing weed online is not just about the product; it’s about fostering a culture of transparency, trust, and respect for the law, ensuring that everyone can enjoy this remarkable experience together.
Frequently Asked Questions
What is the current legal status of marijuana in the UK?
Marijuana is classified as a controlled substance under the Misuse of Drugs Act 1971. However, medical marijuana can be accessed legally with a valid prescription from a licensed healthcare provider.
What are the eligibility requirements for purchasing medical marijuana online?
You must be over 18 years old and have a qualifying medical condition to purchase medical marijuana online.
How can I obtain a prescription for medical marijuana?
You need to consult with a healthcare professional who can evaluate your situation and provide a prescription if appropriate.
Where can I legally purchase marijuana online in the UK?
You should purchase from authorized online dispensaries that comply with UK regulations, such as The 420 and The Bitz 420, which prioritize privacy and safety.
What should I avoid when purchasing marijuana online?
Avoid unlicensed sellers to prevent any legal issues.
How can I stay informed about changes in marijuana laws in the UK?
You can stay updated by visiting resources like the UK Government’s official page for the latest information on marijuana legality.



