Blog
How Much Water for Your Bong? 4 Steps for Optimal Use
Introduction
Grasping the nuances of using a bong can truly elevate your smoking experience! Water is not just a simple addition; it’s a game-changer, acting as both a cooling agent and a filtration system. The right amount of water smooths out your inhalation and traps those pesky harmful particles.
But here’s the kicker: how do you find that perfect water level? With so much conflicting information swirling around about water’s filtering prowess, it’s easy to feel overwhelmed.
But don’t worry! This guide dives deep into the optimal water levels for bongs, arming you with the knowledge to take your sessions to exhilarating new heights!
Understand the Role of Water in a Bong
When using a bong, knowing how much water for bong use is absolutely essential, as it serves both as a cooling agent and a filtration system that enhances your smoking experience. Picture this: as the smoke travels through the water, it cools down, making each inhale smoother and reducing that pesky throat irritation. This cooling effect is a game-changer for anyone looking to enjoy a more comfortable and enjoyable smoking session.
But here’s the catch: it is crucial to know how much water for bong to find the right liquid level. You need to consider how much water for bong usage to submerge the downstem, ensuring that perfect bubbling action without the dreaded splashback. It’s all about striking that balance to maximize the benefits of liquid filtration. While many believe that water effectively traps harmful particles and toxins, recent studies have thrown a wrench in that idea, showing that some toxic compounds still linger in the smoke even after it passes through the liquid.
Yet, despite these revelations, the cooling effect of water remains a significant advantage. It can transform your smoking session into a truly pleasurable experience. Experts in the cannabis industry emphasize that while liquid filtration might not eliminate all harmful substances, it still provides a smoother inhale, making it a popular choice among users. Understanding how water functions in pipes is key to enhancing your smoking experience and ensuring your safety.
Fill Your Bong with Water Correctly
Understanding how much water for bong to use can be a game-changer for your smoking experience! Let’s dive into these essential steps to make sure you get it just right:
- Take out the bowl and downstem: This simple step makes filling a breeze and keeps any liquid from splashing into the bowl. Trust me, it’s all about keeping things clean and hassle-free!
- Pour liquid into the base: Now, here’s where the magic happens! To know how much water for bong, slowly pour your favorite liquid into it until it covers the bottom of the downstem by about half an inch to one inch. This sweet spot is crucial for effective filtration. You need to determine how much water for bong to ensure it sits just above the slits in the downstem, allowing everything to work perfectly without the risk of overfilling.
- Check for bubbles: After you’ve filled it up, take a gentle inhale through the mouthpiece. Look for those bubbles! If you see them forming in the liquid, congratulations! That means the downstem is submerged just right, and your filtration process is on point.
- Modify as needed: If you hear splashing or feel a bit of resistance while inhaling, it’s time to tweak that liquid level. Give it a test pull; if liquid splashes into the mouthpiece, you’ve overdone it. Adjusting the amount of liquid can help you find that perfect balance for a smooth, enjoyable session.
It is essential to know how much water for bong to keep the right amount of liquid. It not only enhances the filtration of those pesky harmful particles but also guarantees a more pleasant and comfortable inhalation. By consistently monitoring and adjusting your bong’s fluid level, you can elevate your entire smoking experience. As Delfina Nuñez wisely puts it, “If the rips run smoothly, good job, you must have done the job right!” Get ready to enjoy every puff!
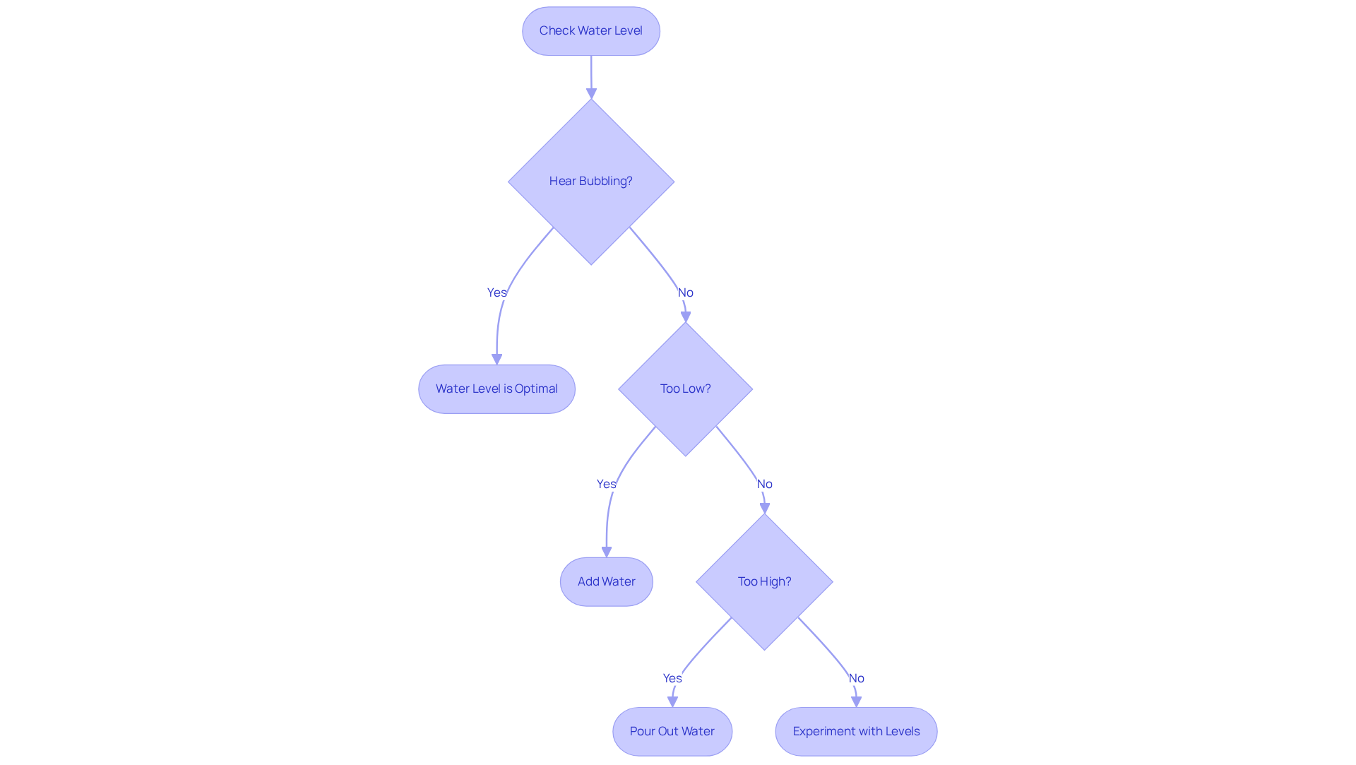
Test and Adjust the Water Level for Optimal Performance
Getting your bong ready is just the beginning; knowing how much water for bong is where the magic happens for an unforgettable smoking experience!
-
Inhale gently: Take a slow, deliberate breath through the mouthpiece. If you hear that satisfying bubbling without a splash, you’re likely right on target with the water height.
-
Listen for sounds: That gentle bubbling noise? It’s music to your ears, signaling that the liquid level is just right. But if it’s silent, beware! A low water level can lead to harsh hits that ruin the vibe.
-
Modify as required: If the water’s too high and you’re getting splashback, don’t panic-just pour a bit out. Conversely, if you’re not hearing those delightful bubbles, add a splash more liquid to figure out how much water for bong, ideally 1-2 inches above the downstem for optimal filtration. Remember, knowing how much water for bong is essential since too much moisture can make draws tough and diminish your smoke inhalation, making it important to find that perfect balance.
-
Experiment: Every device is unique and might need its own tweaks when it comes to fluid levels. Don’t shy away from experimenting to discover what works best for your setup; it can truly elevate your smoking experience! And hey, consider mixing it up with warm or cold liquids-each can change the smoothness of your hits. Plus, regularly swapping out the liquid in your smoking device is key to keeping bacteria at bay and preserving that delicious flavor. Get ready to enjoy every puff!
Avoid Common Mistakes and Follow Best Practices
To truly elevate your smoking experience, keep these essential practices in mind:
-
Use clean liquid: Imagine taking a hit and being met with a stale, unpleasant taste. Yikes! Always fill your bong with fresh, clean liquid, paying attention to how much water for bong use. Stagnant or contaminated liquid can harbor harmful bacteria and mold, ruining your vibe and posing health risks. To keep things fresh and enjoyable, change the liquid daily. Trust us, your taste buds will thank you!
-
Don’t overfill: Picture this: you’re ready to inhale, but instead, you get a mouthful of splashback. Not fun! Be careful about how much water for bong you fill it with to avoid filling it too high. To determine how much water for a bong, the perfect liquid level should submerge the downstem by about half an inch. This ensures effective filtration without the mess. Too much fluid can make it tough to draw, leaving your lungs working overtime.
-
Regular maintenance: Think of your bong as a trusty companion. Change the water before each session to keep it clean and flavorful. Neglecting this can lead to residue buildup that alters the taste and potency of your hits. A good rule of thumb? Clean your device after every session to prevent harmful residue from crashing the party. And remember, clean in well-ventilated areas to avoid inhaling any nasty fumes.
-
Experiment with temperature: Are you a fan of warm liquid for a smooth hit, or do you crave the refreshing chill of cold liquid? Experimenting with different temperatures can help you discover your sweet spot. Proper temperature control is key for cleaner, smoother smoke, enhancing your overall enjoyment. And don’t forget, understanding how much water for bong is crucial for a seamless smoking experience!
Conclusion
Understanding the perfect water level for your bong is absolutely vital for elevating your smoking experience! Water does more than just cool the smoke; it acts as a filtration system, ensuring that each inhale is smoother and less harsh on your throat. Finding that sweet spot in water levels is key – too little can lead to those harsh hits that leave you gasping, while too much can cause splashback, ruining the enjoyment of your session.
In this article, we’ve laid out essential steps to help you achieve that ideal water level. From removing the bowl and downstem for easy filling to checking for that satisfying bubbling action as you inhale, each step is crafted to maximize the benefits of liquid filtration. We’ve also pointed out common pitfalls, like forgetting to change the water regularly or overfilling, to ensure you enjoy a clean and flavorful experience every time.
Ultimately, the significance of knowing just how much water to use in your bong can’t be overstated! By following these best practices and experimenting with different water levels and temperatures, you can truly enhance your smoking sessions. Embracing these guidelines not only leads to a smoother inhale but also contributes to a more enjoyable and health-conscious experience. So, get ready to elevate your sessions and enjoy every puff!
Frequently Asked Questions
What is the role of water in a bong?
Water in a bong serves as a cooling agent and a filtration system that enhances the smoking experience by cooling the smoke and reducing throat irritation.
How does water improve the smoking experience?
As smoke travels through the water, it cools down, making each inhale smoother and more comfortable, which can lead to a more enjoyable smoking session.
How much water should be used in a bong?
It is essential to find the right liquid level to submerge the downstem adequately, ensuring effective bubbling action without causing splashback.
Does water in a bong trap harmful particles and toxins?
While many believe that water traps harmful particles and toxins, recent studies indicate that some toxic compounds may still be present in the smoke after passing through the water.
What is the main advantage of using water in a bong despite potential drawbacks?
The primary advantage remains the cooling effect of water, which provides a smoother inhale and enhances the overall smoking experience, making it a popular choice among users.
Why is it important to understand how water functions in a bong?
Understanding the role of water in a bong is key to enhancing the smoking experience and ensuring safety during use.



