Blog
How Does a Percolator Work in a Bong? Discover Its Benefits!
Introduction
Imagine a smoking experience that transforms harsh hits into smooth, flavorful clouds of vapor! This is the promise of a percolator in a bong – a game-changing device crafted to elevate your enjoyment by cooling and purifying smoke through innovative filtration. As cannabis enthusiasts increasingly seek ways to enhance their sessions, a burning question arises: how do these percolators work, and what incredible benefits do they truly offer? This article dives deep into the mechanics of percolators, exploring their various types and the significant advantages they bring to the table. Get ready to discover how they can revolutionize the way you experience your favorite herb!
Define the Percolator: Function and Importance in Bongs
Imagine taking a hit from a bong while understanding how a percolator works in a bong, as it cools and purifies your vapor, elevating your smoking experience to new heights! That’s exactly what explains how a percolator works in a bong. When vapor passes through this innovative filter, it illustrates how a percolator works in a bong by being pushed through liquid and creating a flurry of tiny bubbles. This magical process demonstrates how a percolator works in a bong by increasing the surface area of the smoke in contact with the water, leading to a remarkable filtration of harmful substances and delivering cooler hits that feel oh-so-smooth.
Now, let’s discuss how a percolator works in a bong and why this filtration device is a game-changer. It offers smoother, less harsh inhalations, which leads many cannabis enthusiasts to ask how a percolator works in a bong. Users rave about the noticeable drop in coughing and throat discomfort when they learn how a percolator works in a bong after switching to specialized bongs. Many describe their experience with bongs as significantly smoother when considering how a percolator works in a bong compared to traditional bongs. One user perfectly captured this sentiment by illustrating how a percolator works in a bong: ‘More bubbles = more contact = more chances to cool and filter smoke before it hits your throat!’
But wait, there’s more! Different brewing devices like honeycomb, tree, and showerhead designs each offer their own unique advantages, which can illustrate how a percolator works in a bong, catering to a variety of preferences. However, it’s crucial to keep in mind how a percolator works in a bong, since adding multiple filtration devices can create drag, requiring a bit more lung power to clear the bong. And don’t forget about routine upkeep! Keeping your bongs in tip-top shape is essential for ensuring that the enhanced purification continues to provide a satisfying smoking experience.
This focus on improved purification resonates with the growing movement towards harm reduction in the cannabis community, highlighting how a percolator works in a bong to make every puff not just enjoyable, but also a step towards a healthier experience.
Explore Different Types of Percolators and Their Mechanisms
When it comes to enhancing your smoking experience, knowing how does a percolator work in a bong is a game-changer! Let’s dive into the vibrant world of these devices, each designed to elevate your enjoyment in unique ways:
-
Tree Percolators: Imagine multiple arms creating a flurry of bubbles, each one working to filter and cool your smoke. Users rave about the smoother hits they deliver, thanks to the expansive surface area that interacts with the liquid. It’s like a mini waterfall of flavor!
-
Honeycomb Percolators: With a flat disc adorned with numerous holes, these beauties excel at diffusion. The result? A clean taste and reduced harshness that many enthusiasts can’t get enough of. It’s no wonder they’re a top pick!
-
Inline Percolators: Positioned horizontally, these percolators allow vapor to glide through water effortlessly. Their straightforward design purifies without fuss, making them a hit with both newbies and seasoned pros alike. Who doesn’t love simplicity?
-
Showerhead Percolators: Featuring a dome shape with openings that distribute vapor evenly, these percolators enhance purification while looking stunning. Users often delight in the smoothness of their hits, as this design minimizes drag. It’s a feast for the senses!
-
Matrix Percolators: Combining various styles, these intricate designs offer superior filtration. Known for creating a mesmerizing vortex effect, they amplify flavor and cooling, making them a favorite among advanced smokers. Talk about a flavor explosion!
-
Coil Percolators: With their twisty design, these percolators extend the vapor’s journey, chilling it along the way. Users appreciate both the cooling effect and the eye-catching aesthetics. It’s a win-win!
-
Sprinkler Percolators: Featuring angled arms that prevent backflow, these designs channel vapor into a new chamber, enhancing filtration while ensuring a smooth hit. Users often find this design to be a breath of fresh air!
-
UFO Percolators: An upgraded version of dome percs, these have larger openings for better vapor diffusion and easier cleaning. They’re perfect for those who value efficiency without sacrificing quality.
-
Turbine Percolators: With angled slits that create a whirlpool effect, these percolators cool and diffuse smoke while adding a touch of visual flair. It’s like art in motion!
Each type of percolator brings something special to the table, allowing you to understand how does a percolator work in a bong based on your desires for smoothness, flavor, and ease of use. And don’t forget, keeping these devices in top shape means regular cleaning with isopropyl alcohol and coarse salt or specialized solutions. Your smoking experience deserves nothing less!
Identify the Benefits of Using a Percolator in Your Bong
Imagine taking a hit from your bong and feeling that rush of smooth, flavorful vapor. That’s the magic of knowing how does a percolator work in a bong for your smoking experience! Let’s dive into the incredible benefits that make this addition a game-changer.
-
Smoother Hits: Ever taken a harsh hit that leaves you coughing? The percolation process, specifically how does a percolator work in a bong, is here to save the day! By breaking down vapor into smaller bubbles, it increases the surface area that interacts with water, illustrating how does a percolator work in a bong. This diffusion not only reduces harshness but also transforms your inhalation into a silky-smooth delight.
-
Enhanced Flavor: Who doesn’t want to savor the true essence of their favorite cannabis strain? Percolators filter out impurities, allowing the rich flavor profile to shine through. Say goodbye to bland hits and hello to a refined smoking experience that tantalizes your taste buds!
-
Cooler Vapor: If you’re sensitive to harsh hits, you’ll love this. Understanding how does a percolator work in a bong reveals that the water cools the vapor, making it gentler on your lungs and throat. It’s like a refreshing breeze with every inhale, perfect for those who want to enjoy their session without discomfort.
-
Reduced Coughing: With smoother and cooler hits, you’ll find yourself coughing less. This means more enjoyment and fewer interruptions during your smoking session. It’s all about creating a pleasant atmosphere where you can truly relax and unwind.
-
Enhanced Filtration: Safety first! To understand how does a percolator work in a bong, it’s important to note that percolators add an extra layer of filtration, effectively removing harmful toxins and particulates from the smoke. This results in a cleaner inhalation, giving you peace of mind while you indulge in your favorite herb.
-
Visual Appeal: Let’s not forget the aesthetics! Many water pipes come in stunning designs, like honeycomb and tree styles, that not only enhance functionality but also add a captivating visual element to your experience. Each session becomes a feast for the eyes as well as the senses.
With all these amazing benefits, it’s no wonder that water pipes with percolators are the go-to choice for cannabis enthusiasts seeking a superior and truly enjoyable smoking experience!
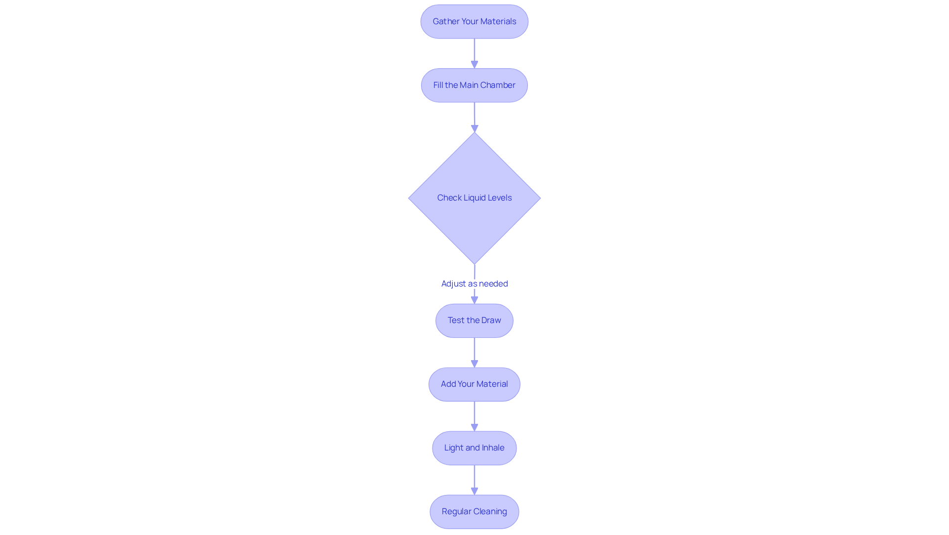
Guide to Properly Filling a Percolator Bong for Best Hits
Ready to elevate your smoking experience? Filling a percolator bong correctly is essential for understanding how does a percolator work in a bong and unlocking its full potential! Let’s dive into the steps that will have you enjoying smoother, cooler hits in no time.
-
Gather Your Materials: Start with clean, cold distilled water – this is your foundation for a fantastic session. Make sure your bong is prepped and ready to go!
-
Fill the Main Chamber: Pour that liquid into the main chamber until it just covers the downstem or percolator slits by about 1/4 to 1/2 inch. This sweet spot is crucial for effective filtration, keeping those pesky splashbacks at bay.
-
Check Liquid Levels: Now, let’s make sure you’ve got the right amount of water. Too much can lead to unwanted splashback when you inhale, and nobody wants that! Try the whistle test: a high-pitched whistle means you’re low on fluid, while splashback signals overfilling. Adjust as needed to hit that ideal level.
-
Test the Draw: Before you light up, take a dry pull. This ensures that airflow is smooth and the liquid level is just right for those satisfying hits.
-
Add Your Material: Time to pack your bowl! Choose your favorite cannabis strain and pack it loosely – this helps with airflow and maximizes your enjoyment.
-
Light and Inhale: Ignite your material while inhaling slowly. Feel the smoke pass through the water and understand how does a percolator work in a bong, filtering it for a smoother, cooler hit that you’ll absolutely love.
-
Regular Cleaning: Don’t forget to keep your bong clean! Regular maintenance prevents debris buildup, ensuring every hit is as flavorful and enjoyable as the last.
By following these steps, you’re not just filling a bong; you’re enhancing your entire experience. Get ready to savor those smooth, clean hits and enjoy every moment!
Conclusion
Understanding how a percolator functions in a bong is crucial for elevating your smoking experience. This remarkable filtration device not only cools and purifies the vapor but also transforms each hit into a smoother, more enjoyable journey. By increasing the surface area of the smoke that interacts with water, percolators significantly reduce harshness and enhance flavor, making them an indispensable tool for any cannabis enthusiast.
Throughout this exploration, we’ve delved into various types of percolators:
- Tree
- Honeycomb
- Inline
Each offering unique advantages tailored to different preferences. The perks of using a percolator in a bong go beyond just smoother hits; they also amplify flavor, cool the vapor, minimize coughing, and provide an extra layer of filtration for a cleaner inhalation. Plus, we’ve highlighted the importance of proper maintenance and filling techniques to ensure you get the best performance and enjoyment.
Incorporating a percolator into your bong isn’t merely about aesthetics or novelty; it’s a commitment to enhancing your overall smoking experience. As the cannabis community increasingly prioritizes harm reduction and enjoyment, grasping the functionality and benefits of percolators becomes ever more vital. Whether you’re a seasoned smoker or a curious newcomer, embracing the percolator can elevate your sessions to exhilarating new heights, making every puff a step toward a more refined and pleasurable experience.
Frequently Asked Questions
What is the function of a percolator in a bong?
A percolator in a bong cools and purifies vapor by pushing it through liquid, creating tiny bubbles that increase the surface area of the smoke in contact with the water, leading to better filtration of harmful substances.
How does a percolator improve the smoking experience?
A percolator offers smoother, less harsh inhalations, resulting in a noticeable reduction in coughing and throat discomfort compared to traditional bongs.
What are the benefits of using a percolator in a bong?
The benefits include cooler hits, improved filtration of harmful substances, and a smoother smoking experience, which enhances overall enjoyment.
Are there different types of percolators, and what are their advantages?
Yes, different types of percolators, such as honeycomb, tree, and showerhead designs, offer unique advantages, catering to various user preferences for filtration and smoothness.
Can adding multiple percolators create issues?
Yes, adding multiple filtration devices can create drag, requiring more lung power to clear the bong, which may affect the overall smoking experience.
How important is maintenance for bongs with percolators?
Routine upkeep is essential to ensure that bongs remain in good condition, allowing the enhanced purification to continue providing a satisfying smoking experience.
What is the relationship between percolators and harm reduction in the cannabis community?
The focus on improved purification through percolators aligns with the growing movement towards harm reduction, making each puff not only enjoyable but also a step towards a healthier smoking experience.



