Blog
Can You Eat Dab Oil? Safe Ways to Enjoy It in Your Lifestyle
Introduction
Dab oil, a highly concentrated form of cannabis, is capturing the hearts of enthusiasts everywhere with its potent effects and versatile applications. As the buzz around marijuana concentrates grows, it’s vital for both seasoned users and newcomers to understand how to safely weave dab oil into their daily lives.
But here’s the burning question: can dab oil be consumed safely? And what are the best ways to savor its benefits without running into any pitfalls?
Delving into the diverse types of dab oil and innovative consumption techniques opens up a thrilling world of possibilities, making it essential to navigate this powerful substance with both care and excitement.
Understand Dab Oil: Composition and Types
Dab oil, often called marijuana concentrate, is an exhilarating form of the plant that packs a punch with its elevated levels of THC and other cannabinoids. Let’s dive into the primary types of dab oil that can elevate your cannabis experience:
- Butane Hash Oil (BHO): Extracted using butane, BHO is celebrated for its incredible potency and versatility. Available in exciting forms like shatter, wax, and budder, its concentrated nature makes it a go-to for seasoned users craving intense effects.
- CO2 Oil: This extraction method harnesses the power of carbon dioxide, resulting in a cleaner product that’s free from pesky residual solvents. CO2 oil is cherished for its purity and is often found in vape cartridges and edibles, making it a favorite among those who prioritize quality.
- Rosin: A solventless extraction method, rosin is crafted by applying heat and pressure to marijuana flowers, yielding a high-quality oil without any chemicals. This method is perfect for those who seek a more natural product, enhancing the overall enjoyment of the cannabis experience.
For consumers eager to make informed choices based on their preferences and tolerance levels, understanding whether can you eat dab oil is crucial. As the market for marijuana concentrates continues to flourish, with a significant share attributed to BHO and CO2 oil, being aware of product safety and quality is more important than ever. Recent research underscores the necessity of sourcing concentrates from reputable suppliers to ensure safety and potency, especially in recreational settings where BHO is a popular choice. By staying informed about the characteristics and extraction methods of these concentrates, users can truly savor their cannabis experience, enjoying it safely and effectively.
Explore Safe Consumption Methods for Dab Oil
When it comes to enjoying dab oil, you should always consider, can you eat dab oil safely? Let’s dive into some exciting methods that can elevate your experience:
-
Dabbing: Picture this – using a dab rig or e-nail to vaporize that luscious oil. Start with a tiny amount, about the size of a grain of rice, to gauge your tolerance. This method not only allows for precise dosing but also delivers instant results, making it a go-to for seasoned enthusiasts. As Luke Sumpter wisely points out, “Dabbing safely hinges on good preparation.”
-
Infusing into Edibles: Ready to get creative in the kitchen? Before you toss dab oil into your favorite recipes, don’t forget to decarboxylate it! This crucial step activates the THC, ensuring those cannabinoids work their magic when you indulge in your culinary creations. Imagine mixing decarbed dab oil into baked goods – deliciously potent treats await! Just remember, careful dosing is key to avoid overwhelming experiences, so you might wonder, can you eat dab oil? And keep in mind, most commercially available dabbing products pack a punch with THC concentrations ranging from 40-80%, so knowing the potency is essential.
-
Sublingual Administration: Want a quick hit of relief? Try placing a small amount of dab oil under your tongue! This method allows for rapid absorption into your bloodstream, offering a faster onset compared to edibles. It’s perfect for those moments when you need immediate results.
Always ensure you’re in a safe environment and start with small amounts; can you eat dab oil to sidestep any excessive reactions? And don’t forget to stay hydrated while enjoying dab oil – adequate hydration can help balance your mood and minimize any adverse effects. So, get ready to savor the experience!
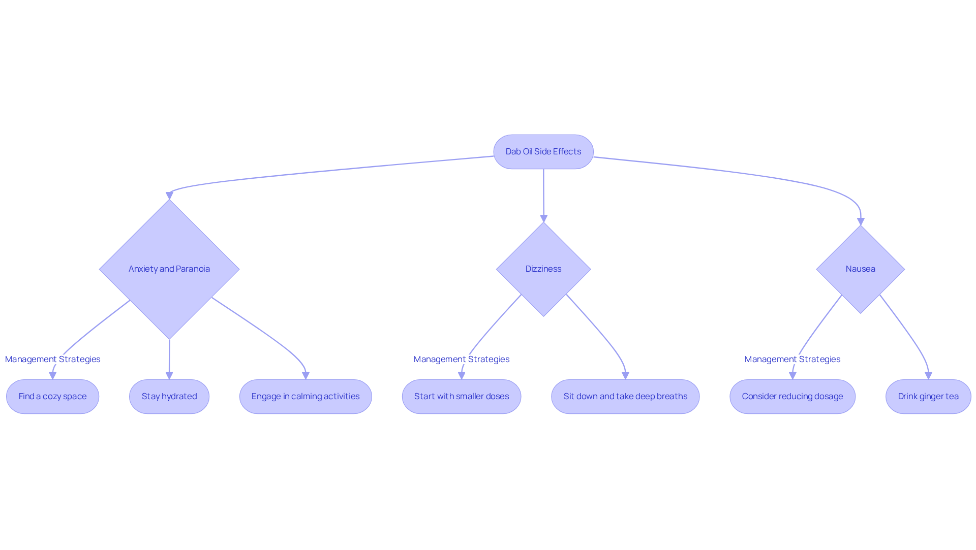
Identify Risks and Manage Side Effects of Dab Oil
Dab oil is a powerful substance that can elevate your cannabis experience, so it’s important to consider, can you eat dab oil and be aware of the potential risks that come along with it. Let’s dive into some common side effects and explore effective strategies to manage them:
-
Anxiety and Paranoia: While dab oil can offer an exhilarating high, high doses can also amplify feelings of anxiety and paranoia. If you find yourself feeling uneasy, seek out a cozy, safe space where you can unwind. Staying hydrated is key! Engaging in calming activities like deep breathing or meditation can work wonders. Remember, the elevated THC levels in dab oil can intensify these feelings, so it’s vital to keep an eye on your intake.
-
Dizziness: Feeling a bit dizzy? This can happen, especially if you indulge in larger amounts. To keep this sensation at bay, start with smaller doses and gradually increase as you discover your comfort zone. If dizziness strikes, don’t hesitate to sit down and take some deep breaths until it passes.
-
Nausea: Nausea can sometimes tag along with dab oil consumption, so you might wonder, can you eat dab oil? To help ease this discomfort, you might wonder, can you eat dab oil with food or should you consider reducing your dosage? A warm cup of ginger tea can be a delightful natural remedy to soothe your stomach.
It’s crucial to remember that dabbing can lead to both acute and chronic lung issues, and the risk of dependence and addiction can rise with high THC levels. Always consult with a healthcare provider if you have any concerns about dab oil, especially if you have existing health conditions. Enjoy the journey, but stay informed!
Incorporate Dab Oil into Your Lifestyle Effectively
Want to truly elevate your cannabis experience? Let’s dive into some exciting ways to integrate dab oil into your life and answer the question, can you eat dab oil to maximize its benefits!
Cooking: Imagine whipping up your favorite recipes with a twist! When baking sweet treats or crafting savory dishes, you might wonder, can you eat dab oil as your secret ingredient? Just remember to decarboxylate the oil first to unleash its full potency, giving you a richer flavor and effect. This method is part of a growing trend where hemp oil shines in the culinary world, as more people seek healthier, smokeless alternatives. For the best results, infuse the oil at low temperatures between 160°F and 200°F for 2 to 4 hours. This way, you preserve those precious cannabinoids while enhancing the taste – it’s a win-win!
Wellness Routines: Ready to transform your mornings? A game-changer could be adding dab oil to your smoothies or coffee, but can you eat dab oil? Not only does it promote relaxation, but it also taps into the rising interest in wellness-focused cannabis consumption. Many users rave about how incorporating hemp oil into their daily routine helps them manage stress and anxiety, leading to a greater sense of well-being. Wellness experts suggest starting with a low dose and gradually increasing it, helping you find that sweet spot without feeling overwhelmed.
Social Settings: Let’s make your social gatherings even more memorable! At your next get-together, you might wonder, can you eat dab oil as a fun addition? Share it with friends, but be sure everyone knows about its potency and their personal limits. This reflects a broader trend where marijuana products are becoming more accepted in social contexts, creating shared experiences that enhance connection and enjoyment. Just remember to be mindful of the risks of overconsumption – many might not realize just how potent edibles can be!
By creatively weaving dab oil into your lifestyle, you might wonder, can you eat dab oil to elevate your cannabis experience and enjoy its therapeutic benefits to the fullest?
Conclusion
Dab oil presents an exhilarating and powerful way to dive into the world of cannabis, but grasping its composition, safe consumption methods, and potential risks is vital for a truly enjoyable experience. By exploring the diverse types of dab oil – like Butane Hash Oil, CO2 oil, and rosin – users can make informed choices that resonate with their personal preferences and lifestyles. This guide shines a light on various consumption methods, from dabbing to infusing into edibles and sublingual administration, each offering unique benefits and experiences that can elevate your cannabis journey.
Key insights from this guide underscore the significance of moderation and awareness when indulging in dab oil. Starting with small doses, understanding potency, and being mindful of potential side effects like anxiety, dizziness, and nausea are crucial for a safe and enjoyable experience. Moreover, weaving dab oil into daily routines – whether through cooking, wellness practices, or social gatherings – can amplify enjoyment and therapeutic benefits, making it a versatile addition to your lifestyle.
Ultimately, embracing dab oil is all about striking a balance between knowledge and caution. As the cannabis landscape continues to evolve, staying informed about the nuances of dab oil consumption can lead to a richer, more fulfilling experience. Whether you’re seeking relief, relaxation, or simply a new culinary adventure, dab oil can be a fantastic tool when used wisely and safely.
Frequently Asked Questions
What is dab oil?
Dab oil, also known as marijuana concentrate, is a potent form of cannabis that contains elevated levels of THC and other cannabinoids.
What are the primary types of dab oil?
The primary types of dab oil include Butane Hash Oil (BHO), CO2 Oil, and Rosin.
What is Butane Hash Oil (BHO)?
BHO is extracted using butane and is known for its potency and versatility, available in forms like shatter, wax, and budder. It is popular among seasoned users for its intense effects.
What is CO2 Oil?
CO2 oil is extracted using carbon dioxide, resulting in a cleaner product that is free from residual solvents. It is often found in vape cartridges and edibles and is favored for its purity.
What is Rosin?
Rosin is a solventless extraction method that uses heat and pressure applied to marijuana flowers to produce high-quality oil without chemicals, appealing to those seeking a more natural product.
Can you eat dab oil?
Understanding whether dab oil can be consumed is important for consumers, as it influences their choices based on personal preferences and tolerance levels.
Why is it important to source concentrates from reputable suppliers?
Sourcing concentrates from reputable suppliers is crucial to ensure safety and potency, especially in recreational settings where products like BHO are commonly used.
How does understanding extraction methods enhance the cannabis experience?
By being informed about the characteristics and extraction methods of concentrates, users can enjoy their cannabis experience more safely and effectively.



