Blog
Best Practices for Buying and Maintaining a Used Bong
Introduction
Understanding the world of bongs is so much more than just knowing how they work; it’s about unlocking a truly refined smoking experience that every enthusiast craves. This article dives deep into the essential practices for buying and caring for a used bong, ensuring you can savor optimal performance and longevity from your device.
But here’s the catch: while the allure of second-hand deals is tempting, it also brings the challenge of assessing quality and safety. What should you be on the lookout for to dodge those costly mistakes?
Understand Bong Anatomy and Functionality
A bong is more than just a smoking device; it’s a gateway to an elevated experience, and it consists of several crucial parts: the bowl, downstem, liquid chamber, and mouthpiece. The bowl is where the magic begins, serving as the receptacle for cannabis, packed and ignited to unleash its rich flavors. But what happens next? That’s where the downstem comes into play, linking the bowl to the liquid chamber and allowing smoke to travel through the liquid, filtering and cooling it for a smoother hit.
Imagine the liquid chamber, filled with fluid, playing its vital role in purifying the smoke and cooling it down before it reaches you. This isn’t just about function; it’s about enhancing your enjoyment! Understanding these elements is essential for anyone looking to purchase a used bong. It empowers you to assess the design and functionality of a used bong, ensuring that you choose one that promises a smooth and pleasurable smoking session.
But wait, there’s more! Familiarity with how each part operates can be a game-changer when troubleshooting any issues that may arise. For instance, did you know that percolators can significantly enhance smoke filtration? They cool the smoke down by twice the amount compared to when it was first lit! As one expert passionately notes, “By using a percolator or downstem, you can allow for optimal smoke filtration and ensure a smoother tasting hit.”
And let’s not forget about ash catchers! These handy additions keep your device clean by preventing ash and resin from entering the water chamber. Regular cleaning is key to maintaining performance and hygiene; neglecting this can lead to a less enjoyable experience. This knowledge empowers you to make informed choices when selecting a device, such as a used bong, that aligns with your preferences, ultimately enhancing your smoking sessions and making each experience truly memorable.
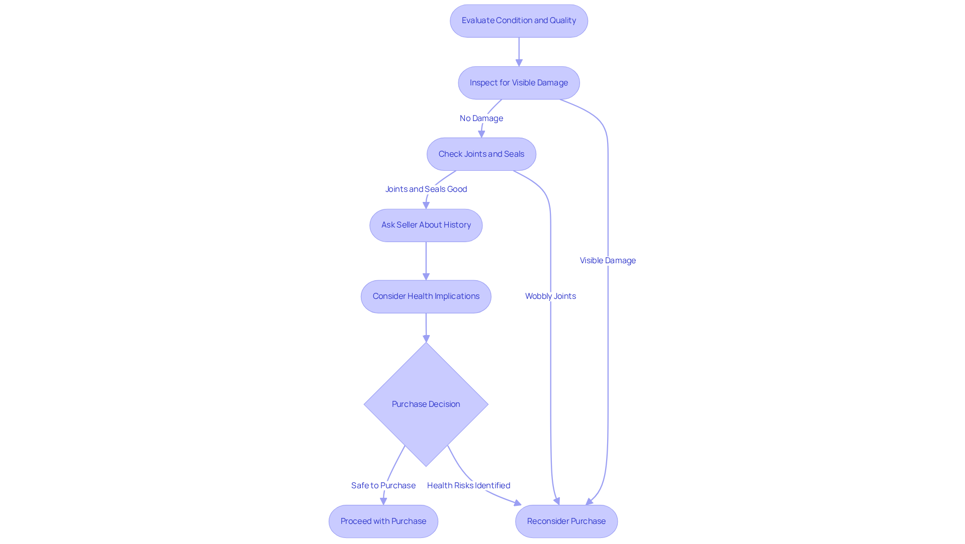
Evaluate Condition and Quality Before Purchase
When you’re thinking about snagging a second-hand device, a thorough inspection is absolutely crucial to guarantee quality and longevity. Keep an eye out for visible cracks, chips, or any signs of wear – these little imperfections can really compromise the device’s integrity, leading to leaks or breakage. Pay close attention to the joints and seals; they should fit snugly without any wobbling. A top-notch water pipe typically boasts seamless joints and a sturdy build, which can elevate your enjoyment to a whole new level.
Don’t hesitate to ask the seller about the item’s history, including how often it was used and how well it was maintained. This info can give you valuable insights into its overall condition and potential lifespan. A well-cared-for used bong can last for years, enhancing your experience while also being a smart investment. By prioritizing quality and condition, you can ensure that your device delivers optimal performance and satisfaction.
Now, let’s talk about health. The quality of your device can significantly impact your well-being. Research shows that PM2.5 levels can skyrocket by 100-fold during sessions with a used bong, highlighting the need for a reliable and well-kept device. As Professor Katharine Hammond from U.C. Berkeley points out, “Smoking from a water pipe leads to extremely high and very unhealthy second-hand smoke particle concentrations.” This highlights just how important it is to ensure your device, particularly if it has been used bong, is safe for both your personal use and for those around you.
Implement Regular Cleaning and Maintenance Routines
To keep your device in peak condition, establishing a consistent cleaning routine is a must! After each use, toss out the liquid and give your device a rinse with warm water to fend off pesky resin buildup. As Tom Wittneben wisely points out, “Changing the liquid after each session to maintain its freshness and prevent contaminants” is crucial for elevating your smoking experience.
For a deeper clean, mix isopropyl alcohol with coarse salt. Pour this dynamic duo into your device, give it a gentle shake, and rinse thoroughly with warm water. This method works wonders, banishing stubborn residue and ensuring your device stays not just functional but also visually stunning. Plus, don’t forget to treat your device to a deep clean every few weeks, depending on how often you use it. Regular upkeep not only enhances your enjoyment but also significantly extends your device’s lifespan.
Neglecting maintenance can lead to clogged airflow and harsher hits, which is a bummer for any enthusiast. Just think about it: a case study on the ‘Consequences of Neglecting the Cleaning of a Used Bong’ highlights how essential regular cleaning practices are to avoid health risks and keep your device performing at its best. And why not incorporate eco-friendly practices? Using natural ingredients like vinegar or lemon juice can lead to a cleaner, more sustainable smoking experience. Embrace the joy of caring for your device – it’s all part of the adventure!
Consider Legal and Health Implications of Bong Use
Before diving into the world of smoking devices, it’s essential to grasp the legal landscape surrounding cannabis in the UK. Sure, water pipes are legal to possess, but using them for unlawful substances can lead to serious legal trouble. The Misuse of Drugs Act 1971 puts a damper on the fun by prohibiting the possession and use of cannabis for recreational purposes. While penalties often involve warnings or small fines for personal use, it’s a risk that can put a shadow over your experience. On a brighter note, cannabis-based products for medicinal use were legalized in 2018, paving the way for specific prescriptions under regulated conditions.
Now, let’s talk about health implications related to pipe use, which deserve your attention. Research shows that using a water pipe can expose you to higher concentrations of harmful particles compared to other smoking methods. Imagine inhaling more tar and carcinogens-yikes! This raises the risk of respiratory problems, which is definitely not what you want. To keep those health hazards at bay, it’s wise to avoid sharing smoking devices; after all, who wants to promote the transmission of infections? Regularly cleaning your used bong is essential to prevent harmful residue buildup, and being mindful of your smoking habits can further reduce potential health impacts. Plus, if you’re using medicinal cannabis, consider a vaporizer-it’s one of the safest and most effective methods for medical users.
By understanding these legal and health factors, you can make informed decisions about your consumption practices. This way, you can ensure a safer and more responsible experience, allowing you to truly enjoy the vibrant world of cannabis!
Conclusion
Diving into the world of used bongs is an adventure that can truly elevate your smoking experience! Understanding the ins and outs of these devices is key to unlocking a whole new level of enjoyment. When you know the anatomy and functionality of bongs, you’re not just making a purchase; you’re investing in countless moments of satisfaction and pleasure. This knowledge empowers you to choose wisely, troubleshoot effectively, and ensure that every session is smooth and enjoyable.
Before you make that purchase, it’s crucial to evaluate the condition and quality of the used bong. Imagine the disappointment of settling for a subpar device! Regular cleaning and maintenance routines are not just chores; they’re essential practices that keep your bong performing at its best. Plus, being aware of the legal and health implications surrounding bong use means you can make responsible choices that enhance your experience. With tips on spotting wear and tear, maintaining peak performance, and navigating the legal landscape, you’re armed with everything you need for a safe and enjoyable journey.
Ultimately, embracing the world of bongs is about more than just the device; it’s about the responsibility that comes with it. By adopting best practices for purchasing and maintaining a used bong, you’re not only enhancing your personal enjoyment but also fostering a healthier, more sustainable approach to cannabis consumption. Stay informed and proactive, and you’ll ensure that each smoking session is not just pleasurable but also safe, paving the way for a truly rewarding experience!
Frequently Asked Questions
What are the main parts of a bong?
A bong consists of several crucial parts: the bowl, downstem, liquid chamber, and mouthpiece.
What is the function of the bowl in a bong?
The bowl serves as the receptacle for cannabis, where it is packed and ignited to release its flavors.
How does the downstem function in a bong?
The downstem links the bowl to the liquid chamber, allowing smoke to travel through the liquid for filtering and cooling.
What role does the liquid chamber play in using a bong?
The liquid chamber is filled with fluid, which purifies and cools the smoke before it reaches the user, enhancing the smoking experience.
Why is it important to understand bong anatomy when purchasing a used bong?
Understanding bong anatomy helps assess the design and functionality of a used bong, ensuring a smooth and pleasurable smoking session.
What is the benefit of using a percolator in a bong?
Percolators enhance smoke filtration and can cool the smoke down by twice the amount compared to when it was first lit, providing a smoother hit.
What are ash catchers and how do they benefit a bong?
Ash catchers are additions that prevent ash and resin from entering the water chamber, helping to keep the bong clean.
Why is regular cleaning important for a bong?
Regular cleaning is key to maintaining performance and hygiene, as neglecting it can lead to a less enjoyable smoking experience.



