Blog
4 Steps to Master Your One Hitter Bong Experience
Introduction
Mastering the art of using a one hitter bong can truly revolutionize how enthusiasts savor their favorite herb, delivering a discreet and efficient smoking experience that’s hard to beat. Imagine the thrill of each session, where every hit is not just satisfying but also seamless!
But what happens when you encounter those pesky challenges, like clogged airflow or harsh hits? These common pitfalls can put a damper on your enjoyment, but don’t worry! By exploring these issues, you’ll be empowered to troubleshoot effectively and maximize your enjoyment, ensuring that every moment spent with your one hitter is nothing short of extraordinary.
Understand the One Hitter Bong: Definition and Purpose
Imagine this: you’re out and about, craving a quick hit of your favorite herb, but you don’t want to draw attention. Enter the one hitter bong, a compact and portable smoking marvel designed specifically for that moment! This little gem holds just enough herb for a single inhalation, making it perfect for those who appreciate the thrill of a discreet smoke.
The beauty of a one-use device lies in its simplicity and effectiveness. It’s not just about smoking; it’s about enjoying your experience without the hassle. For those who prefer smaller amounts or lead an active lifestyle, this device is a game changer. It offers a swift and satisfying way to indulge, ensuring you can savor your product wherever you are.
Understanding how to use this innovative tool can elevate your smoking experience to new heights. So, embrace the convenience and excitement of the one hitter bong, and make every hit count!
Gather Your Tools: Essential Equipment for Using a One Hitter Bong
Are you ready to enhance your one hitter bong experience? Let’s dive into the essential tools that will make your sessions not just good, but unforgettable!
First up, the one hitter bong itself! This is your trusty companion, designed for ultimate convenience and efficiency. Imagine the joy of taking a quick hit, savoring the flavor, and feeling that instant relaxation wash over you. But wait, are you prepared?
Next, you absolutely need a Grinder. This isn’t just any grinder; a high-quality one is crucial for achieving that perfect consistency of your herb. Why? Because finely ground marijuana promotes an even burn and enhances flavor. As Carl Rogers wisely said, ‘Learning how to load a one hitter bong isn’t that difficult if you master this key ingredient: finely ground marijuana.’ Trust me, you don’t want to skip this step!
And let’s not forget the Lighter! A reliable lighter or hemp wick is essential to ignite your herb, ensuring that each puff is smooth and satisfying. Picture this: you’re ready to light up, and you have the perfect flame at your fingertips. It’s a game changer!
Now, consider adding a Dugout (optional). This nifty storage container holds both your one hitter and pre-ground material, making it a breeze to pack and transport. No more fumbling around; just grab your dugout and you’re good to go!
Lastly, keep your setup clean with Cleaning Supplies. Pipe cleaners or isopropyl alcohol are your best friends here, crucial for preserving cleanliness and performance. A clean device means a better experience, and who doesn’t want that?
And here’s a pro tip: think about using a premium smell-proof marijuana canister for storing your ground cannabis. It keeps everything fresh and ready for action! With these tools at your disposal, you’re fully prepared for a smooth and enjoyable journey with your one hitter bong.
Follow These Steps: How to Use a One Hitter Bong
Using a one hitter bong is not just a process; it’s an adventure waiting to unfold! To ensure you have the best experience possible, let’s dive into these steps:
-
Grind Your Cannabis: Start by using a grinder to get that perfect consistency. If you’re working with dry bud, be careful not to grind it too fine-nobody wants to inhale ash! On the flip side, if your bud is a bit moist, don’t go too coarse either; you want that airflow just right.
-
Pack the One Hitter: Now, it’s time to fill your bowl! Gently pack the ground herb using a Dart for easy loading. Make sure it’s snug but not overpacked. A well-packed bowl means no loose pieces, which is key for smooth airflow.
-
Light the Cannabis: Hold your one hitter at a slight angle and bring the flame close to the packed bowl-just don’t let it touch! This technique allows the heat to draw down into the plant, maximizing your experience.
-
Inhale Slowly: As you light the herb, take a slow, steady inhale. This method helps pull the smoke into your lungs without overwhelming you. Enjoy that moment!
-
Exhale: After inhaling, hold the smoke for a brief second before gently exhaling. This little pause lets you savor the flavor and effects of the plant fully.
For added convenience, think about storing your ground weed in a premium smell-proof marijuana canister. By following these steps and experimenting with different consistencies of ground cannabis, you’ll not only master the art of using a one hitter bong but also ensure a smooth and flavorful hit every single time!
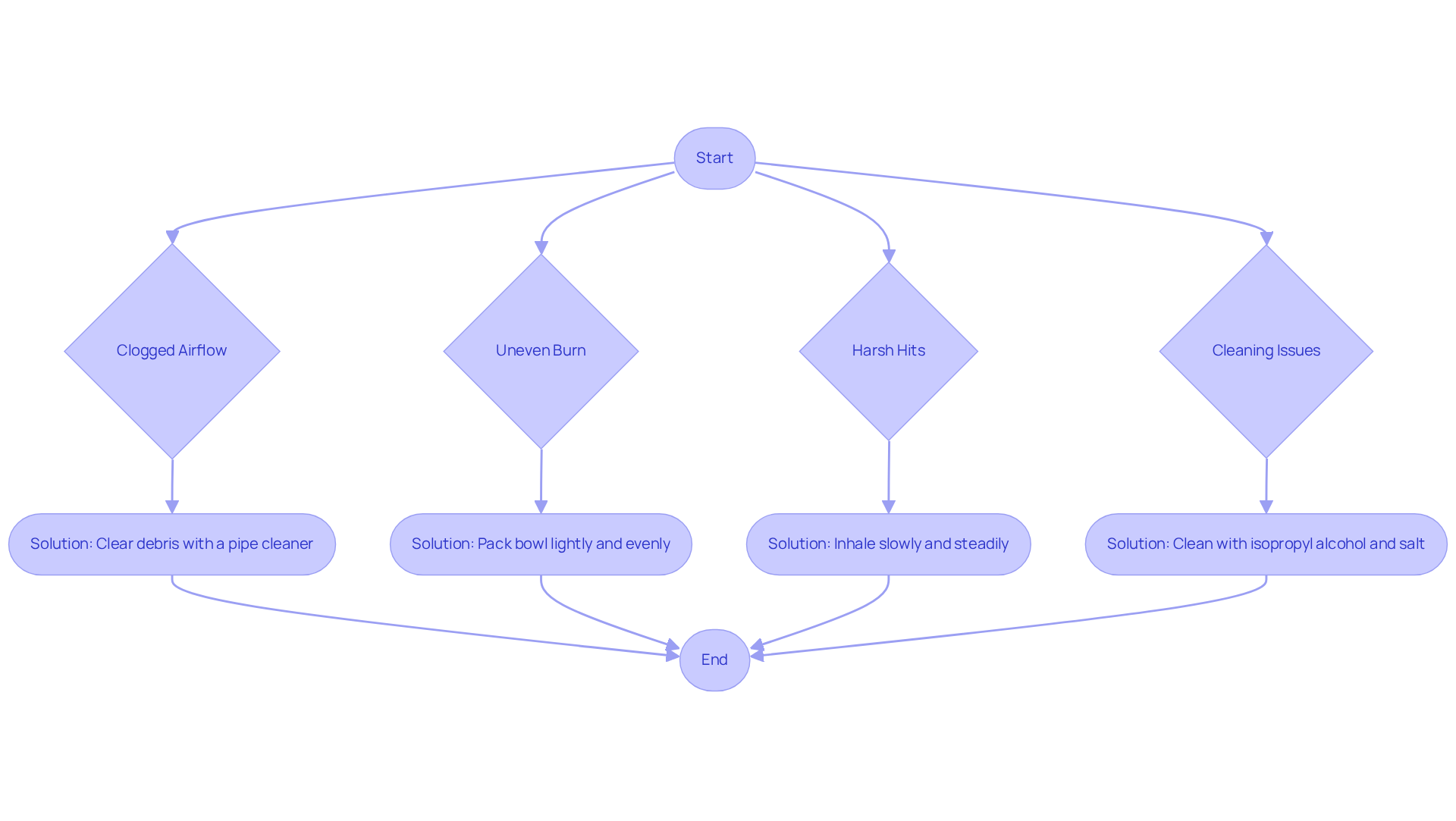
Troubleshoot Common Issues: Tips for a Smooth Experience
Even seasoned users can hit a snag with a one hitter bong! Let’s dive into some common hurdles and how to tackle them head-on:
-
Clogged Airflow: Struggling to inhale? That’s often a sign of a clog! Grab a pipe cleaner or a small tool and gently clear out any debris from the bowl. Regular upkeep, like cleaning after each session, can keep this pesky problem at bay. Don’t forget to check your one hitter bong for any cracks or wear-those little imperfections can really throw off your vibe!
-
Uneven Burn: An uneven burn can be a real buzzkill, usually caused by improper packing. Make sure to pack the bowl lightly and evenly for that perfect, consistent burn. Using high-quality, well-cured herb is key-it not only enhances the burning process but also elevates your experience. Remember, the one hitter bong is all about those 1-2 strong, quick hits, so packing it right is crucial!
-
Harsh Hits: If the smoke feels harsh, it might be time to tweak your inhalation technique. Slow, steady inhales can save your lungs from feeling overwhelmed and make each hit smoother. Keep an eye on the cherry and adjust your inhaling speed to keep the experience enjoyable.
-
Cleaning Issues: Regular cleaning is essential for keeping that flavor and performance on point. After each use, give your one hitter bong a good clean with isopropyl alcohol and a pipe cleaner. For a deeper clean, soak it in a mix of coarse salt and isopropyl alcohol to tackle stubborn residue. This not only boosts airflow but also extends the life of your beloved device.
By tackling these common challenges, you can supercharge your experience with a one hitter bong, ensuring every session is smoother and more enjoyable!
Conclusion
Mastering the art of using a one hitter bong isn’t just about smoking; it’s about elevating your entire experience! This compact device, crafted for single inhalations, brings a delightful mix of convenience and satisfaction, making it an essential companion for anyone eager to savor their favorite herbs in a discreet and efficient way.
Imagine the thrill of each smooth, flavorful hit! To truly optimize your sessions, essential tools like:
- A quality grinder
- A dependable lighter
- Proper cleaning supplies
are key. By following a step-by-step approach to packing, lighting, and inhaling, you can ensure that every puff is not just enjoyable but also memorable. And when issues arise? Troubleshooting common problems empowers you to maintain your equipment and enhance your overall experience.
Ultimately, embracing the one hitter bong opens up a vibrant world of possibilities for discreet enjoyment and efficient cannabis use. With the insights and techniques shared here, you can transform your smoking rituals and fully appreciate the incredible benefits this innovative tool offers. Whether you’re a seasoned smoker or just starting out, mastering the one hitter bong can truly revolutionize your approach to cannabis consumption, making every session an unforgettable adventure!
Frequently Asked Questions
What is a one hitter bong?
A one hitter bong is a compact and portable smoking device designed to hold just enough herb for a single inhalation, making it ideal for discreet smoking.
What is the purpose of a one hitter bong?
The purpose of a one hitter bong is to provide a simple and effective way to enjoy a quick hit of herb without drawing attention, making it suitable for those who prefer smaller amounts or lead an active lifestyle.
How does a one hitter bong enhance the smoking experience?
A one hitter bong enhances the smoking experience by offering convenience and simplicity, allowing users to savor their product swiftly and discreetly, regardless of their location.
Who might benefit from using a one hitter bong?
Individuals who appreciate discreet smoking, prefer smaller amounts of herb, or lead an active lifestyle may benefit from using a one hitter bong.


